EasyManua.ls Logo

Modena ES Series - Page 17

Modena ES Series
Print Icon
To Next Page IconTo Next Page
To Next Page IconTo Next Page
To Previous Page IconTo Previous Page
To Previous Page IconTo Previous Page
Loading...
Bahasa Indonesia 15
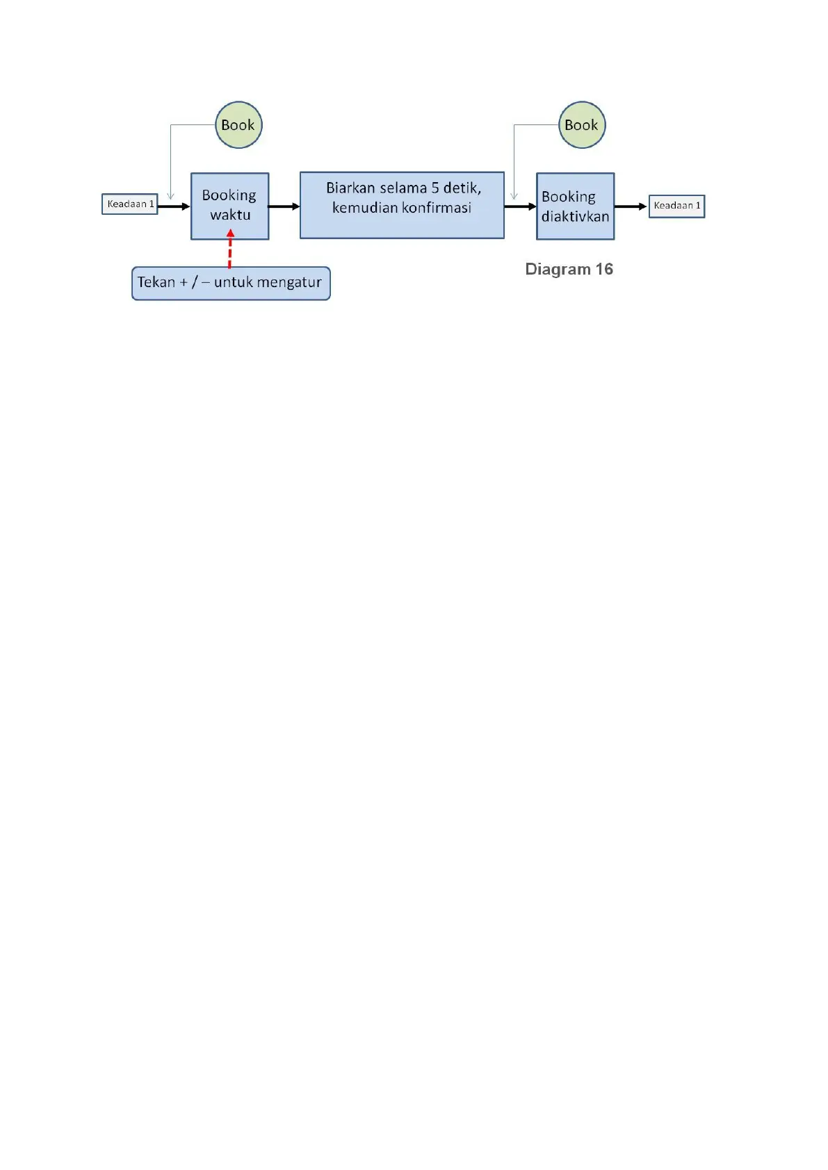
Catatan:
1) Pengaturan waktu tunda tidak dapat mengatur lama program pemanasan;
2) Dalam pengaturan proses program pemanasan, waktu yang disetel akan berkedip. Saat tampilan
berkedip:
Bila tidak ada tombol yang ditekan dalam 5 detik, status program pemanasan akan
tersimpan;
Tahan tombol “MODE” selama 3 detik untuk segera menegaskan mode program pemanasan;
3) Temperatur yang disetel dapat diatur dalam status program pemanasan;
4) Program pemanasan untuk satu kali berlaku terus-menerus;
5) Indikator program pemanasan selalu menyala selama proses program pemanasan keseluruhan.
6) Setelah pemrograman fungsi pemanasan selesai, sistem akan melakukan pemanasan awal 50
menit sebelum waktu rencana pemakaian air (wadah isi separuh) atau satu jam (wadah penuh).
Misalnya, pengguna ingin menggunakan air 6 jam di depan, sistem akan langsung mulai
memanaskan 5 jam (daya wadah penuh) atau (5 jam 10 menit) sejak waktu sekarang.
Pemanasan terprogram juga akan berlangsung pada saat yang sama esok harinya (24 jam
kemudian), dan seterusnya. Proses ini terus berlangsung.
7) Sistem masuk ke status mempertahankan panas saat pemanasan terprogram mencapai
temperatur yang disetel, bila temperatur turun sebanyak 5
o
C, sistem akan masuk kembali ke
status pemanasan;
8) Putusnya aliran listrik tidak akan mempengaruhi program pemanasan dan produk ini memiliki
fungsi memori waktu;
9) Tombol-tombol lain dapat berfungsi (kecuali tombol “ON/OFF”) dalam proses pemanasan
terprogram;
10) Bila temperatur yang disetel tidak tercapai dalam waktu pemanasan terprogram, pemanasan
akan diperpanjang selama 30 menit dan sistem akan masuk ke status mempertahankan panas
setelah 30 menit. Setelah pemanasan terprogram selesai (waktu yang diprogram tercapai),
sistem langsung masuk ke status mempertahankan panas tanpa menghentikan mode program
pemanasan (dengan tujuan menjamin akurasi memori program pemanasan saat aliran listrik
putus).
Catatan:Sistem akan keluar dari program pemanasan dalam status power off atau saat baru
menyala kembali. Catu daya untuk modul jam memiliki fungsi pengisian otomatis. Satu kali
pengisian dapat menyimpan energi untuk listrik putus selama 5 hari. Akurasi waktu program
pemrograman pemanasan tidak dapat dijamin bila jangka waktu tersebut terlewati.
4.2.9.2 Fungsi memori saat aliran listrik padam.
Sistem memiliki fungsi memori aliran listrik padam dan dapat mengingat kondisi kerja, temperatur
yang disetel dan informasi yang relevan sebelum aliran listrik terputus. Sistem dapat kembali ke
kondisi kerja sebelum aliran listrik putus secara otomatis setelah listrik mengalir kembali.
4.2.9.3 Fungsi perlindungan anti beku.
Dalam status tidak memanaskan, bila temperatur dalam pemanas air kurang dari atau sama dengan
6
o
C, hubungkan ke pipa pemanas yang bersesuaian untuk melakukan pemanasan:
Pipa pemanas P1 Pipa pemanas P2
Pemanas air dapat berhenti melakukan pemanasan saat temperatur mencapai
10
o
C (pemanasan tidak ditampilkan di layar, pemanasan tersembunyi).

Related product manuals