EasyManua.ls Logo

Motorola MTX series - Page 102

Motorola MTX series
639 pages
To Next Page IconTo Next Page
To Next Page IconTo Next Page
To Previous Page IconTo Previous Page
To Previous Page IconTo Previous Page
Loading...
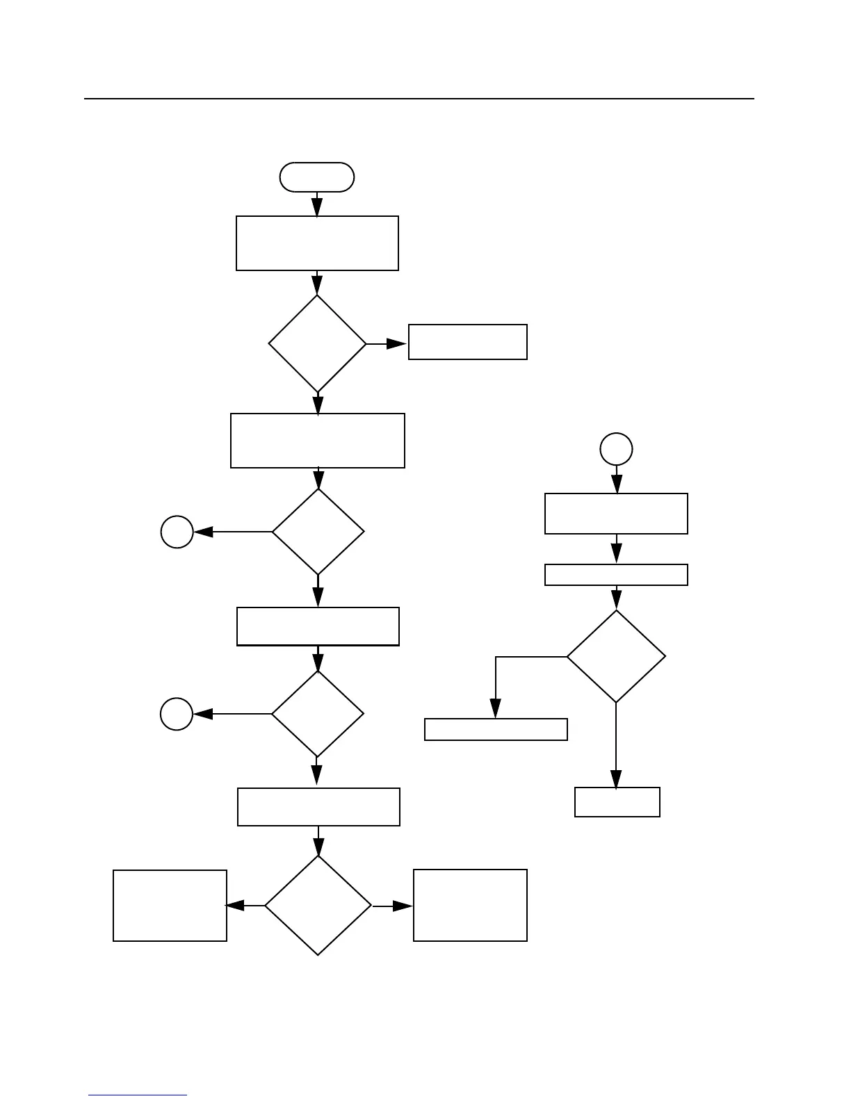
8-12 Maintenance: UHF Band 1 Troubleshooting Charts
8.10.5 Troubleshooting Flow Chart for Receiver, for models with PCB 8486458Z03
(Sheet 1 of 2)
Bad SINAD
Bad 20dB Quieting
No Recovered Audio
START
Audio at pin 8
of U301?
Check Controller
Yes
No
Spray or inject 1st IF 44.85
MHz into
XTAL Filter
Audio heard?
B
Yes
No
Check 2nd LO signal
44.395 MHz at C367
Signal
Present?
B
Yes
Voltages
ok?
Biasing ok?
Check circuitry
around U301.
Replace U301 if
defect
No
No
A
Yes
Check Q302 bias
circuitry for faults.
Rotate Freq. Knob
Replace Q302.
Go to B
Yes
No
Check voltages on
U301
Check circuitry
around Y300.
Replace Y300 if
defect

Table of Contents

Other manuals for Motorola MTX series

Related product manuals