EasyManua.ls Logo

Motorola MTX series - Page 130

Motorola MTX series
639 pages
To Next Page IconTo Next Page
To Next Page IconTo Next Page
To Previous Page IconTo Previous Page
To Previous Page IconTo Previous Page
Loading...
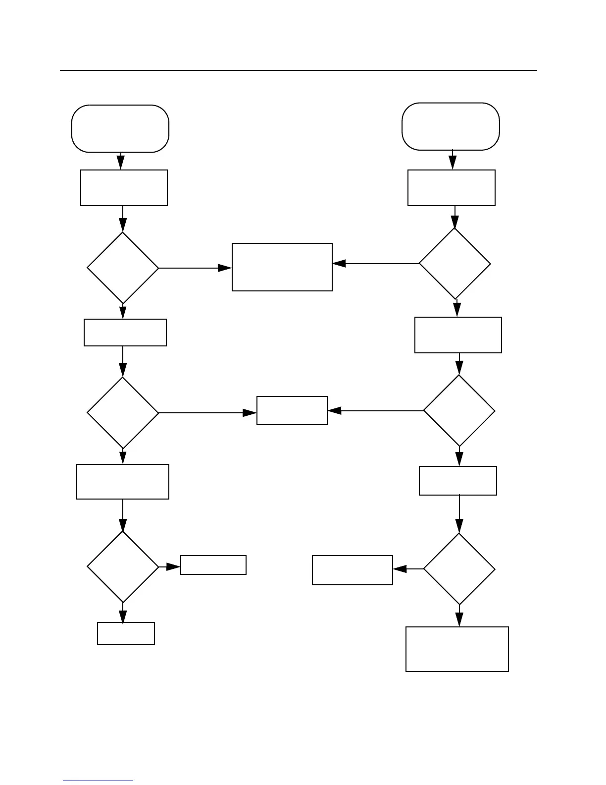
8-40 Maintenance: Low Band Troubleshooting Charts
8.13.6 Troubleshooting Flow Chart for VCO
Level >
+2 dBm
Check signal at collector
of Q201
No
Yes
Check L204, L211, L212,
L215, C221, C228, C229,
C230,C231, C235,C297,
R204, R234, R238
Check signal at collector
of Q201
No RX LO or No signal at
U205 Pin 32 in RX
No TX LO or No signal at
U205 Pin 32 in TX
Level >
+10 dBm?
Check signal at drain of
Q203
Level >
-3 dBm?
Check signal at drain of
Q202 and Q204
Level >
+7 dBm?
No
Yes
Replace Q201
Yes
Yes
Done
Check DC voltage
across R203
Problem
fixed?
Replace Q203
Check C215, C216, L207,
L208, L209, U203
Level >
500 mV?
Check C200, C202, C203,
C222, C223, L201, L203,
TR201, CR202
Replace Q202 and
Q204
Yes
Yes
No
No
NoNo

Table of Contents

Other manuals for Motorola MTX series

Related product manuals