EasyManua.ls Logo

Motorola MTX series - Page 139

Motorola MTX series
639 pages
To Next Page IconTo Next Page
To Next Page IconTo Next Page
To Previous Page IconTo Previous Page
To Previous Page IconTo Previous Page
Loading...
Maintenance: 800 MHz Troubleshooting Charts 8-49
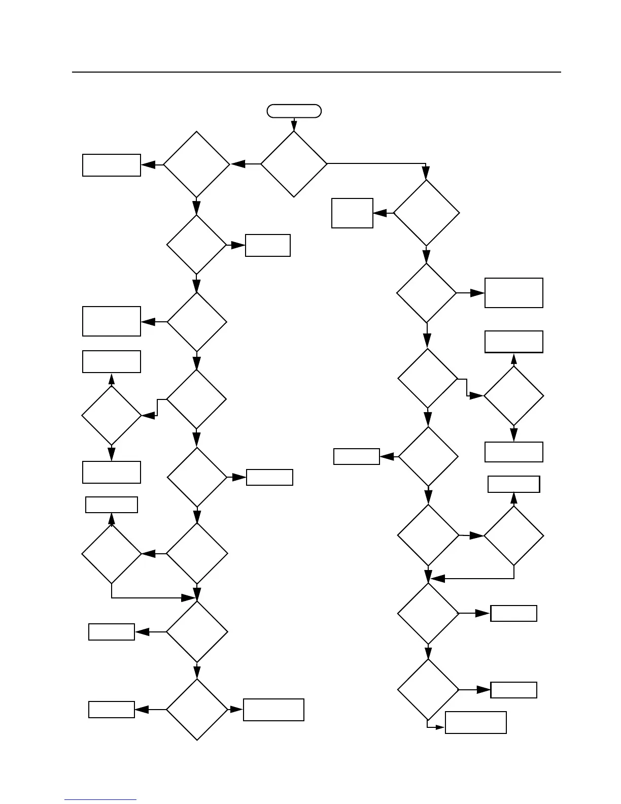
8.14.9 Troubleshooting Flow Chart for VCO
Is the Tx RF
level at C254
about 0dBm?
Are the bias
voltages of
Q251 as
indicated?
Is the 1.9V
present at
R266 as
indicated?
START
Is LO signal
present at the
mixer IC U301?
Check the 4.6V
biasing circuitry
and pin 28 of U201.
Yes
Is resonator IC
U205 soldered
OK?
Is TRB pin 19
of U250 low?
Is the 1.9V
present at
R265 as
indicated?
Is the steering
line voltage
VCTRL 0V or
13V?
Is the LO RF
level at C253
about 0dBm?
Are the bias
voltages of
Q304 as
indicated?
No
Yes
Yes
Is the PRESC
RF level at
C227 as
indicated?
No
No
No
Troubleshoot the
Synthesizer.
Check Q252 and
Q200.
Yes
No
Yes
Is Tx signal
present at the PA
driver IC, U101?
Is resonator
IC U206 sol-
dered OK?
Is TRB pin 19
of U250 high?
Is the steering
line voltage
VCTRL 0V or
13V?
No
Yes
Yes
VCO is OK.
Is the 4.6V
VSF voltage
present at pins
3, 18, & 14 of
U250?
Is the 4.6V
VSF voltage
present at pins
3, 18, & 14 of
U250?
Is pin 2
(AUX3) of
U201 high?
No
Troubleshoot the
Synthesizer.
Check Q252 and
Q200.
Yes
Check the 4.6V
biasing circuitry
and pin 28 of U201.
No
Replace U250.
Yes
Replace U250.
No
Replace U250.
No
Yes
Is the PRESC
RF level at
C227 as
indicated?
No
Replace U250.
Yes
Replace U250.
Tx VCO OK.
No
Yes
Yes
No
Check Q251 and its
bias circuitry.
Check Q304 and its
bias circuitry.
No
Yes
Yes
Yes
Replace U250.
Rx VCO OK.
No
Yes
Resolder or
replace U206.
Resolder or
replace U205.
Yes
No
No
No
Yes
Yes
No
No
Is pin 3
(AUX4) of
U250 low?

Table of Contents

Other manuals for Motorola MTX series

Related product manuals