EasyManua.ls Logo

Munro Complete PRO II - Page 22

Munro Complete PRO II
24 pages
Print Icon
To Next Page IconTo Next Page
To Next Page IconTo Next Page
To Previous Page IconTo Previous Page
To Previous Page IconTo Previous Page
Loading...
ELRELAY1D
Contactor – 24V, 40amp, din rail mount
ELTIMER1
Timer – On delay, 0s-10m
ELSWITCH2
Pressure Sensor - 20 PSI
ELTEMP2
Temperature Sensor - 105˚
20
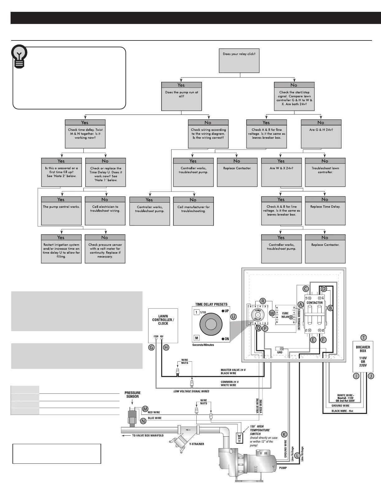
Troubleshooting Guide - SmartBox
Note 1: Checking the Time Delay – Turn the
time delay down to 5 seconds. Next, cross the
red and blue wire. The “on” light should turn
on. After 5 seconds the system should shut off
and both the “on” and “up” lights should be on.
Note 2: Filling system lines may require
multiple run cycles to build enough pressure to
initiate the sensor.
Did Did You Know?
During a normal run cycle, no
lights should be lit on the time delay.
Should a sensor detect a possible system
problem, the “on” light will engage. If the
system is shut down during a cycle both
the “on” and “up” lights will be lit for the
duration of the lawn controller cycle.
Call Munro technical support for any
questions relating to this product.
Toll Free: 1.800.942.4270
Munro SmartBox Reduced Incoming Amperage OPERATION & MAINTENANCE
REPLACEMENT PARTS

Related product manuals