EasyManua.ls Logo

Neslab RTE-111 - Additional Loops

Default Icon
27 pages
Print Icon
To Next Page IconTo Next Page
To Next Page IconTo Next Page
To Previous Page IconTo Previous Page
To Previous Page IconTo Previous Page
Loading...
- 21 -
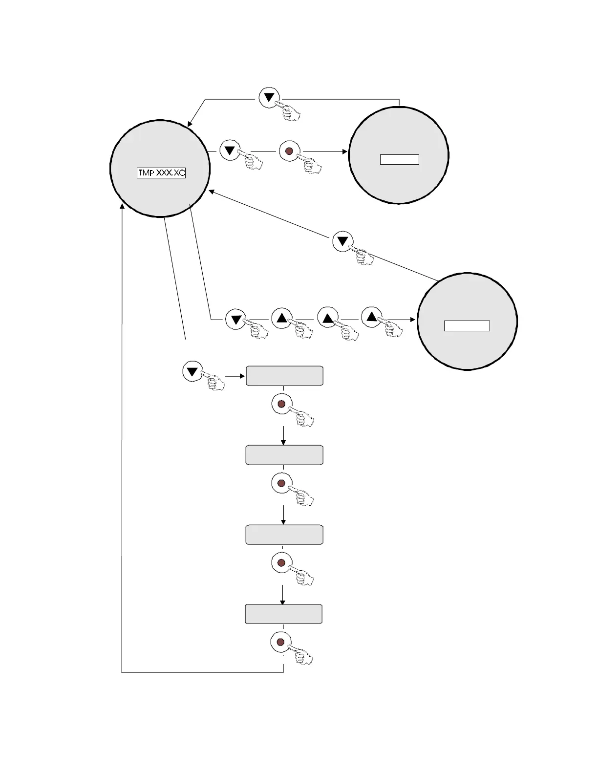
Figure 3 Changing Loops
Additional Loops
NO
Operator's loop
Calibration
loop
Setup loop
tunE
CAL
Chip Number
Software Number
Software Version
Checksum Code
NO
NO
HOLD
NO
HOLD (10 SECS)
NEXT
ENTER
NEXT
ENTER
NEXT
ENTER
NEXT
ENTER
NEXT
ENTER
YES
YES
NO
YES
HOLD

Related product manuals