EasyManua.ls Logo

Norsup P13V/32 - Page 175

Norsup P13V/32
273 pages
Print Icon
To Next Page IconTo Next Page
To Next Page IconTo Next Page
To Previous Page IconTo Previous Page
To Previous Page IconTo Previous Page
Loading...
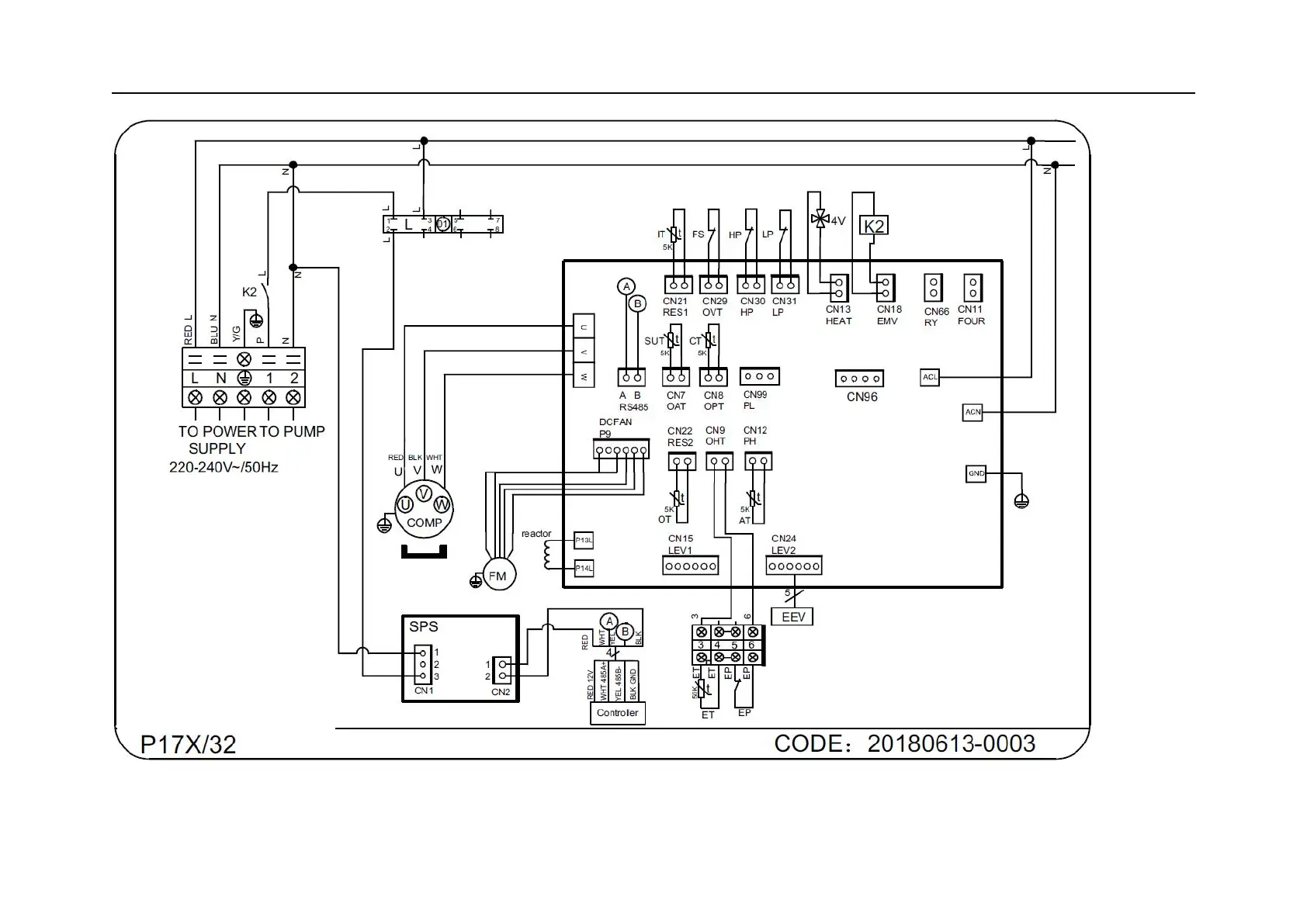
6.ANNEXE
TA Température ambiante
COMP : Compresseur
TB : Température de la bobine
SDE : Soupape de détente électronique
PE : Protection des gaz d'échappement
TE : Température des gaz
d'échappement
MV : Moteur de ventilateur
CD : Commutateur de bit
PHP : Protection haute pression
TEE : Température de l'eau à l'entrée
PBP : Protection basse pression
TS : Température de l'eau à la sortie
AD : Alimentation à coupage
4V : Valve 4V 4voies

Table of Contents

Related product manuals