EasyManua.ls Logo

Nyle C250W - Water Piping Diagrams; Single Heat Pump, Vertical Tank Preheat System

Default Icon
47 pages
Print Icon
To Next Page IconTo Next Page
To Next Page IconTo Next Page
To Previous Page IconTo Previous Page
To Previous Page IconTo Previous Page
Loading...
42
35
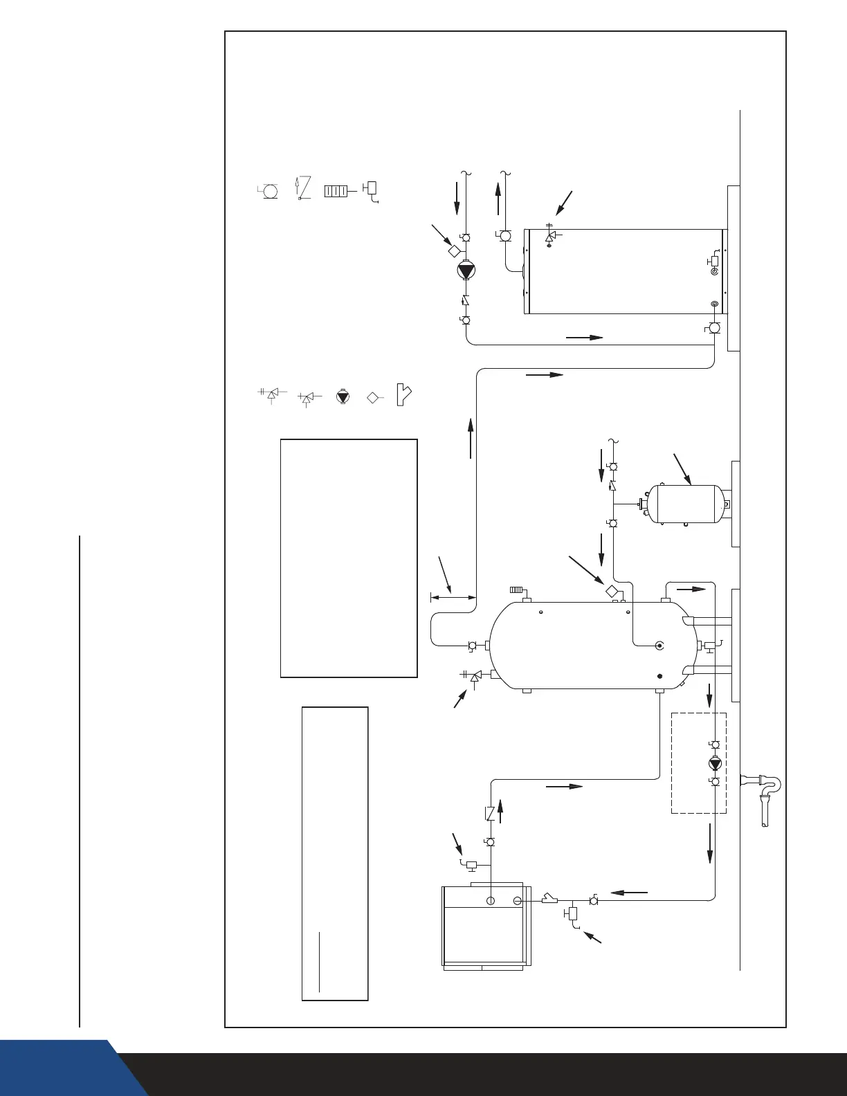
4. See Closed Systems and Thermal Expansion on page 13
5. See Water Connections on page 17.
6. If a building recirculation loop is present the circulation pump must be controlled by a
thermostat.
WATER PIPING DIAGRAMS
Before installation of water piping review the following:
1. See Mixing Valves on page 13.
2. See Water Temperature on page 10.
3. See Temperature - Pressure Relief Valve on page 14.
41
IMPORTANT INSTALLATION NOTES:
1. COLD WATER SUPPLY MUST CONNECT
TO THE STORAGE TANK ON PREHEAT
SYSTEMS
2. BUILDING RECIRCULATION LOOP
RETURN LINE MUST CONNECT TO THE
INLET OF THE BACKUP WATER HEATER
ON PREHEAT SYSTEMS.
LEGEND
TEMPERATURE & PRESSURE
RELIEF VALVE
PRESSURE RELIEF VALVE
CIRCULATING PUMP
DRAIN
WYE STRAINER
FULL PORT BALL VALVE
TEMPERATURE GAGE
CHECK VALVE
TANK OR LINE TEMPERATURE
CONTROL
WARNING: THIS DRAWING SHOWS SUGGESTED
PIPING CONFIGURATION AND OTHER DEVICES;
CHECK WITH LOCAL CODES AND ORDINANCES
FOR ADDITIONAL REQUIREMENTS.
ONE HEAT PUMP, SINGLE TEMPERATURE, PREHEAT SYSTEM WITH
VERTICAL STORAGE TANK AND BACKUP WATER HEATER
WITH FORCED BUILDING RECIRCULATION
FINISHED
FLOOR
COLD
WATER
SUPPLY
BUILDING
RECIRCULATION
LOOP RETURN
HOT WATER
OUT TO
FIXTURES
SUPPLY
SUPPLY
WATER
(OUTLET)
RETURN
WATER
(INLET)
HPWH
STORAGE
TANK
BACKUP
WATER
HEATER
LINE THERMOSTAT
PIPE T&P TO
OPEN DRAIN
EXPANSION
TANK
PIPE T&P TO
OPEN DRAIN
PURGE &
FLUSH
VALVE
DRAIN &
FLUSH
VALVE
MINIMUM 18 INCHES
HEAT TRAP PIPING
PREHEATED
WATER OUT
TANK
THERMOSTAT
FIELD SUPPLIED PUMP
FOR HPWH MODELS
WITHOUT FACTORY PUMP

Table of Contents

Other manuals for Nyle C250W

Related product manuals