EasyManua.ls Logo

Nyle C250W - Single Heat Pump, Vertical Tank Preheat System

Default Icon
47 pages
Print Icon
To Next Page IconTo Next Page
To Next Page IconTo Next Page
To Previous Page IconTo Previous Page
To Previous Page IconTo Previous Page
Loading...
43
36
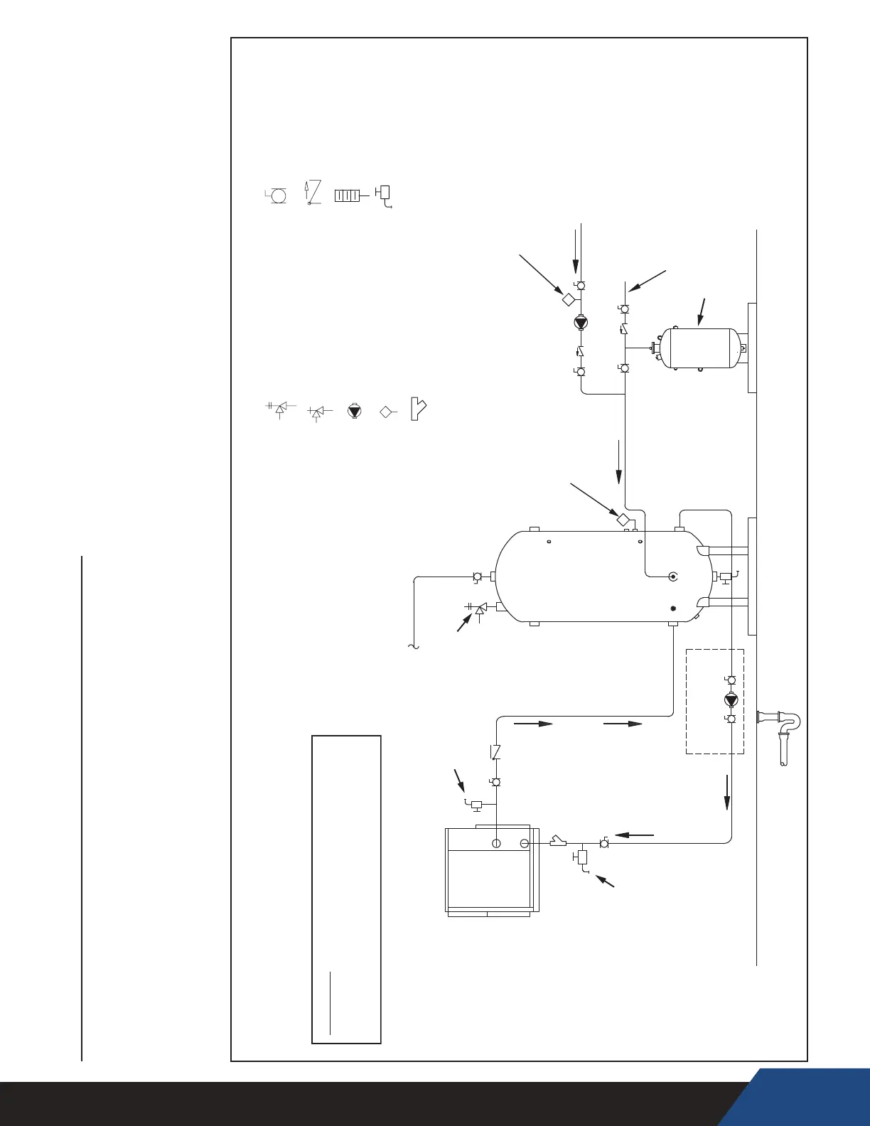
4. See Closed Systems and Thermal Expansion on page 13
5. See Water Connections on page 17.
6. If a building recirculation loop is present the circulation pump must be controlled by a
thermostat.
WATER PIPING DIAGRAMS
Before installation of water piping review the following:
1. See Mixing Valves on page 13.
2. See Water Temperature on page 10.
3. See Temperature - Pressure Relief Valve on page 14.
42
LEGEND
TEMPERATURE & PRESSURE
RELIEF VALVE
PRESSURE RELIEF VALVE
CIRCULATING PUMP
DRAIN
WYE STRAINER
FULL PORT BALL VALVE
TEMPERATURE GAGE
CHECK VALVE
WARNING: THIS DRAWING SHOWS SUGGESTED
PIPING CONFIGURATION AND OTHER DEVICES;
CHECK WITH LOCAL CODES AND ORDINANCES
FOR ADDITIONAL REQUIREMENTS.
TANK OR LINE TEMPERATURE
CONTROL
ONE HEAT PUMP, SINGLE TEMPERATURE WITH
VERTICAL STORAGE TANK
WITH FORCED BUILDING RECIRCULATION
FINISHED
FLOOR
HPWH
STORAGE
TANK
LINE THERMOSTAT
TANK THERMOSTAT
SUPPLY
HOT OUTLET
TO FIXTURES OR
INLET OF BACKUP
WATER HEATER
BUILDING
RECIRCULATION
LOOP RETURN
NOTE:
CONNECT BUILDING
RECIRC RETURN TO
INLET OF BACKUP
WATER HEATER
WHEN PRESENT
PIPE T&P TO
OPEN DRAIN
FIELD SUPPLIED PUMP
FOR HPWH MODELS
WITHOUT FACTORY PUMP
COLD WATER
SUPPLY
EXPANSION
TANK
SUPPLY
WATER
(OUTLET)
PURGE &
FLUSH
VALVE
RETURN
WATER
(INLET)
DRAIN &
FLUSH
VALVE

Table of Contents

Other manuals for Nyle C250W

Related product manuals