EasyManua.ls Logo

Omron NT620C - Page 66

Omron NT620C
381 pages
Print Icon
To Next Page IconTo Next Page
To Next Page IconTo Next Page
To Previous Page IconTo Previous Page
To Previous Page IconTo Previous Page
Loading...

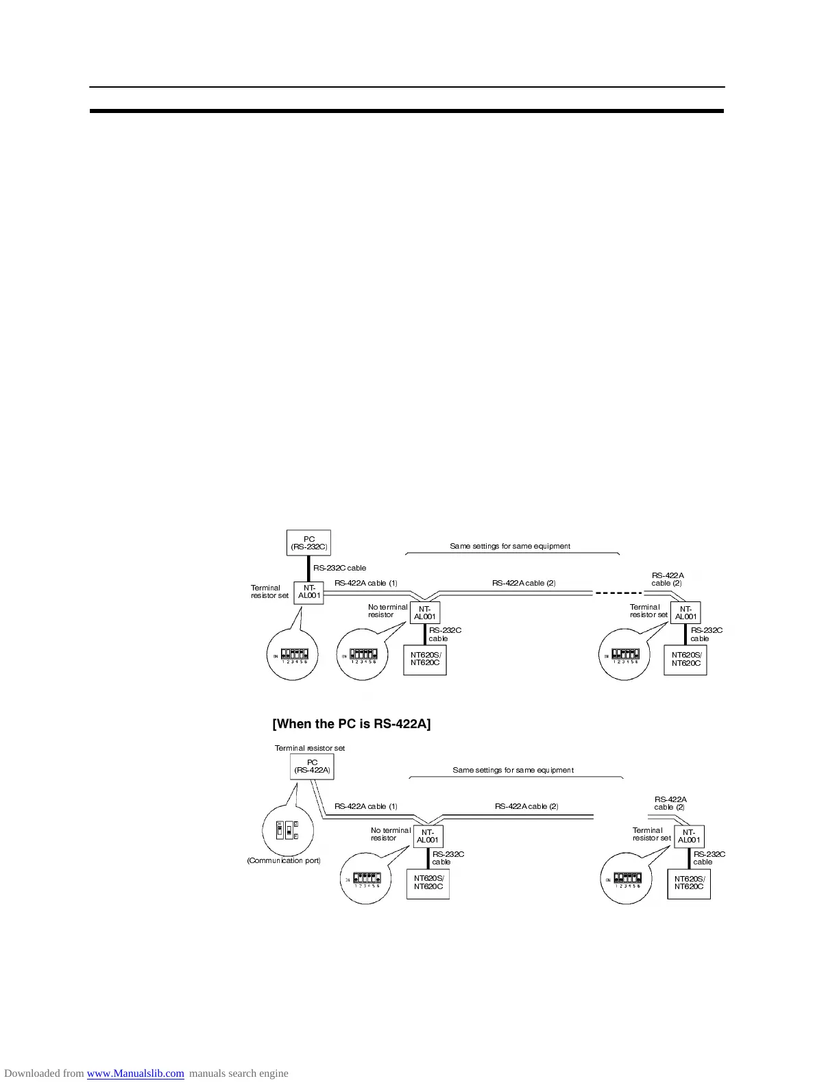
&RQQHFWLRQ WR D 3& E\ WKH 17 /LQN 1
6HFWLRQ 
:LULQJ 0HWKRG DQG 6HWWLQJV 5HODWLQJ WR :LULQJ
7KH ZLULQJ PHWKRG IRU WKH FRQQHFWLRQV EHWZHHQ WKH 3& DQG 17617&
XQLWV DQG WKH VHWWLQJV RI HDFK SLHFH RI HTXLSPHQW UHODWHG WR ZLULQJ DUH GHVFULEHG
KHUH 7KH ZLULQJ PHWKRG DQG VHWWLQJV WR EH PDGH GHSHQG RQ WKH W\SH RI FDEOH
56$ RU 56 DV VKRZQ EHORZ
: 56$ &DEOHV
:KHQ XVLQJ 56$ FDEOHV QRWH WKH IROORZLQJ SRLQWV
7KH ZLULQJ PHWKRG IRU 56$ FDEOHV LV GLIIHUHQW IRU WKH FRQQHFWLRQ FORVHVW WR
WKH 3& WKDQ IRU RWKHU FRQQHFWLRQV )ROORZ WKH LQVWUXFWLRQV EHORZ LQ RUGHU WR
FRPSOHWH WKH ZLULQJ FRUUHFWO\
$OZD\V VHW D WHUPLQDO UHVLVWRU WHUPLQDWRU DW ERWK HQGV RI WKH 56$ FDEOH
'R QRW VHW WHUPLQDO UHVLVWRUV DW DQ\ RWKHU SRVLWLRQV
:KHQ HTXLSPHQW KDV IXQFWLRQDO JURXQG WHUPLQDOV DOZD\V FRQQHFW WKH VKLHOG
LQJ RI WKH 56$ FDEOH WR WKHVH WHUPLQDOV
$OZD\V XVH DQ 56&56$ FRQYHUWHU XQLW 17$/ WR PDNH D FRQ
QHFWLRQ EHWZHHQ DQ 17617& DQG DQ 56$ FDEOH
7KH DFWXDO ZLULQJ DQG VHWWLQJV GHSHQG RQ WKH V\VWHP FRQILJXUDWLRQ DV VKRZQ EH
ORZ
>:KHQ WKH 3& LV 56&@
3&
56&
17
$/
1R WHUPLQDO
UHVLVWRU
7HUPLQDO
UHVLVWRU VHW
56$
FDEOH 
6DPH VHWWLQJV IRU VDPH HTXLSPHQW
56&
FDEOH
56& FDEOH
56$ FDEOH 
7HUPLQDO
UHVLVWRU VHW
56&
FDEOH
17
$/
176
17&
176
17&
17
$/
56$ FDEOH 
>:KHQ WKH 3& LV 56$@
3&
56$
1R WHUPLQDO
UHVLVWRU
&RPPXQLFDWLRQ SRUW
56$
FDEOH 
6DPH VHWWLQJV IRU VDPH HTXLSPHQW
56&
FDEOH
56$ FDEOH 
7HUPLQDO
UHVLVWRU VHW
56&
FDEOH
17
$/
176
17&
176
17&
17
$/
56$ FDEOH 
7HUPLQDO UHVLVWRU VHW

Related product manuals