EasyManua.ls Logo

Onan MDKBK - Page 43

Onan MDKBK
93 pages
Print Icon
To Next Page IconTo Next Page
To Next Page IconTo Next Page
To Previous Page IconTo Previous Page
To Previous Page IconTo Previous Page
Loading...
5-4
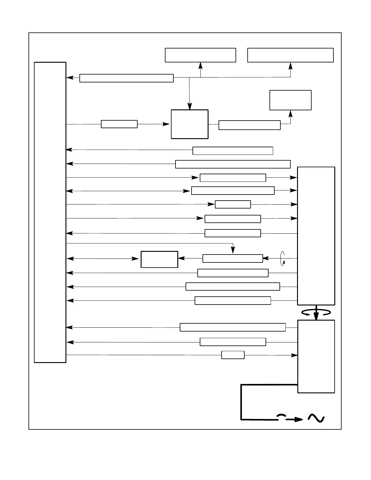
AC VOLTAGE SENSE
FIELD
FREQUENCY SENSE (QUADRATURE)
HIGH EXHAUST TEMPERATURE**
GENERATOR
VESSEL
MONITORING
SYSTEM
REMOTE DIGITAL DISPLAYS
AND/OR CONTROL SWITCHES
ENGINE SENSORS
LOW RAW WATER FLOW**
K4 (START)
LOW COOLANT LEVEL*
ENGINE
LOCAL DIGITAL DISPLAY
OR CONTROL SWITCH
CUSTOMER CONNECTIONS
BATTERY CHARGER
CONFIGURATION, HZ & DC VOLT SELECT
* Optional.
** Wet exhaust only.
BATTERY
B+, DISPLAY, START/STOP, RS485
NIM*
J1939 or Smart Craft
ELECTRIC FUEL PUMP
K3 (GLOW PLUGS)
GOVERNOR ACTUATOR
GENSET
CONTROL
BOARD
WAKE (B+)*
FIGURE 5-2. CONTROL BLOCK DIAGRAM
Redistribution or publication of this document,
by any means, is strictly prohibited.

Table of Contents