EasyManua.ls Logo

Onkyo C-S5VL - Block Diagrams

Onkyo C-S5VL
70 pages
Print Icon
To Next Page IconTo Next Page
To Next Page IconTo Next Page
To Previous Page IconTo Previous Page
To Previous Page IconTo Previous Page
Loading...
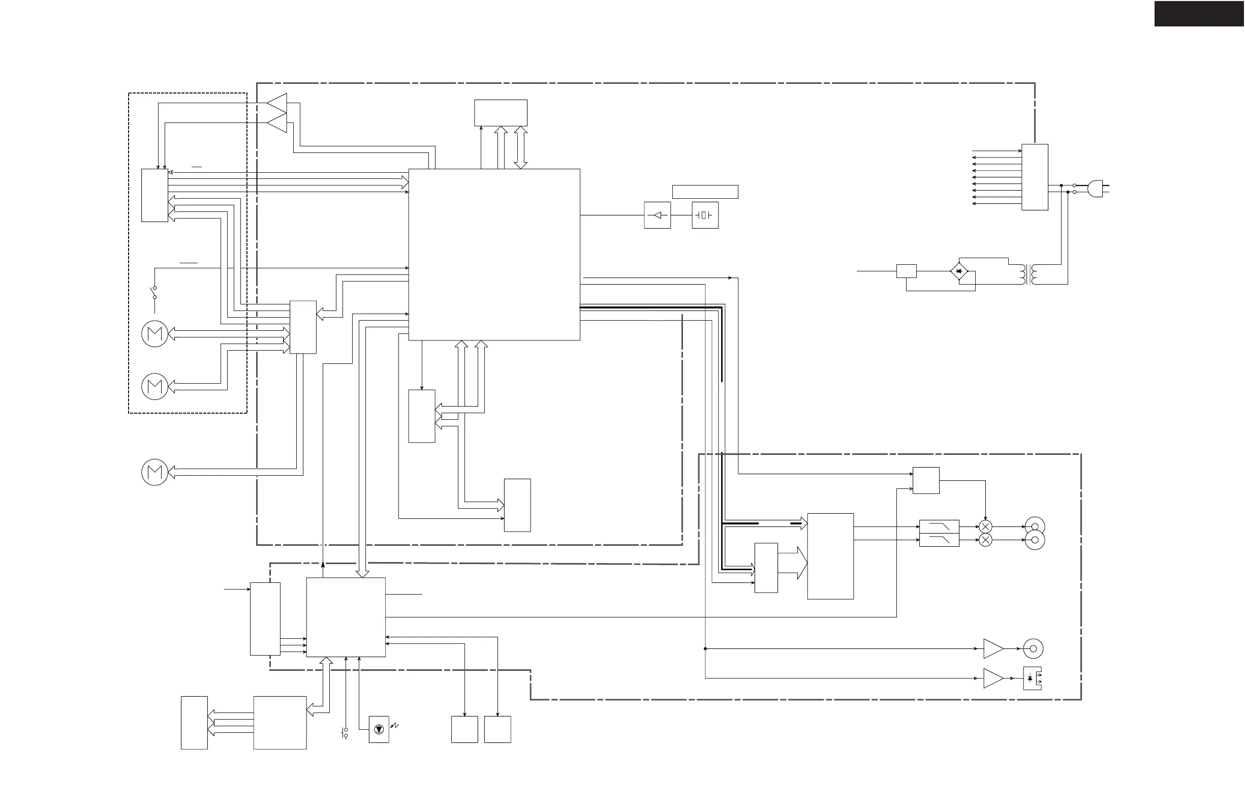
C-S5VL
BLOCK DIAGRAM
AUDIO_+12V
AUDIO_-12V
GND
Loading Moter Drive
Srevo Control Sig
Spindle Moter Drive/Senser
Sled moter Drive/Sensor
LimitSW
LD_DVD
LD_CD
F+,F-
T+,T-
Segment Drive
Grid Drive
FL Disp Interface
EXT_CE
Data bus 0-8
Data bus
Controls
Data bus
Address bus
Controls
A,B,C,D,E,F
PD,VR_CD,VR_DVD
CD/DVD
Address bus
Address bus
RI
IR
Keys
Remo
CEC1
CEC0
CEC2
CEC
SACDSEL
AMUTE
AMUTE
SACDSEL
I2C CLK
Audio Mute
SPDIF
SPDIF
F1,F2
-VDISP
SW3.3V
SW5V
SW6.5V
ASW+12V
ASW-12V
EV5V
PWRCTRL
27MHz
Multichannel Audio (I2S / DSD)
FR out
FL out
MUTE
MUTE
P-OFF
POFF
DSPSO,DSPSCK,DSTBX
DSPSI
Travers Mecha
DATA
I2C or DSD
I2C/DSD
SELECTOR
WM8741_WM8742
2ch DAC
NGPS-0076(100-240V)
XTAL_HEATER_CIRCUIT
RST IC
ONLY_C-S15VL
LOADING moter
SPD moter
SLD moter
Limit SW
DVD LD
CD LD
MotorDriver
BD7955
Optical Pickup
FL Tube
Display Controller
MPD780232GC
Port Expander
74VHC574
SDRAM 128Mbit
IC42S16800
Flash ROM
32M
Keys
Remote Sensor
RI
IR In/Out
MPEG A/V Decoder
ZR36888HQCG
System Controller
M16C
Mute
Driver
Coax
Drive
Optical
Drive
VLSC_VLSC2
2CH OUT
Clock Genelator
27MHz
TC7WU04FU
Val
Switching Power Unit
NGPS-0075(100-120V)
9
54
1
D?
BRIDGE_D
Val
1
3
4
2
C?
Val
C?
Val
D?
BRIDGE_D
Val
1
3
4
2
5
4
31
2
CONVERT_CIRCUIT

Other manuals for Onkyo C-S5VL

Related product manuals