EasyManua.ls Logo

Optilife AU981 - Warranty Information; Warranty Coverage; Exclusions and Limitations; Contact Information

Optilife AU981
4 pages
Print Icon
To Previous Page IconTo Previous Page
To Previous Page IconTo Previous Page
Loading...
Version: D
- 4 -
please consider installing 2 3 units to ensure all areas are
covered.
·
Installation:
Ensure you have set up the wireless function prior to
installing smoke alarm units.
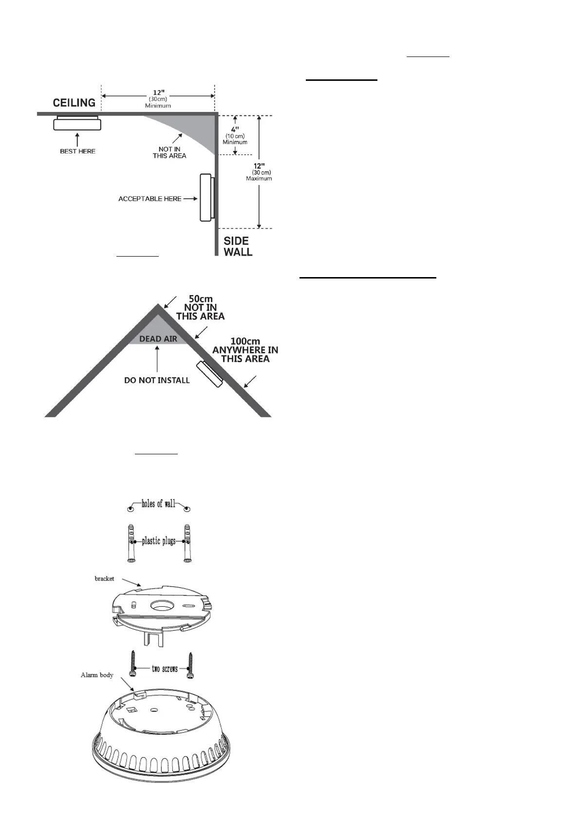
Refer to (diagram 3) for installation instructions
ensuring unit is safely secured to ceiling using
supplied plugs and screws.
When the ceiling is slanting, the smoke alarm unit
will need to be installed 50cm away from the highest
ceiling point in the room (see diagram 2).
Warranty Information:
Company warrants to the original consumer. Purchase each
new smoke alarm to be free from defects in material and
workmanship under normal use and service for a period of 3
years from the date of purchase. This warranty does not cover
damage resulting from accident, misuse or abuse or lack of
reasonable care of the product.
In no case shall company be liable for any incidental or
consequential damages for breach of this or any other warranty
express or implied, whatsoever. Please contact Optilife
Safety on the number provided for any warranty issues.
Optilife Australia Pty Ltd
11 Production Drive, Campbellfield VIC 3061
Phone: 1300 634 480
Email: admin@optilifesafety.com.au
Diagram 1
Diagram 2
Diagram 3