EasyManua.ls Logo

Orient TX(VS75) - Page 224

Orient TX(VS75)
255 pages
Print Icon
To Next Page IconTo Next Page
To Next Page IconTo Next Page
To Previous Page IconTo Previous Page
To Previous Page IconTo Previous Page
Loading...
223
中文
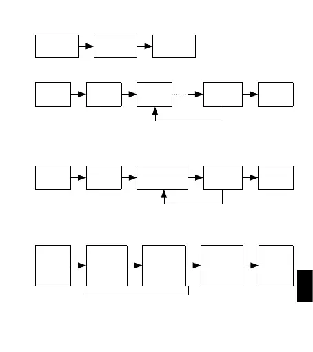
标准测量
按钮
A
开始
按钮
A
停止
按钮
B
复位
累计经过时间测量
按钮
A
开始
按钮
A
停止
按钮
A
重新开始
按钮
A
停止
按钮
B
复位
分段(中间)时间测量
按钮
A
开始
按钮
B
分段
按钮
B
分段释放
按钮
A
停止
按钮
B
复位
测量两名参赛者
按钮
A
开始
按钮
B
第一名参赛者
的结束时间
按钮
A
第二名参赛者
结束
按钮
B
第二名参赛者
的结束时间
按钮
B
复位
按下按钮
A
可以重复重新开始和停止秒
表的操作。
按下按钮
B
可以重复分段时间的测量和
释放的操作。
测量进行时,指针表示第一名参赛者的时间。

Table of Contents

Related product manuals