EasyManua.ls Logo

OSHIMA K5 - K9 Electrical Wiring Diagram

Default Icon
76 pages
Print Icon
To Next Page IconTo Next Page
To Next Page IconTo Next Page
To Previous Page IconTo Previous Page
To Previous Page IconTo Previous Page
Loading...
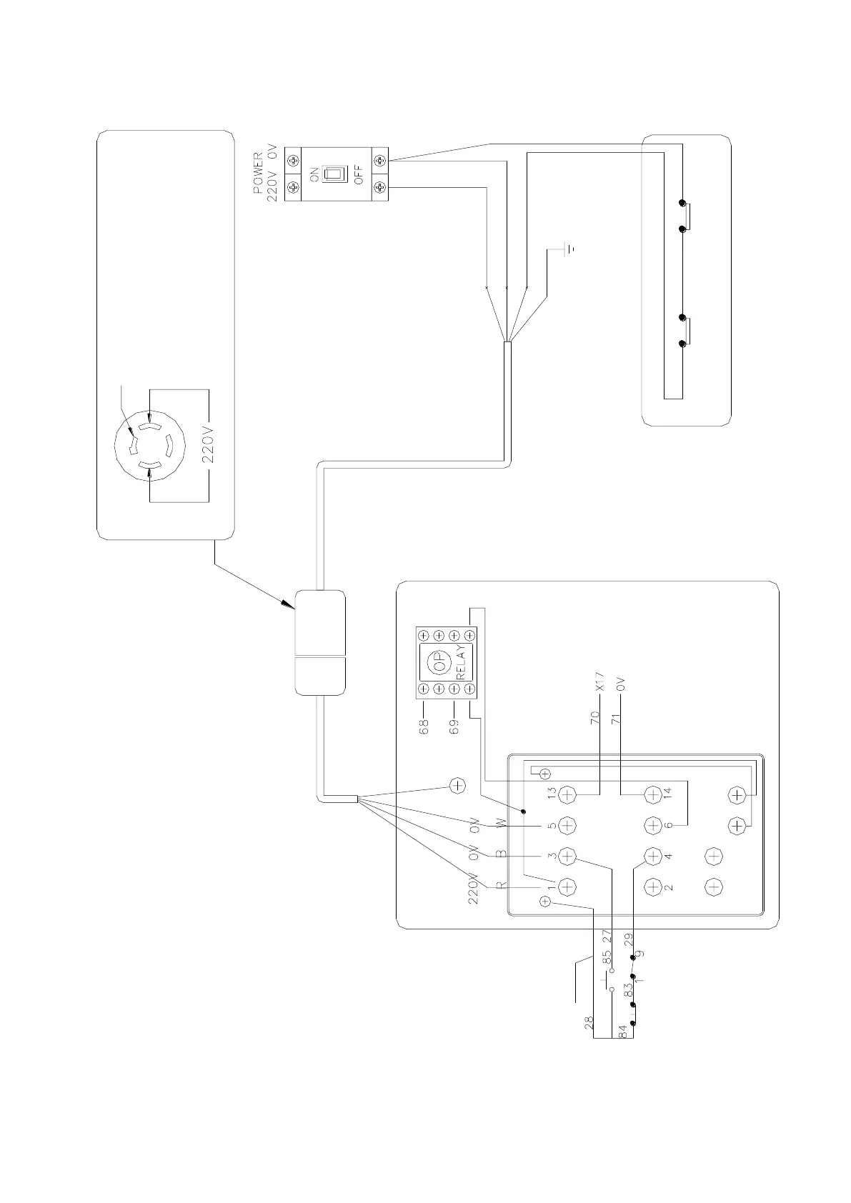
裁床邊 停機用 " 限制開關
"
Lim it Sw itch for STO P(under table 2 side).
電磁接觸器
M A G N ETER
b
SW 1
SW 2
5M
黃色線
W
B
G
R
W
B
G
R
"自動" 行走, 對調即可
.
此母接頭依此接法
, 如果機器不能
The w iring of socket according to this diagram ,
if m achine is can not m oving autom atically,
please sw itch the cord R ED and B LA CK .
停機用繼電器
O P Relay for STO P
G rn
K 9 電源配線示意圖
K 9 ELEC . PO W ER D IA G R A M
a
39