EasyManua.ls Logo

Panasonic CS-A12CKP - Safety Precautions; Installation Safety Precautions; Operation Safety Precautions

Panasonic CS-A12CKP
7 pages
To Next Page IconTo Next Page
To Next Page IconTo Next Page
To Previous Page IconTo Previous Page
To Previous Page IconTo Previous Page
Loading...
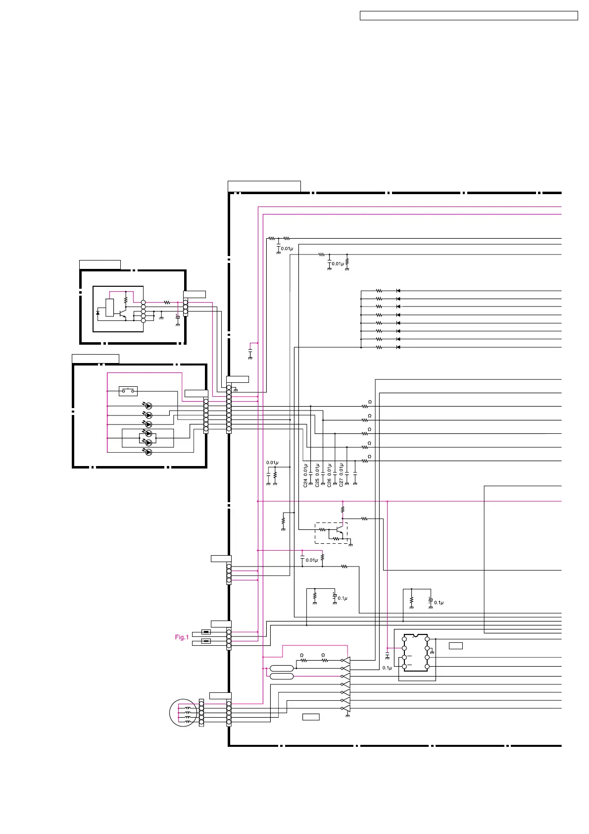
2 Electronic Circuit Diagram (Pages: 83~85, 89~90)
SCHEMATIC DIAGRAM 1/3
• CS-A7CK / CU-A7CK
• CS-A9CK / CU-A9CK
• CS-A12CK / CU-A12CK
(PH10)
10 7
12 5
11 6
9
g
f
e
CN-STM
3
4
55
4
3
2
(PH5)
(ZH5)
AIR TEMP. SENSOR
(15k 3950)
(20k 3950)
PIPE TEMP. SENSOR
RECEIVER
INDICATOR
a
b
c
d
CN-DISP
7
6
5
4
3
1
2
1
8
314
215
116
413
(PH4)
IC05
A52A2003GR
STEPPING MOTOR DRIVE
C08
15k
R33
C22
10k
R58
1k
R59
R04
R30
20k
C04
(MX3)
CN-RCV1
CN-DISP
2
3
4
5
6
7
8
10
9
CN-TH
1
2
MAIN
AIR SWING
MOTOR
SW101
AUTO
10k
R60
(XH4)
CN-HA
C23
220
R13
330
330
330
110
R14
R15
R16
R17
43 /2W
R05
43 /2W
RY-PWR
RY-HOT
D10
D09
D08
D07
D06
D05
D11
D12
R23
R24
R25
R21
R22
R20
R19
R18
24k
R06
IC02
A52BR9020F
5
6
8
3
1
RS
D0
D1
R/B
CS
SK4
Vcc GND 7
C05
1k
R11
C01
10k
R07
5.1k
R08
1k
R12
C02
POWER
TIMER
QUIET
ION
GRN
12
ORG
GRN
ORG
POWERFUL
ORG
3
1
2
3
4
1
3
2
4
1
2
2
1
D101
D102
D103
D104
D105
ION1
ION2
D106
3
2
1
5
4
C29
C28
22k
22k
e
b
c
1k
R62
10k
R61
Q08
3
CS-A7CKP CU-A7CKP5 / CS-A9CKP CU-A9CKP5 / CS-A12CKP CU-A12CKP5

Other manuals for Panasonic CS-A12CKP

Related product manuals