EasyManua.ls Logo

Panasonic CS-E12NKR - Cu-E24 Nkr

Panasonic CS-E12NKR
205 pages
Print Icon
To Next Page IconTo Next Page
To Next Page IconTo Next Page
To Previous Page IconTo Previous Page
To Previous Page IconTo Previous Page
Loading...
42
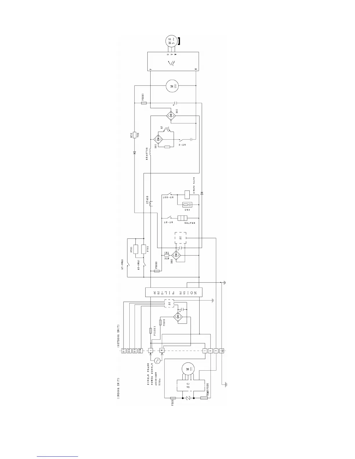
7.3 CU-E24NKR

Table of Contents

Other manuals for Panasonic CS-E12NKR

Related product manuals