EasyManua.ls Logo

Panasonic CS-XZ25XKEW - Outdoor Unit

Panasonic CS-XZ25XKEW
198 pages
To Next Page IconTo Next Page
To Next Page IconTo Next Page
To Previous Page IconTo Previous Page
To Previous Page IconTo Previous Page
Loading...
35
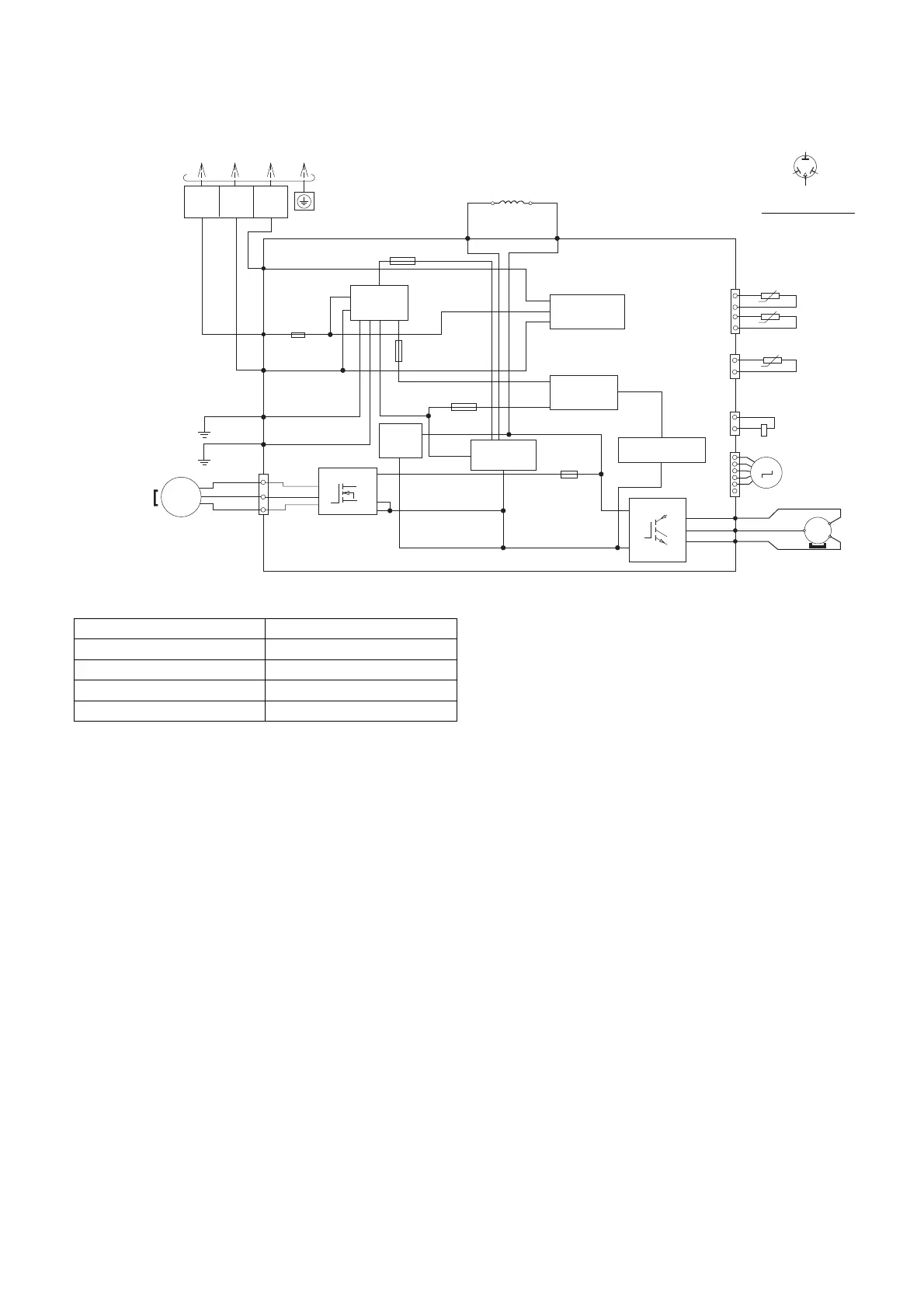
9.2 Outdoor Unit
9.2.1 CU-Z20XKE CU-Z25XKE
Resistance of Compressor Windings
MODEL CU-Z20XKE / CU-Z25XKE
CONNECTION 9GS075XAA21 (Ω)
U-V 2.993
U-W 2.993
V-W 2.993
Note: Resistance at 20°C of ambient temperature.
OUTDOOR AIR TEMP.
SENSOR
(THERMISTOR)
PIPING TEMP. SENSOR
(THERMISTOR)
COMP. TEMPERATURE
SENSOR
(THERMISTOR)
U (RED) RED
P
FUSE104
T3.15A L250V
FUSE102
T3.15A L250V
FUSE105
(15A 250V)
FUSE103
T3.15A L250V
GRY
GRY
REACTOR
NOISE FILTER
CIRCUIT
COMMUNICATION
CIRCUIT
RECTIFICATION
CIRCUIT
PFC
CIRCUIT
RECTIFICATION
CIRCUIT
SWITCHING POWER
SUPPLY CIRCUIT
TERMINAL
BOARD
TO INDOOR UNIT
2
S1
3
RED
GRN
GRN
FUSE 101
(20A 250V)
BLK
WHT
DATA
(
RED
)
AC-BLK
(BLK)
AC-WHT
(WHT)
FG 1
(GRN)
FG 2
(GRN)
MS
1
ELECTRONIC CONTROLLER
W
U
V
IC19
CN-MTR2
(WHT)
10
16
14
3
5
3 ~
FAN
MOTOR
RAT2
(GRY)
RAT1
(GRY)
N
Q1
U
V
W
BLU
YLW
YLW
YLW
V (BLU)
W (YLW)
COMPRESSOR
MS
M
3 ~
CN –TANK
(WHT)
CN –TH
(WHT)
1
4
1
3
ELECTRO-MAGNETIC
COIL
(4-WAYS VALVE)
ELECTRO-MAGNETIC
COIL
(EXPANSION VALVE)
CN –HOT
(WHT)
CN-STM
(WHT)
1
3
1
6
REMARKS
BLU : BLUE
BLK : BLACK
WHT : WHITE
RED : RED
YLW : YELLOW
GRY : GRAY
GRN : GREEN
YELLOW (YEL)
BLUE(BLU) RED (RED)
(TRADEMARK)
COMPRESSOR TERMINAL
THE PARENTHESIZED LETTERS IS
INDICATED ON TERMINAL COVER

Table of Contents

Other manuals for Panasonic CS-XZ25XKEW

Related product manuals