EasyManua.ls Logo

Panasonic CU-A9BKP5 - Heating Mode Operation

Panasonic CU-A9BKP5
86 pages
To Next Page IconTo Next Page
To Next Page IconTo Next Page
To Previous Page IconTo Previous Page
To Previous Page IconTo Previous Page
Loading...
Heating in operation according to Remote Control setting.
Time Delay Safety Control
30 minutes Time Save Control
Overload Protection Control
(b) Compressor high pressure protection
Compressor Reverse Rotation Protection Control
4-way Valve Control
Outdoor Fan Motor Control
Indoor Fan Motor Control
8.3. Heating Mode Operation
When the compressor is stopped by Remote Control, it restarts after 3 minutes when the Remote Control is turned ON.
When the setting temperature is reached during heating operation, the compressor stops and it will not start for 4 minutes.
The compressor will start automatically if it has stopped for 30 minutes even if the room temperature is between the compressor
ON temperature and OFF temperature.
(a) Outdoor Fan Control
If the temperature of the indoor heat exchanger rises to 51°C, Outdoor Fan stops.
The Outdoor Fan restarts when the indoor heat exchanger temperature falls to 49°C.
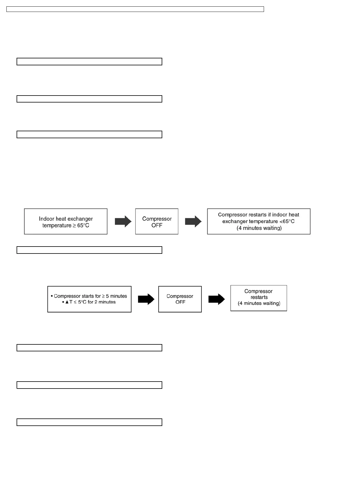
If the indoor heat exchanger becomes 65°C or more, the compressor will stop and restart automatically.
(Time Delay Safety Control - 4 minutes waiting).
If the compressor is operating continuously for 5 minutes or longer and temperature difference between intake air and indoor
heat exchanger is 5°C or less for 2 minutes, compressor will stop and restart automatically.
(Time Delay Safety Control is valid).
s T = Indoor heat exchanger temperature - intake air temperature.
This is to protect reverse rotation of the compressor when there is a instantaneous power failure.
4-way valve always ON during Heating operation. (Except Deicing operation)
When the unit is switched to “OFF” during Heating operation, 4-way valve stay at Heating position for 5 minutes.
When compressor stops (reaches room temperature), outdoor fan will operate for 30 seconds.
(30 seconds Forced Operation).
When compressor stops (reaches room temperature), indoor fan will stop for 1 minutes, operate for 3 minutes, if still not yet
reaches the room temperature, indoor fan Lo- for 40 sec. after that operate at SLo speed.
22
CS-A7BKP CU-A7BKP5 / CS-A7BKP CU-A7BKP6 / CS-A9BKP CU-A9BKP5 / CS-A9BKP CU-A9BKP6 / CS-A12BKP CU-A12BKP5 / CS-A12BKP CU-A12BKP6

Other manuals for Panasonic CU-A9BKP5

Related product manuals