EasyManua.ls Logo

Panasonic EYFMA1P - Page 8

Panasonic EYFMA1P
76 pages
Print Icon
To Next Page IconTo Next Page
To Next Page IconTo Next Page
To Previous Page IconTo Previous Page
To Previous Page IconTo Previous Page
Loading...
-
8
-
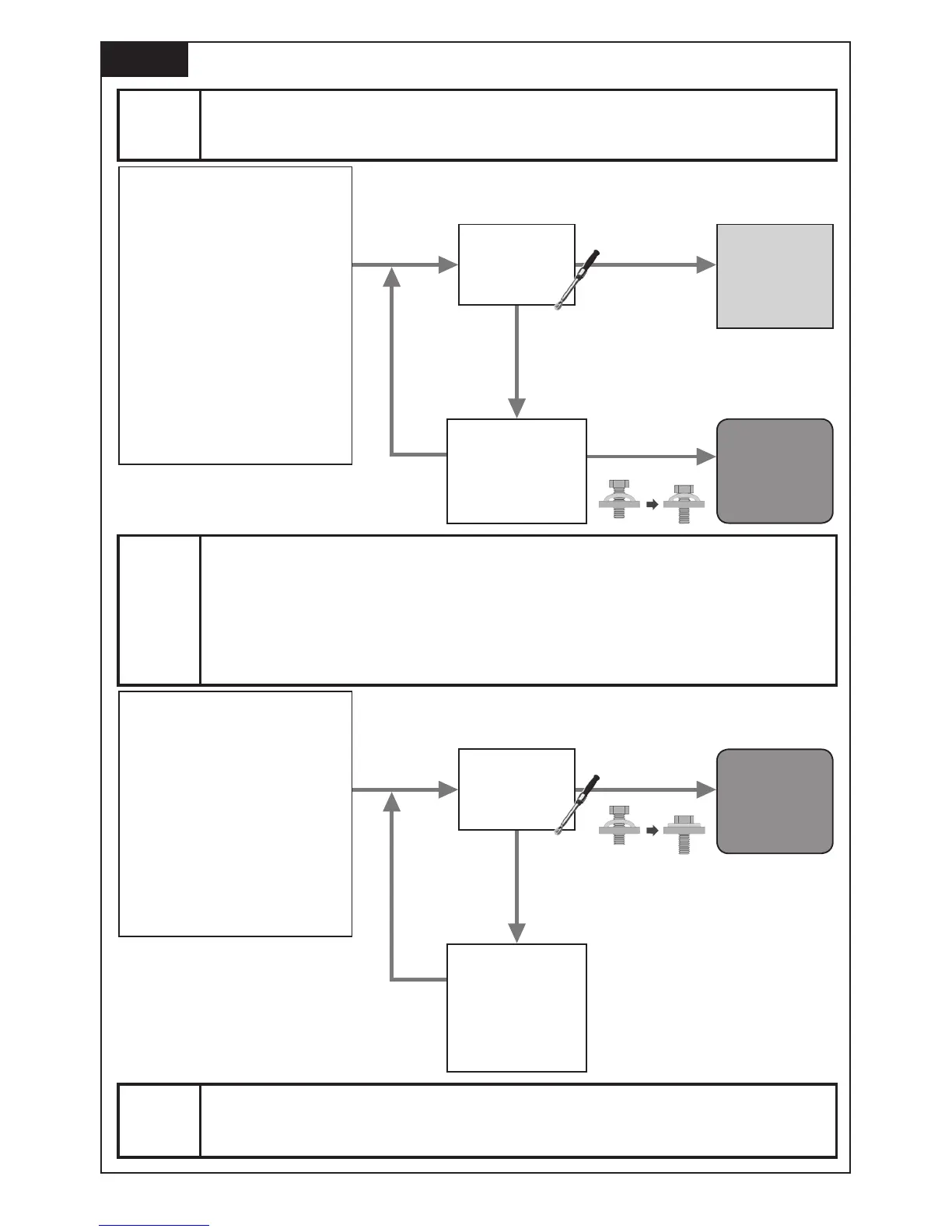
[Fig.27]
How to set / Comment régler ? / Cómo ajustar
Fine-tune Torque Setting Stage to meet target torque and complete setting
Affinez l’étape de réglage du couple de serrage afin d’atteindre le couple de serrage prévu et de terminer les réglages
Haga el ajuste fino de Etapa de ajuste de par de torsión para cumplir con el par de torsión objetivo y completar el ajuste.
Trial fastening
Essai de
fixation
Apriete de
prueba
Final torque meets target torque
Le couple de serrage final correspond au couple de serrage prévu
Par de torsión final cumple con el par de apriete objetivo
Even though changing Torque Setting
Stage, final torque can’t be increased.
(Fastener doesn’t seat correctly)
Malgré la modification de l’étape de réglage du couple de serrage,
le couple de serrage final ne peut pas être augmenté.
(L’attache n’est pas fixée correctement)
A pesar de cambiar la Etapa de ajuste de par de torsión, el par de
torsión final no se puede aumentar.
(Seguro no se asienta correctamente)
OK / OK / OK
Not OK
Pas OK
No OK
Torque Setting Stage:
Select referring to index chart
[Fig. 23]
Snug Tight Detection setting: L1
Étape de réglage du couple de
serrage :
Sélectionnez se référer au
tableau d’annexe [Fig. 23]
Réglages de la détection de
préserrage serré : L1
Etapa de ajuste de par de torsión:
Seleccione consultando el
cuadro de índice [Fig. 23]
Ajuste de detección de punto de
apriete exacto: L1
Check torque
Vérifiez le couple
de serrage
Verifique par
de torsión
Setting
complete
Réglage
terminé
Ajuste
completo
Change Torque
Setting Stage
Modifiez l’étape de réglage
du couple de serrage
Cambie Etapa de
ajuste de par de torsión
Move to Step 2
Passez à l’étape 2
Vaya al Paso 2
[Step 1]
[
Étape 1
]
[Paso 1]
[Step 2]
[
Étape 2
]
[Paso 2]
[Step 3]
[
Étape 3
]
[Paso 3]
Select Torque Setting Stage (1-40)
Sélectionnez l’étape de réglage du couple de serrage (1-40)
Seleccione Etapa de ajuste de par de torsión (1-40)
Not OK
Trial fastening
Essai de
fixation
Apriete de
prueba
Final torque is above lower tolerance limit
Le couple de serrage final dépasse la limite inférieure de tolérance
Par de torsión final está encima del límite de tolerancia inferior
Final torque can’t be increased.
(Fastener doesn’t seat correctly)
Le couple de serrage final ne peut pas être augmenté.
(L’attache n’est pas fixée correctement)
El par de torsión final no se puede aumentar.
(Seguro no se asienta correctamente)
OK / OK / OK
Not OK
Pas OK
No OK
Torque Setting Stage:
* Select referring to index chart
Snug Tight Detection setting:
Change from L1 to L2
Étape de réglage du couple de
serrage :
* Sélectionnez se référer au
tableau d’annexe
Réglages de la détection de préserrage
serré : Modification de L1 à L2
Etapa de ajuste de par de torsión:
* Seleccione consultando el
cuadro de índice
Ajuste de detección de punto de
apriete exacto: Cambie de L1 a L2
Check torque
Vérifiez le couple
de serrage
Verifique par
de torsión
Change Snug Tight
Detection setting
L2→L3~L7
Modifiez les réglages de la
détection de préserrage serré
L2→L3~L7
Cambie el ajuste de
detección de punto de
apriete exacto
L2→L3~L7
Move to Step 3
Passez à l’étape 3
Vaya al Paso 3
Select Flush Detection Level (L1-L7 / Use only when final torque can’t be increased by Torque
Setting Stage change)
* Increase Flush Detection Level one by one. There is a risk of over torque when Flush Detection Level is increased.
Sélectionnez le niveau de détection de l’encastrement (L1-L7 / à utiliser uniquement quand le couple de
serrage final ne peut pas être augmenté par la modification de l’étape de réglage du couple de serrage)
* Augmente le niveau de détection d’encastrement un par un. Il existe un risque de trop fort couple de serrage lorsque le
niveau de détection d’encastrement est augmenté.
Seleccione Nivel de detección de nivel (L1-L7 / Use sólo cuando el par de torsión final se puede
aumentar mediante el cambio de la Etapa de ajuste de par de torsión)
*
Aumente el nivel de detección de nivel uno a uno. Existe la posibilidad de que se apriete demasiado cuando se aumenta el nivel de detección de nivel.
Flush!
* Please reset Torque Setting Stage if it’s
increased in Step1.
* Veuillez réinitialiser l’étape de réglage
du couple de serrage si elle a été
augmentée à l’étape 1.
* Vuelva a ajustar la Etapa de ajuste de par
de torsión si se aumentó en el Paso 1.

Related product manuals