EasyManua.ls Logo

Panasonic KX-A143EXC - Page 98

Panasonic KX-A143EXC
115 pages
Print Icon
To Next Page IconTo Next Page
To Next Page IconTo Next Page
To Previous Page IconTo Previous Page
To Previous Page IconTo Previous Page
Loading...
Audio
Hook
Switch
Bridge
Rect
A/D
D/A
Analog
Front End
RINGER
CPU
BBIC
HOOK
RXAF
TXAF
DSP
BMC
Speech Encoding
Speech Decoding
RF
Interface
Burst Building
Burst Decoding
ADPCM
Codec Filter
EEPROM
IC1
SDA
SCL
SYRI
RSSI
SYEN
RXDA
TXDA
J2
J1
IC2
IC3
4.0V
Reg.
2.65V
Reg.
4.0V
2.65V
VUNREG
40
41
28
24
61
9
5
30
11
63
64
6
5
6
4
RF Module
20
30
10
33
Limit
Register
CHARGE
CONTACT
18
16
XTAL
10.368
MHz
DTXAF
DTXAF
27
26
BBIC
Interface
ANT1
ANT2
to Tel_Line
A
B
to AC Adaptor
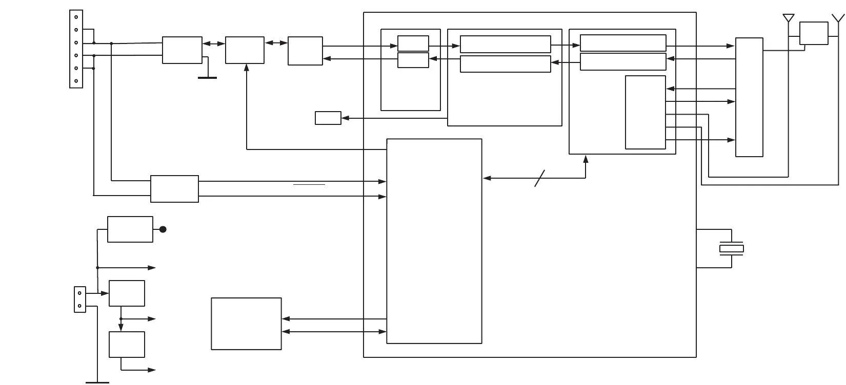
KX-TCD430GC/GF& 432GC/GF BLOCK DIAGRAM (BASE UNIT)