EasyManua.ls Logo

Panasonic NV-DS77 - Page 32

Panasonic NV-DS77
162 pages
Print Icon
To Next Page IconTo Next Page
To Next Page IconTo Next Page
To Previous Page IconTo Previous Page
To Previous Page IconTo Previous Page
Loading...
ÝÔîëì
ÝÔîëë
ÝÔîëê
ÝÔîëé
ÝÔîëè
ÝÔîëç
ÝÔîêð
øßÓÐ÷
øÝÜÍñßÙÝñÛÊÎ÷
øßÓÐ÷
ÝÔîëï
ÝÔîëî
øÝÝÜ ÜÎ×ÊÛ÷
ÝÔîëí
øßÓÐ÷
ÝÔîêï
ÝÔîêî
ðòêîòìîòêîòðîòðìòêðòïîòìðòç
íòì
îòé
ð
ïòï
îòï
ïòë
ïòí
ïòìïòçïòïïòëíòïïòçïòçïòéïòèð
ðòê
ìòê
îòð
ðòï
îòð
îòð
íòë
ðòë
ïòè
ìòê
ìòê
ïòè
ïòî
ðòé
ïîòí
ïìòç
ïïòê
ïòè
ïòï
ïòë
îòî
ïòëîòï
ìòêïòëîòï
ï
î
í
ì
ë
ê
é
è
ç
ïð
ïï
ïî
ïíïìïëïêïéïèïçîðîïîîîíîì
íê
íë
íì
íí
íî
íï
íð
îç
îè
îé
îê
îë
ìèìéìêìëìììíìîìïìðíçíèíé
ßÙÝÜÛÌ
ÜßÝÊÜÜ
ÙÒÜ
Ü×
ÍÝÔÕ
ÔÑßÜ
ÝØè
ÝØç
ÝØïî
ÝØïð
ÝØïï
ÝØïë
ÝØïì
ÝØïí
ÝØì
ÑÞÝÑÒÌ
ßñÜÑËÌ
ÍËÞÜÛÌ
ßÜß×Ò
ÝßÑËÌ
ÊÎÛÚïòè
ÕÒÛÛ×Ò
ÙÒÜî
ÝÐÑÞ×Ò
ÜÍî
ÊÝÝï
ÝÜÍÑËÌ
ÝÜÍÜÝ
ÕÒÛÛÓÑÜÛ
ÕÒÛÛÌÎßÐ
ßÙÝ×Ò
ÌÛÍÌÜÛÌ
ÐÞÔÕ×Ò
ßÙÝÑËÌî
ßÙÝÑËÌ
ÊÝÝî
ÊÎÛÚï
ÊÎÛÚí
ÝØé
ÙÒÜî
ÝØê
ÊÝÝí
ÜÔ×Ò
ÜÔÑËÌ
ÊÎÛÚîòé
ÝÜÍ×Ò
ÙÒÜï
ÜÍï
í
î
ï
ÚÔîëî
ÊÔÚïíèè
Ýîêê
ðòï
Ýîêë
êÊïð
Îîêí
èîÕ
Ýîëî
êÊïð
Îîëé
îîðð
Îîëè
ííð
Îîêð
ëêð
Îîëê
ïÕ
Ýîëç
ïððÐ
Ýîêð
ï
Ýîëì
êÊïð
ÚÔîëï
ÊÔÚïìíè
Ýîëí
êÊïð
Úí
ïîÚ
êëì
ïîí
ë
ïîíì
Îîëî
ð
Ýîëë
ðòï
øßóÔ×ÒÛ÷
ßïð
ßç
ßè
ßé
ßìßí
×Ýîëï
ßÒîïðèÒÚØÏ
Ýîëé
ðòï
Ýîëè
êÊïð
Ýîêï
ïëÐ
Ôîëî
îék
Îîëï
îîðð
Îîêï
ïëÕ
Îîêë
ð
Îîêì
ìéðð
Ïîëî
îÍÜîîïê
ßï
ßî
Ïîëï
ÈÐìêðï
ß
Þ
Ý
Ü
Û
Ú
ïêïëïìïíïîïïïðç
èéêëìíîï
í
î
ï
Ýîçí
ðòðìé
Îîçî
ìéðð
Ýîçì
ðòðìé
Üîçï
Óßïìí
Ýîçë
ðòï
×Ýîçï
ÓÒíéîíðÚË
ÐÉ
ÐÌ
ÍËÞ
×Í
ÑÜ
ÎÜ
ÊÑ
ÔÙ
ÑÙ
Ïîçï
îÍÝìêîê
ºÊí
ºÊî
ºÊì
ºÊï
ºÎ
ºØî
ºØï
Ýîëï
êÊïð
ßïí
ßïî
ßïï
ßêßë
Îîêî
ïèÕ
Ôîëï ïðk
Îîëë
ëêð
ï
î
í
ì
ë
ê
é
è
ç
ïð
ïï
ïî
ïí
ïì
ïë
ïê
ïé
ïè
ïç
îð
îï
îî
îí
îì
îë
îê
îé
îè
îç
íð
íï
íî
íí
íì
íë
íê
íé
íè
íç
ìð
ÝÙ Ñ
ÜßÝ Í
ØßÔÔ Þ×ßÍ
ÛÊ ÎÛÚ Þ
ÛÊ ÎÛÚ
ÝÐ ÑÞ
ß ÙÒÜ
ß ÙÒÜ
ß ÙÒÜ
Ê ÎÛÚ ïòð
ßÙÝ ÑËÌ
ß ÙÒÜ
ÝÝÜ ïëÊ
ÝÝÜ ïëÊ
ÝÝÜ óèÊ
ÝÝÜ óèÊ
Êï
Êí
Øï
Øî
Î
ÍËÞ
Êì
Êî
ÜÍî
ÜÍï
ß ÙÒÜ
ß ÙÒÜ
ßÜ ×Ò
Ê ÎÛÚ îòé
ß ÙÒÜ
ß ÙÒÜ
ÝßÓ ëÊß
ÝßÓ ëÊß
Ð ÞÔÕ
ÛÊ ÎÛÚ ß
ØßÔÔ Ùß×Ò
ÐÉÓ Þ
ÝÙ ÝÕ
ÌÑ ÝßÓÛÎß ÝÑÒÒÛÝÌ×ÑÒ
äÌÑ ÐÐîðîâ
ÐÍîðî
ßïí
ßïï
ßç
ßé
ßë
ßì
ßî
ßï
ßí
ßê
ßè
ßïð
ßïî
Ù
ßóÔ×ÒÛ
î
Ôîëí
êòèk
Ýîêì
ííÐ
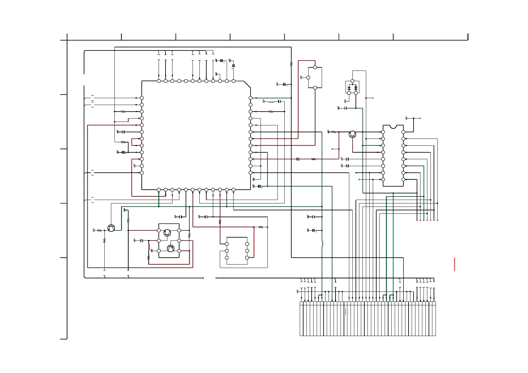
ÒÑÌÛæÜÑ ÒÑÌ ËÍÛ ßÒÇ ÐßÎÌ ÒËÓÞÛÎ ÍØÑÉÒ ÑÒ ÌØ×Í
ÍÝØÛÓßÌ×Ý Ü×ßÙÎßÓ ÚÑÎ ÑÎÜÛÎ×ÒÙòÉØÛÒ ÇÑË
ÑÎÜÛÎ ß ÐßÎÌòÐÔÛßÍÛ ÎÛÚÛÎ ÌÑ ÐßÎÌÍ Ô×ÍÌò
ÒÑÌÛæÌØÛ ÓÛßÍËÎÛÓÛÒÌ ÓÑÜÛ ÑÚ ÌØÛ ÜÝ ÊÑÔÌßÙÛ ÑÒ ÌØ×Í
Ü×ßÙÎßÓ ×Í ÍÌÑÐ ÓÑÜÛ É×ÌØ ß×Ó ÌØÛ ÝßÓÛÎß ßÌ ÌØÛ
ÔÑÙßÎ×ÌØÓ×Ý ÙÎßÇ ÍÝßÔÛ ÝØÎßÌò
Ê×ÜÛÑ Óß×Ò Í×ÙÒßÔ ÐßÌØ