EasyManua.ls Logo

Panasonic NV-RX24 - Page 16

Panasonic NV-RX24
41 pages
Print Icon
To Next Page IconTo Next Page
To Next Page IconTo Next Page
To Previous Page IconTo Previous Page
To Previous Page IconTo Previous Page
Loading...
5
H
G
F
E
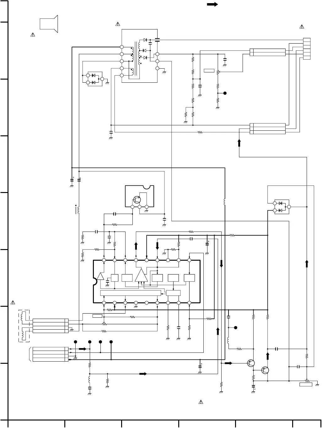
P1001
TO
NOTE:THE MEASUREMENT MODE OF THE DC VOLTAGE ON THIS DIAGREM IS STOP MODE.
WHEN REPLACING ANY OF THESE COMPONENTS,USE ONLY THE SAME TYPE.
HAVE THE SPECIAL CHARACTERISTICS FOR SAFETY.
COMPONENTS IDENTIFIED WITH THE MARK
IMPORTANT SAFETY NOTICE:
ORDER A PART,PLEASE REFER TO PARTS LIST.
SCHEMATIC DIAGRAM FOR ORDERING. WHEN YOU
NOTE:DO NOT USE ANY PART NUMBER SHOWN ON THIS
:VIDEO MAIN SIGNAL PATH
VR803
2
1
3
0.1
C832
470KB
VR804
8.2
R823
1M
R836
HD
H.OSC
OUT
PC
OUT
VIDEO
VCC
IN
VIDEO
C LEV.
V.DEF
CTL
V.DEF.
C MIX
VCC
V.DEF V.OSC V.OSC
987654321
1112131415161718 10
OSC
H
COMP
PHASE
AMP
+6dB
SEPA
SYNC
SEPA
V SYNC
C-MIX
V OSC
V DEF COIL DRIVE
D
C
B
A
654321
220
6.3V
C805
3900
R851
560K
R809
0.012
C806
1
C807
MO1LGMO7WB02
V801 CRT
16V47
C809
ELH5L3101
L802
4700P
C833
321
2SD968A-S
Q802
MA143A
D804
2
1
3
VEE0C17
CRT SOKET
S801
1
3
6
5
4
7
330P
C815
1M
R811
0.1
C831
220P
C813
P804
G2
G3
1
2
3.3M
R820
2.7M
R819
10M
R842
8.2M
R841
10M
R840
8.2M
R843
P803
HK
G1
H
3
2
1
MA142WA
D803
1M
R821
10V100
C811
ETF08L202A
T801
7
6
84
3
2
1
0.1
C816
50V100
C814
22K
R818
2200
R816
2SB1218A
Q804
2SB1218A
Q803
1200
R834
68µ
L804
18P
C812
22K
R835
4700
R817
22µ
L801
1K
R815
1200
R804
39P
C818
33µ
L806
1200
R806
P802
Page:40
TO POWER/
1
2
3
4
EVF Y
MIX NRD
EVF GND
EVF 5V
27
R844
10K
R853
8200
R852
C804 1
C803 1
220
R845
100K
R810
2.2K
R829
2400
R808
16V47
C802
ELY05V584B
DY801
P801
V1
V2
H2
H1
4
3
2
1
8200
R850
0.1
C801
2.2K
R801
3.9
R802
220B
VR801
15
R807
1800
R833
AN2516S
IC801
V.SIZE
CL802
-35.0
-23.0
-23.5
2.3
1.8
CL801
)
(
1.7 4.8 2.0
0
1.7 0.6 1.9 0.2
0
1.91.64.22.11.21.61.6
DRIVE
EVF
8.90.6
FOCUS
BRIGHT
(AMP)
(AMP)
TL801 TL805TL803TL802
(H DRIVE)

Related product manuals