EasyManua.ls Logo

Panasonic TX-40EX603E - Page 17

Panasonic TX-40EX603E
92 pages
Print Icon
To Next Page IconTo Next Page
To Next Page IconTo Next Page
To Previous Page IconTo Previous Page
To Previous Page IconTo Previous Page
Loading...
English
17
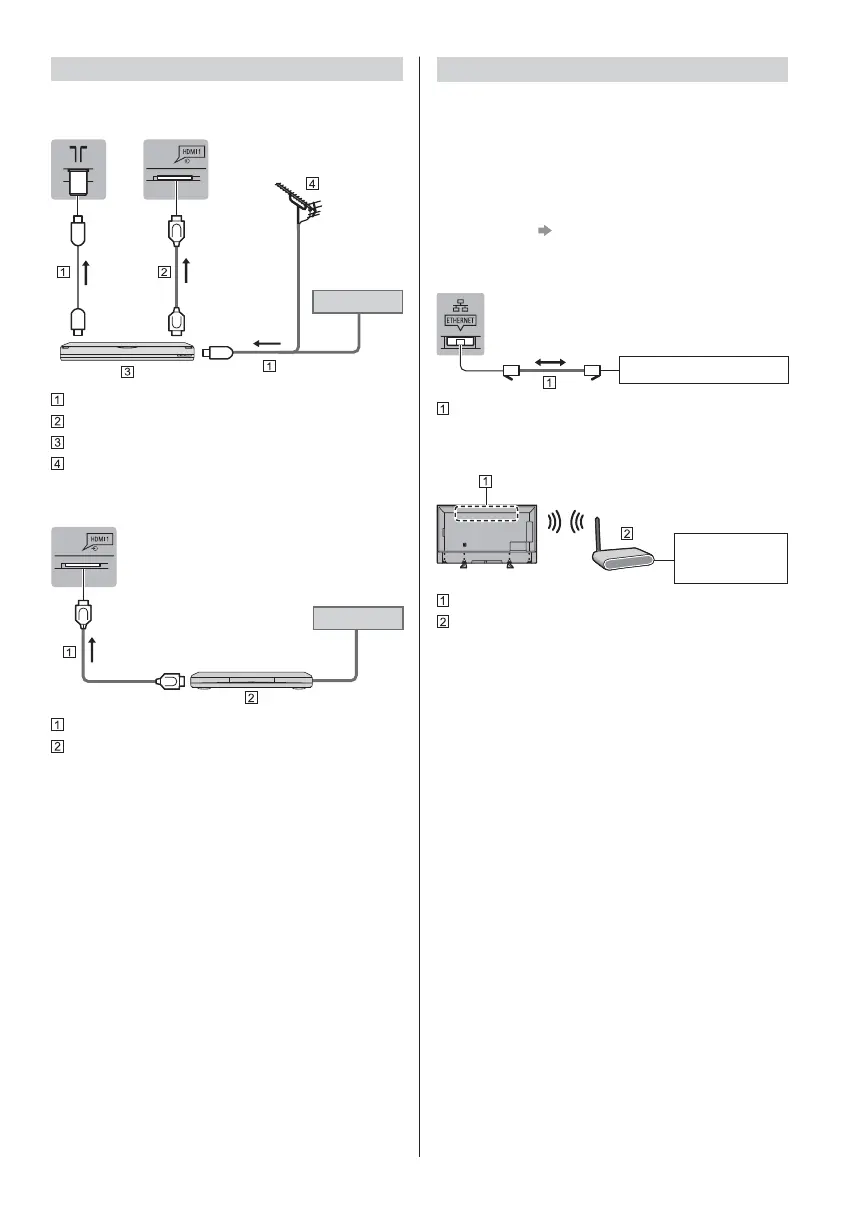
AV devices
DVD Recorder / Blu-ray Recorder, etc.
TV
Cable
RF cable
HDMI cable
DVD Recorder / Blu-ray Recorder, etc.
Terrestrial aerial
Set top box
TV
Cable
HDMI cable
Set top box
Network
A broadband network environment is required to be able
to use internet services.

If you do not have any broadband network services,
please consult your retailer for assistance.

Prepare the internet environment for wired connection
or wireless connection.

Setup of the network connection will start when first
using the TV.
(p. 22)
Wired connection
TV
Internet environment
LAN cable (Shielded)

Use Shielded Twist Pair (STP) LAN cable.
Wireless connection
Internet
environment
Built-in wireless LAN
Access point

Other manuals for Panasonic TX-40EX603E

Related product manuals