EasyManua.ls Logo

Panasonic TX-55MX950E - Page 89

Panasonic TX-55MX950E
116 pages
Print Icon
To Next Page IconTo Next Page
To Next Page IconTo Next Page
To Previous Page IconTo Previous Page
To Previous Page IconTo Previous Page
Loading...
9
Česky
[Režim3]:
Pro zařízení podporující rozlišení 4K, které na výstupu
podporuje vysokou snímkovou frekvenci.
(tento režim je k dispozici pro HDMI1 a 2.)
Změna režimu
1. Vyberte režim vstupu HDMI připojeného k
vybavení.
2. Zobrazte panel nabídek, vyberte [Hlavní menu] a
poté vyberte [Nastavení].
3. Změňte režim v [Automat. nastavení HDMI].
Informace o platném formátu viz [eNápověda]
(Vyhledávání podle účelu > Sledování > Rozlišení 4K
> Automat. nastavení HDMI).
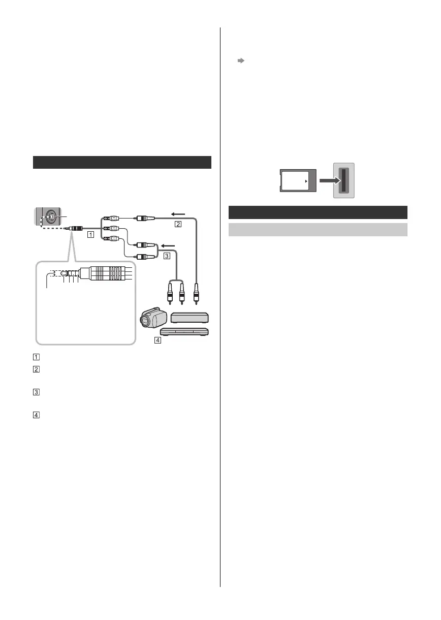
Přehrávač DVD / videokamera / herní zařízení
(zařízení VIDEO)
Adaptér AV (stíněný / není součást balení)
Kompozitní video kabel (stíněný)
Použijte stíněný kompozitní kabel.
Audio kabel (stíněný)
Použijte stíněné audio kabely.
Přehrávač DVD / videokamera / herní zařízení
Sluchátka / Subwoofer
Pro použití sluchátek nastavte [Výstup konektoru na
sluchátka] v nabídce Zvuk na [Sluchátka].
Pro použití subwooferu nastavte [Výstup konektoru na
sluchátka] v nabídce Zvuk na [Subwoofer].
USB HDD (pro nahrávání)
Pro připojení USB HDD použijte port USB 1.
Podrobnosti viz [eNápověda] (Vyhledávání podle
účelu > Nahrávání).
Modul Common Interface (CI)
Při vložení nebo odebrání modulu CI vypněte televizor
a odpojte napájení.
Pokud byly čipová karta Smart Card a modul CI
dodány jako jedna sada, nejprve umíst
ěte modul CI a
poté do něj vložte čipovou kartu Smart Card.
Modul CI vkládejte nebo vyjímejte úplně asprávným
směrem, jak je znázorněno na obrázku.
Objeví se šifrované kanály. (Zobrazitelné kanály
ajejich vlastnosti závisí na modulu CI.)
Pokud se nezobrazují zašifrované kanály
[Common Interface] (menu [Nastavení])
Na trhu mohou být k dispozici některé moduly CI se
staršími verzemi firmwaru, které plně nespolupracují s
touto novou verzí CI+ v1.4 TV. Vtakovém případě se
obraťte na svého poskytovatele obsahu.
Podrobnosti získáte v nápovědě [eNápověda]
(Vyhledávání podle účelu > Funkce > Common
Interface), v návodu k použití modulu CI nebo od
poskytovatele obsahu.
Před opravou, přesunem nebo likvidací nezapomeňte
vyjmout kartu modulu CI.
Tento televizor podporuje komunikaci Bluetooth
®
.
Zařízení Bluetooth
®
, která byla zaregistrována
(spárována) s tímto televizorem, se mohou připojit k
tomuto televizoru (komunikovat s ním).
Při registraci (spárování) zařízení Bluetooth
®
s tímto
televizorem přesuňte zařízení do vzdálenosti 50 cm
od televizoru.
Nelze zaregistrovat (spárovat) zařízení Bluetooth
®
,
která nejsou kompatibilní s tímto televizorem.
Pokud je zařízení podporující technologii Bluetooth
®
,
které jste zaregistrovali (spárovali) s tímto
televizorem, později zaregistrováno a použito na jiném
zařízení, může být poté pro tento televizor
nedostupné. Pokud k tomu dojde, znovu zaregistrujte
zařízení na tomto televizoru.
Na tomto televizoru můžete zaregistrovat zvuková
zařízení Bluetooth
®
, která podporují A2DP. Vzhledem
k vlastnostem bezdrátové technologie bude mezi
přehráváním videa a zvuku určité zpoždění.
Současně lze použít maximálně 2 zvukové zařízení
podporující A2DP. Chcete-li použít 2 zařízení,
nastavte [Duální Audio] (Nastavení > Nastavení
Bluetooth > Nastavení zvuku Bluetooth) na [Zapnuto]
a poté připojte druhé zařízení.
V závislosti na připojených audio zařízeních
podporujících A2DP se může stát, že po připojení
2 zařízení nebudete moci hlasitost ovládat
samostatně.
Podrobnosti viz [eNápověda] (Vyhledávání podle
účelu > Funkce > Nastavení zařízení Bluetooth).
Další připojení
abcd
AV IN
(Sledování)
(Poslech)
a: L
b: Video
c: Uzemně
d: R
3,5 mm
TV
Připojení zařízení Bluetooth
®
Registrace zařízení Bluetooth
®
Modul CI
Modul
Common
Interface (CI)
TX-55_65_75MX950E_MXW954_OIB1_eng_ger_spa_ita_fre_cze_pol.book 9 ページ 2023年2月16日 木曜日 午後1時16

Table of Contents

Related product manuals