EasyManua.ls Logo

Panasonic TX-65MZ2000E - Page 41

Panasonic TX-65MZ2000E
116 pages
Print Icon
To Next Page IconTo Next Page
To Next Page IconTo Next Page
To Previous Page IconTo Previous Page
To Previous Page IconTo Previous Page
Loading...
9
Español
[Modo 2]:
Para el equipo compatible con 4K que incluye la
función que reproduce la imagen de forma precisa
con la gama de colores ampliada.
[Modo 3]:
Para el equipo compatible con 4K que incluye la
función que reproduce imágenes HFR
(este modo está disponible para HDMI1 y 2).
Para cambiar el modo
1. Seleccione el modo de entrada HDMI conectado al
equipo.
2. Muestre la barra de menús y seleccione [Menú
principal] y, a continuación, seleccione
[Configuración].
3. Cambie el modo en [Configuración autom. HDMI].
Para obtener información sobre el formato válido,
consulte el [eHELP] (Buscar por finalidad > Ver la
televisión > Resolución 4K > Configuración autom.
HDMI).
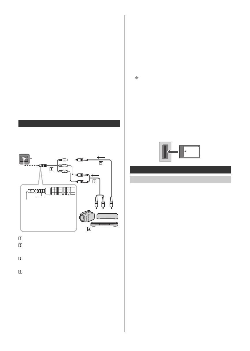
Reproductor DVD/Videocámara/Consola de
videojuegos
(equipo VIDEO)
Adaptador AV (blindado / no suministrado)
Cable de vídeo compuesto (blindado)
Utilice cables compuestos blindados.
Cable de audio (blindado)
Utilice cables de audio blindados.
Reproductor DVD/Videocámara/Consola de videojuegos
Auriculares / Subwoofer
Para utilizar auriculares, defina el ajuste [Salida del
terminal de auriculares] del menú Sonido en [Auriculares].
Para utilizar un subwoofer, defina el ajuste [Salida del
terminal de auriculares] del menú Sonido en [Subwoofer].
Disco duro USB HDD (para grabación)
Use el Puerto USB 1 para conectar el disco duro USB
HDD.
Para obtener más información, consulte el [eHELP]
(Buscar por finalidad > Grabación).
Interfaz común
Cuando introduzca o extraiga el módulo CI, apague el
televisor desenchufando la clavija de alimentación.
Si una tarjeta inteligente y un módulo CI vienen como
un juego, inserte primero el módulo CI y luego, la
tarjeta inteligente en el módulo CI.
Inserte o retire el módulo CI completamente en la
dirección correcta, tal como se muestra.
Normalmente aparecerán los canales codificados.
(Los canales que se podrán ver y sus características
dependerán del módulo CI.)
Si no aparecen canales codificados
[Interfaz común] (menú [Configuración])
Pueden existir módulos CI en el mercado con
versiones anteriores del firmware que no funcionen
con total interoperabilidad con este nuevo televisor
CI+ v1.4. En tal caso, por favor, contacte a su
proveedor de contenidos.
Para obtener más información, consulte el [eHELP]
(Buscar por finalidad > Funciones > Interfaz común),
lea el manual del módulo Cl, o contacte al proveedor
de contenido.
Asegúrese de quitar la tarjeta del módulo CI y otros
elementos antes de reparar o transferir el televisor, o
de deshacerse de él.
Este televisor admite las comunicaciones Bluetooth
®
.
Los dispositivos Bluetooth
®
que han sido registrados
(emparejados) con este televisor pueden conectarse
(comunicarse con) a este televisor.
Al registrar (emparejar) un dispositivo Bluetooth
®
con este
televisor, mueva el dispositivo a menos de 50 cm del televisor.
No se puede registrar (emparejar) dispositivos
Bluetooth
®
que no sean compatibles con este televisor.
Si un dispositivo con Bluetooth
®
que ha registrado
(emparejado) con este televisor se registra y utiliza luego
en otro dispositivo, es posible que no esté disponible
para utilizar con este televisor. Si esto ocurre, registre de
nuevo el dispositivo en este televisor.
Puede registrar dispositivos de audio Bluetooth
®
que
admitan A2DP en este televisor. Debido a las
características de la tecnología inalámbrica, habrá cierta
demora entre la reproducción del vídeo y del audio.
Se puede utilizar simultáneamente 2 dispositivos de
audio como máximo que admita A2DP. Para utilizar
2 dispositivos, establezca [Audio dual] (Configuración
> Configuración de Bluetooth > Config. Audio
Bluetooth) en [On] y, a continuación, conecte el otro
dispositivo.
Dependiendo de los dispositivos de audio compatibles
con A2DP que esté conectando, es posible que no
pueda controlar individualmente el volumen cuando
haya conectado 2 dispositivos.
Para obtener más información, consulte el [eHELP] (Buscar
por finalidad > Funciones > Dispositivos Bluetooth).
Otras conexiones
abcd
AV IN
(Viendo)
(Escuchando)
a: L
b: Vídeo
c: Masa
d: R
3,5 mm
Televisor
Conexión de dispositivos Bluetooth
®
Registro de dispositivos Bluetooth
®
Módulo CI
Interfaz
común
TX-55_65MZ2000E_MZx2004_TQB5ZA0037_eng_ger_spa_ita_fre_cze_pol.book 9 ージ 2023年3月13日 月曜日 午前9時24分

Table of Contents

Related product manuals