EasyManua.ls Logo

Panasonic U-100PE1E5A - Page 259

Panasonic U-100PE1E5A
659 pages
To Next Page IconTo Next Page
To Next Page IconTo Next Page
To Previous Page IconTo Previous Page
To Previous Page IconTo Previous Page
Loading...
1
1-249
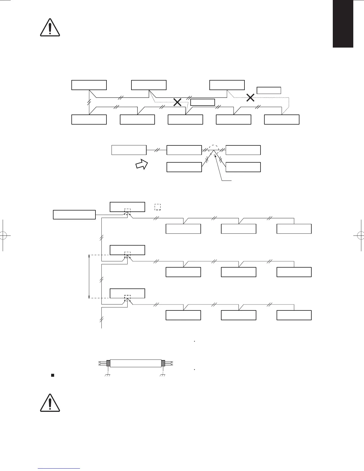
(1) When linking the outdoor units in a network, disconnect the terminal extended from the short plug from all outdoor
units except any one of the outdoor units.
(When shipping: In shorted condition.)
For a system without link (no wiring connection between outdoor units), do not remove the short plug.
(2) Do not install the inter-unit control wiring in a way that forms a loop.
Prohibited
Prohibited
(3) Do not install inter-unit control wiring such as star branch wiring. Star branch wiring causes mis-address setting.
Outdoor unit
Branch point
Outdoor unit Outdoor unit Outdoor unit
NO
(4) If branching the inter-unit control wiring, the number of branch points should be 16 or fewer.
(5) Use shielded wires for inter-unit control wiring (c) and
ground the shield on both sides, otherwise
misoperation from noise may occur.
Diagrams”.
Shielded wire
GroundGround
(6)
Connecting cable between indoor unit and outdoor
unit shall be approved polychloroprene sheathed 5 or
3 *1.5 mm
2
flexible cord. Type designation 60245 IEC
57 (H05RN-F, GP85PCP etc.) or heavier cord.
Use the standard power supply cables for Europe
(such as H05RN-F or H07RN-F which conform to
CENELEC (HAR) rating specifications) or use the
cables based on IEC standard. (60245 IEC57, 60245
IEC66)
Connect wiring as
shown in Section
Wiring System
Loose wiring may cause the terminal to overheat or result in unit malfunction. A fire hazard may also occur.
Therefore, ensure that all wiring is tightly connected.
When connecting each power wire to the terminal, follow the instructions on “How to connect wiring to the terminal” and fasten
the wire securely with the terminal screw.
Central Controller
Outdoor unit
Outdoor unit
Outdoor unit
Indoor unit Indoor unit
Indoor unitIndoor unitIndoor unitIndoor unitIndoor unit
Indoor unit
Indoor unit
Indoor unit
Indoor unit
Indoor unit
Indoor unit Indoor unit
Indoor unit Indoor unit
Indoor unit
Indoor unit
: Branch point
More than 2m required
WARNING
CAUTION
SM830231-00Single欧州.indb249SM830231-00Single欧州.indb249 2014/06/0510:12:302014/06/0510:12:30

Table of Contents

Other manuals for Panasonic U-100PE1E5A

Related product manuals