EasyManua.ls Logo

Panasonic VIERA TH-L32D25Z

Panasonic VIERA TH-L32D25Z
80 pages
To Next Page IconTo Next Page
To Next Page IconTo Next Page
To Previous Page IconTo Previous Page
To Previous Page IconTo Previous Page
Loading...
Auto Tuning
Quick Start
Guide
13
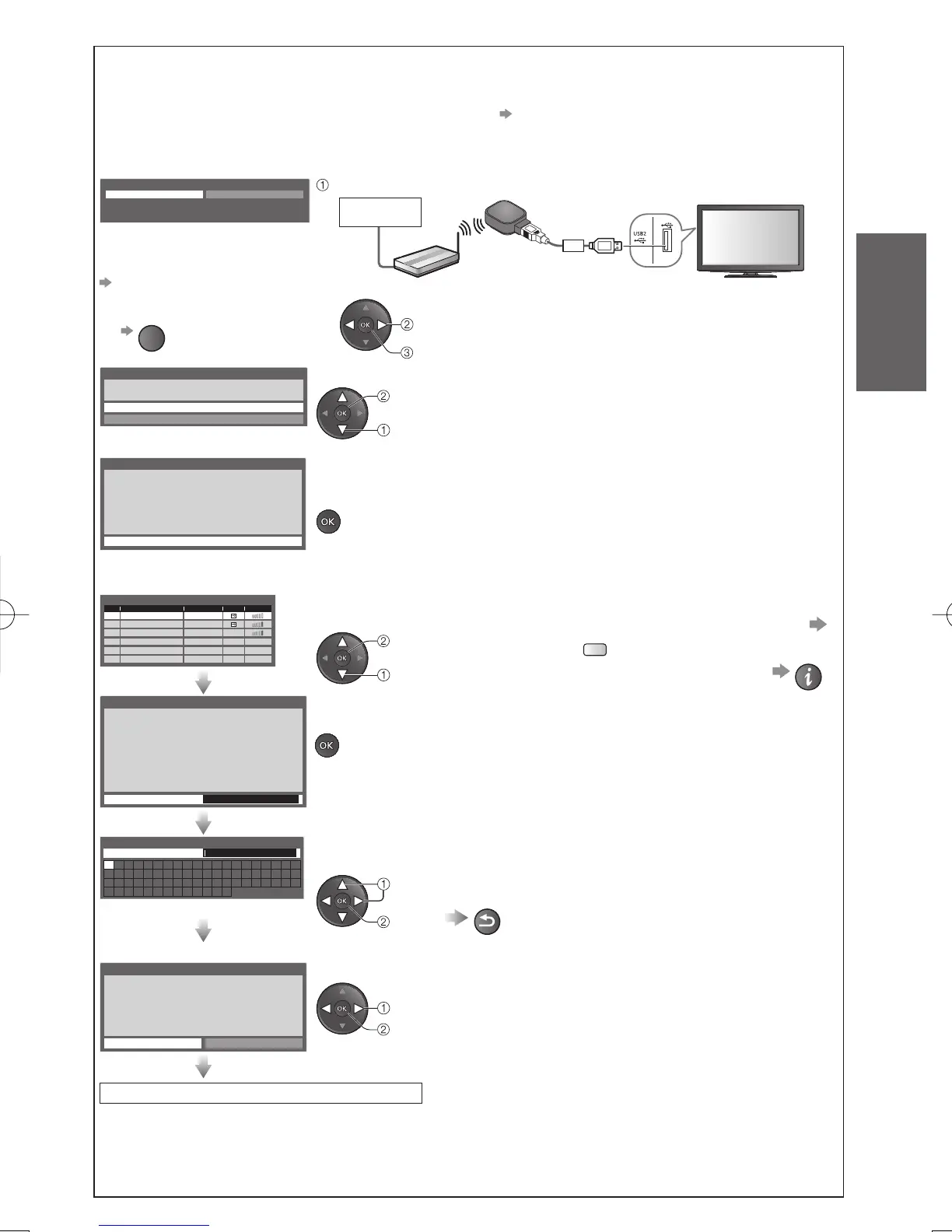
Search for access point
Connect the Wireless LAN Adaptor to the USB 1 or 2 port
Access points found automatically are listed.
Select your desired access point.
Access the encryption key
input mode
select “Yes”
access
Select the connection type
Connection Type
Please select network connection type.
WPS (Push button)
Search for access point
select
access
select
access
WPS (Push button)
Press the WPS button on the access point until the light flashes.
And then, press the OK button to connect the Wireless LAN Adaptor
and the access point.
Ensure that your access point supports WPS for this method.
WPS: Wi-Fi Protected Setup
TM
WPS(Push button)
1) Please press the ‘WPS’ buttton on the access
point until its light flashes.
2) When the light is flashing select ‘Connect’ on TV.
If you are unsure, please check the instruction
manual of the access point.
Connect
Setup the wireless LAN connection
Setup the wireless LAN connection to enable the network service functions.
To setup the wireless LAN connection, the wireless LAN Adaptor (optional accessory) is required.
For the information about the Wireless LAN adaptor “Optional accessories” (p. 7)
Confirm the encryption key, settings and positions of your access point before starting setup. For
details, read the manual of the access point.
Please note that this TV does not support wireless public access points.
Enter the encryption key of the access point.
Set characters one by one
To re-enter the encryption key, select “No”.
You can set characters by using numeric buttons (p 23).
Access Point Settings
Encryption key is set to:-
XXXXXXXX
Select ‘Yes’ to confirm.
Select ‘No’ to change.
Yes No
set
select
Select “Yes”
set
select
Store
RETURN
You can setup the
wireless LAN connection later
“Network Setup” (p. 54)
To skip this step
EXIT
or select “No”
If the connection is failed, check the encryption key, settings or positions of your access point.
For details, read the manual of the access point.
If connection to the access point is successful, we recommend you perform the “Connection Test”
to confirm connection to the internet has been made. The “Connection Test” can be found in the
Network Setup menu (p. 56).
Wireless LAN connection setup is completed
Start wireless LAN connection setup?
Please connect the wireless LAN adaptor to a USB terminal.
Yes No
Available Access Points
Access Point A 11n (2.4GHz)
11n (5GHz)
SSIDNo. Wireless type Encrypt Reception
Access Point B
Access Point C 11n (5GHz)
1
2
3
Encryption Key Setting
Connection will be made with the following settings:-
SSID : Access Point A
Authentication type : WPA-PSK
Encryption type : TKIP
Please input the encryption key.
Encryption key
Access Point Settings
Encryption key
A B C D E F G H I J K L M N
U V W X Y Z 0 1 2 3 4 5 6
a b c d e f g h i j k l m n
u v w x y z ( ) + - . * _
O P Q R S T
7 8 9 ! : #
o p q r s t
If the selected access point is not encrypted, the confirmation screen
will be displayed. It is recommended to select the encrypted access
point.
To search access points again
Y
For the information of the
highlighted access point
INFO
Wireless LAN Adaptor
(optional accessory)
Access point
Internet
environment
If your access point supports WPS
(Push button), then select this option.
If not, select “Search for access point”.

Related product manuals