EasyManua.ls Logo

Peavey KOSMOS PRO

Peavey KOSMOS PRO
28 pages
To Next Page IconTo Next Page
To Next Page IconTo Next Page
To Previous Page IconTo Previous Page
To Previous Page IconTo Previous Page
Loading...
12
CGND
R
S
T
R
S
T
R
S
T
CGND
R
S
T
R
S
T
CGND
CGND
CGND
CGND
GND
CGND
GND
CGND
OUTPUT
OUTPUT
LEVEL
DIG IN
DIG OUT
RIGHT
LEFT
LEVEL
LEVEL
LEVELDEEPER
DYNAMICS
STRATOS
LEVEL
L/R SUM
OUTPUT
OUTPUT
INPUT
XPANSE
QUAKE & THUD
OUT LEVEL
OUTPUT
TO S/PDIF
OUTPUT
INPUT
S/PDIF
METERS
INPUT
INPUT
OUTPUTS-INPUTS
CUT SUB BASS
FROM MAINS
CROSS-OVER
CROSS-OVER OUTPUT
INPUT
QUAKE
THUD
SUB
WOOFER
DRIVERS
BYPASS
L/MONO
RIGHT
BAL OUTPUT
SUB WOOFER
L/MONO
S/PDIF
MONO
RIGHT
BAL INPUTS
INPUT
LEVEL
BAROMETRICS
SUB TERR SHFT
1
4
3
2
2
3
4
1
1
4
3
2
2
3
4
1
2
3
4
1
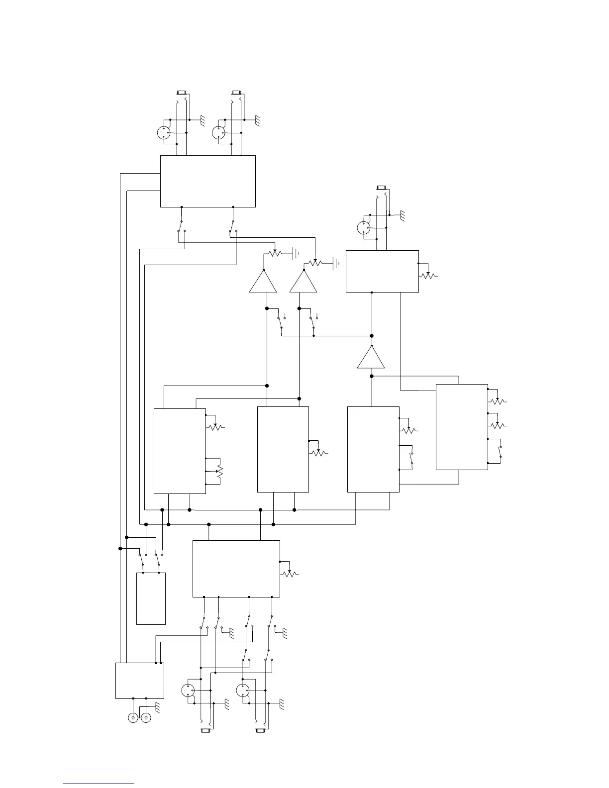
kkoossmmooss
®®
PPrroo BBlloocckk DDiiaaggrraamm

Related product manuals