EasyManua.ls Logo

Philips 190V7 - Page 45

Philips 190V7
95 pages
Print Icon
To Next Page IconTo Next Page
To Next Page IconTo Next Page
To Previous Page IconTo Previous Page
To Previous Page IconTo Previous Page
Loading...
19 LCD Color Monitor 190V7
45
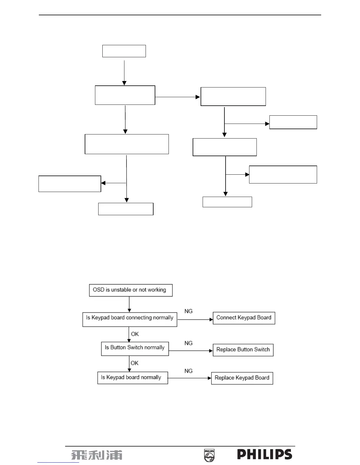
(3). White screen
(4). Keypad Board
White screen
Measure Q406 base
is high level?
X401 oscillate
waveform is normal
Check Q406, Q405 is broken
or CN406 solder?
Check Corresponden
t
component.
Replace Panel
Check Correspondent
com
p
onent.
Re
p
lace U401
OK
OK
Replace X401
OK
NG
NG
NG
NG
Check reset circuit of
U401 is normal
OK

Table of Contents

Related product manuals