EasyManua.ls Logo

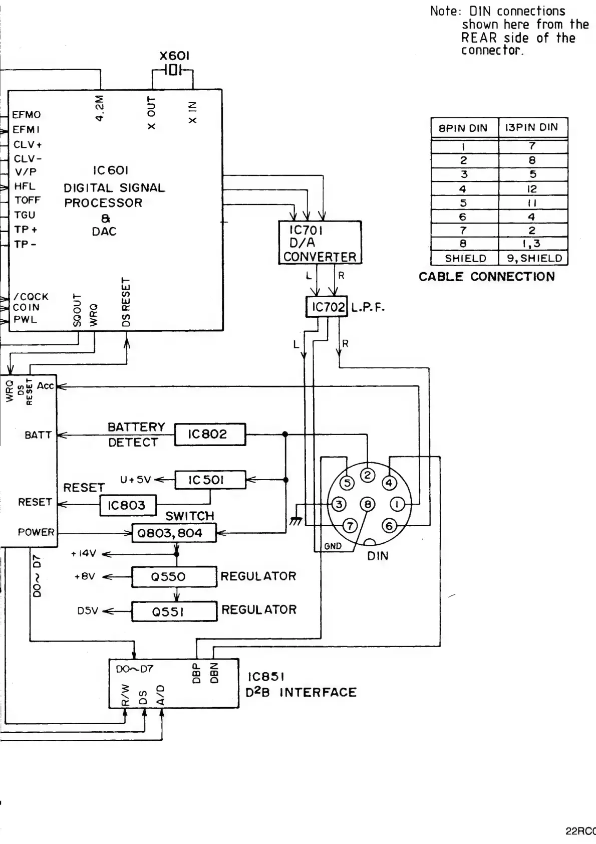
Philips 22RC026/00 - Circuit Diagrams; Circuit Diagram - Digital Signal Processor

Philips 22RC026/00
39 pages
Print Icon
To Next Page IconTo Next Page
To Next Page IconTo Next Page
To Previous Page IconTo Previous Page
To Previous Page IconTo Previous Page
Loading...
Note:
DIN
connections
shown
here
from
the
REAR
side
of
the
X60!
|
connector.
SPIN
DIN
|
JSPIN
DIN
cae
ee
r
IC
601
S}HFL
DIGITAL
SIGNAL
a
ae
E
TOFF
PROCESSOR
4
rev
é
[~s
TP
+
DAC
IC701
|
TP
-
D/A
ae
ee
CONVERTER
5,
SHIELD
7
R
<
C7021
L.P.F
<
(earenmceatn
:
Oo
we
Acc
|
BATT
BATTERY
iCc802
IC
501
|
S
RESET
The
POWER
Q803,
804
i
|
KR
+
149V
:
O
,
>
BV
Q550
REGULATOR
|
Oo
,
O
oe
Q55!]
REGULATOR
IC85!
D2B
INTERFACE
22RCC

Related product manuals