EasyManua.ls Logo

Philips 32PFH4100/88 - Page 135

Philips 32PFH4100/88
150 pages
Print Icon
To Next Page IconTo Next Page
To Next Page IconTo Next Page
To Previous Page IconTo Previous Page
To Previous Page IconTo Previous Page
Loading...
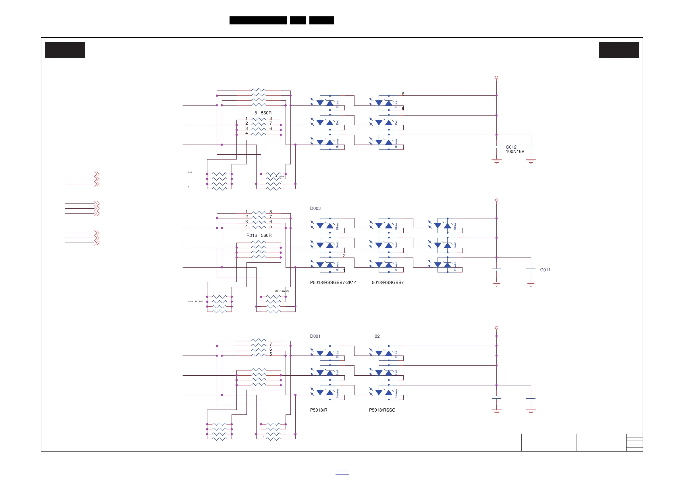
Circuit Diagrams and PWB Layouts
EN 135TPN15.1E LA 10.
2015-Oct-20
back to
div.table
10-19-2 Ambilight 8-LED
19792_520.eps
Ambilight 8-LED
AL02 AL02
2014-07-07
715G7004Ambilight 8-LED
PWM2-R1
PWM2-B1
PWM2-G1
PWM2-R2
PWM2-B2
PWM2-G2
PWM2-R3
PWM2-B3
PWM2-G3
+12V
+12V
+12V
PWM2-B1 2
PWM2-G1 2
PWM2-R1 2
PWM2-B2 2
PWM2-G2 2
PWM2-R2 2
PWM2-B3 2
PWM2-G3 2
PWM2-R3 2
R023
NC/560R
R043
NC/22R 1/16W 5%
R042
NC/22R 1/16W 5%
R017
180R
R017
180R
1
2
3
4
8
7
6
5
Red BlueGreen
D003
P5018/RSSGBB7-2K14
Red BlueGreen
D003
P5018/RSSGBB7-2K14
1
2
3
4
5
6
R041 NC/22R 1/16W 5%
Red BlueGreen
D002
P5018/RSSGBB7-2K14
Red BlueGreen
D002
P5018/RSSGBB7-2K14
1
2
3
4
5
6
R040 NC/22R 1/16W 5%
R066 NC/180R
R032 NC/560R
R065
NC/180R
R028 NC/560R
R064 NC/180R
R027
NC/560R
Red BlueGreen
D007
P5018/RSSGBB7-2K14
Red BlueGreen
D007
P5018/RSSGBB7-2K14
1
2
3
4
5
6
R026 NC/560R
R013
180R
R013
180R
1
2
3
4
8
7
6
5
R016 560RR016 560R
1
2
3
4
8
7
6
5
R029 NC/560R
C008
100N16V
C008
100N16V
R025 NC/560R
R015 560RR015 560R
1
2
3
4
8
7
6
5
C013
NC/100NF 50V
C013
NC/100NF 50V
Red BlueGreen
D005
P5018/RSSGBB7-2K14
Red BlueGreen
D005
P5018/RSSGBB7-2K14
1
2
3
4
5
6
R022
NC/560R
R018 560RR018 560R
1
2
3
4
8
7
6
5
R031 NC/560R
R062 NC/180R
Red BlueGreen
D001
P5018/RSSGBB7-2K14
Red BlueGreen
D001
P5018/RSSGBB7-2K14
1
2
3
4
5
6
R067
NC/180R
C010
100N16V
C010
100N16V
R030 NC/560R
R061 NC/180R
R021
NC/560R
R014
22R
R014
22R
1
2
3
4
8
7
6
5
C011
NC/100NF 50V
C011
NC/100NF 50V
R060
NC/180R
Red BlueGreen
D006
P5018/RSSGBB7-2K14
Red BlueGreen
D006
P5018/RSSGBB7-2K14
1
2
3
4
5
6
C009
NC/100NF 50V
C009
NC/100NF 50V
R063 NC/180R
Red BlueGreen
D004
P5018/RSSGBB7-2K14
Red BlueGreen
D004
P5018/RSSGBB7-2K14
1
2
3
4
5
6
C012
100N16V
C012
100N16V
R024
NC/560R

Table of Contents

Other manuals for Philips 32PFH4100/88

Related product manuals