EasyManua.ls Logo

Philips 32PFH4100/88 - Page 82

Philips 32PFH4100/88
150 pages
Print Icon
To Next Page IconTo Next Page
To Next Page IconTo Next Page
To Previous Page IconTo Previous Page
To Previous Page IconTo Previous Page
Loading...
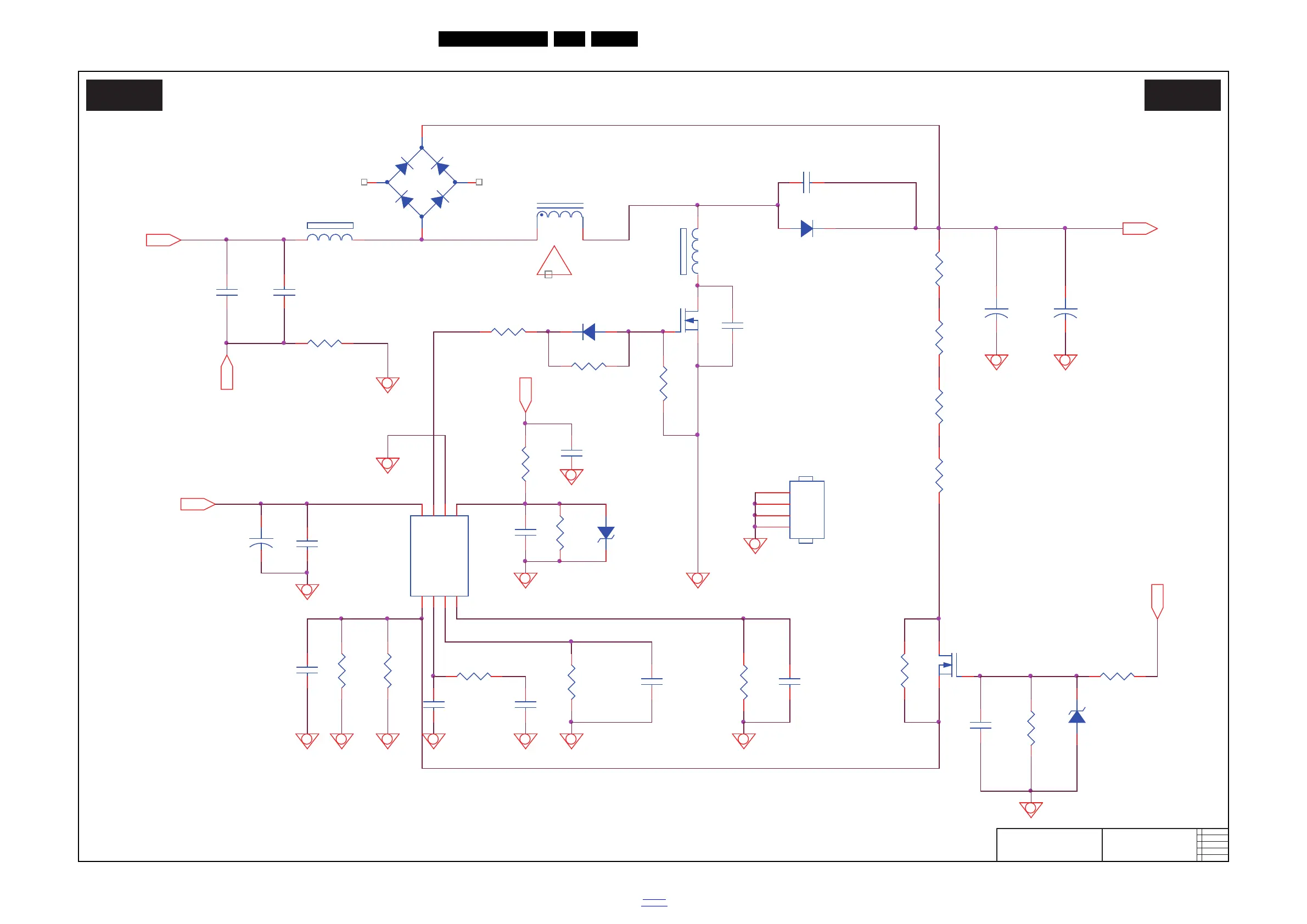
EN 82TPN15.1E LA 10.
Circuit Diagrams and PWB Layouts
2015-Oct-20
back to
div.table
10-6-2 PFC-Sanken
19617_501.eps
PFC-Sanken
A02 A02
2014-07-14
715G6743
PFC-Sanken
R9818
16K +-1% 1/8W
R9816
100K 1/8W 1%
R9817
10K 1/8W 1%
C9808
100N 50V
R9819
0R05_NC
For Power Saving
Q9802
AO3160
VCC_ON
ZD9802
NC
1 2
L9801
240UH
6
4
ZD9801
BZT52-B3V6
12
C9806
100N 50V
R9807
680K OHM +-1% 1/4W
C9802
10N 50V
C9818
47PF
IC9801
SSC-2005S
FB
1
COMP
2
RT
3
RDLY
4
CS
5
GND
6
OUT
7
VCC
8
R9804
1MOHM +-1% 1/4W
R9815
100K 1%
R9823
470K 1%
R9814
33K 1/8W 1%
R9811
NC/24K 1/8W 1%
C9805
1UF 450V
R9803
22 OHM
C9804
10N 50V
C9817
NC/47PF
D9802
FMNS-1106S
-
+
D9801
KBP206G
2
1
3
4
R9810
47 OHM 1/4W
R9802
33R 1/8W 5%
Q9801
STF24NM60N
C9831
NC
R9809
680K OHM +-1% 1/4W
R9812
22K 1/8W 1%
FB9803
BEAD
1 2
HS9801
HEAT SINK
1
2
3
4
C9811
1NF 50V
R9813 27K 1/8W 5%
C9807
3.3nF 50V
+
C9803
10UF 50V
C9809
470NF 50V
C9801
NC/1UF 450V
R9806
10K OHM +-5% 1/8W
D9803
SS1060FL
FB9805
127R
1 2
HV
R-
R-
VCC_ON
Vsin
!
C9810
2.2uF 25V
R9808
0.07R 3W
+
C9814
68uF 450V
+
C9815
68uF 450V

Table of Contents

Other manuals for Philips 32PFH4100/88

Related product manuals