EasyManua.ls Logo

Philips 32PFH4100/88 - Page 85

Philips 32PFH4100/88
150 pages
Print Icon
To Next Page IconTo Next Page
To Next Page IconTo Next Page
To Previous Page IconTo Previous Page
To Previous Page IconTo Previous Page
Loading...
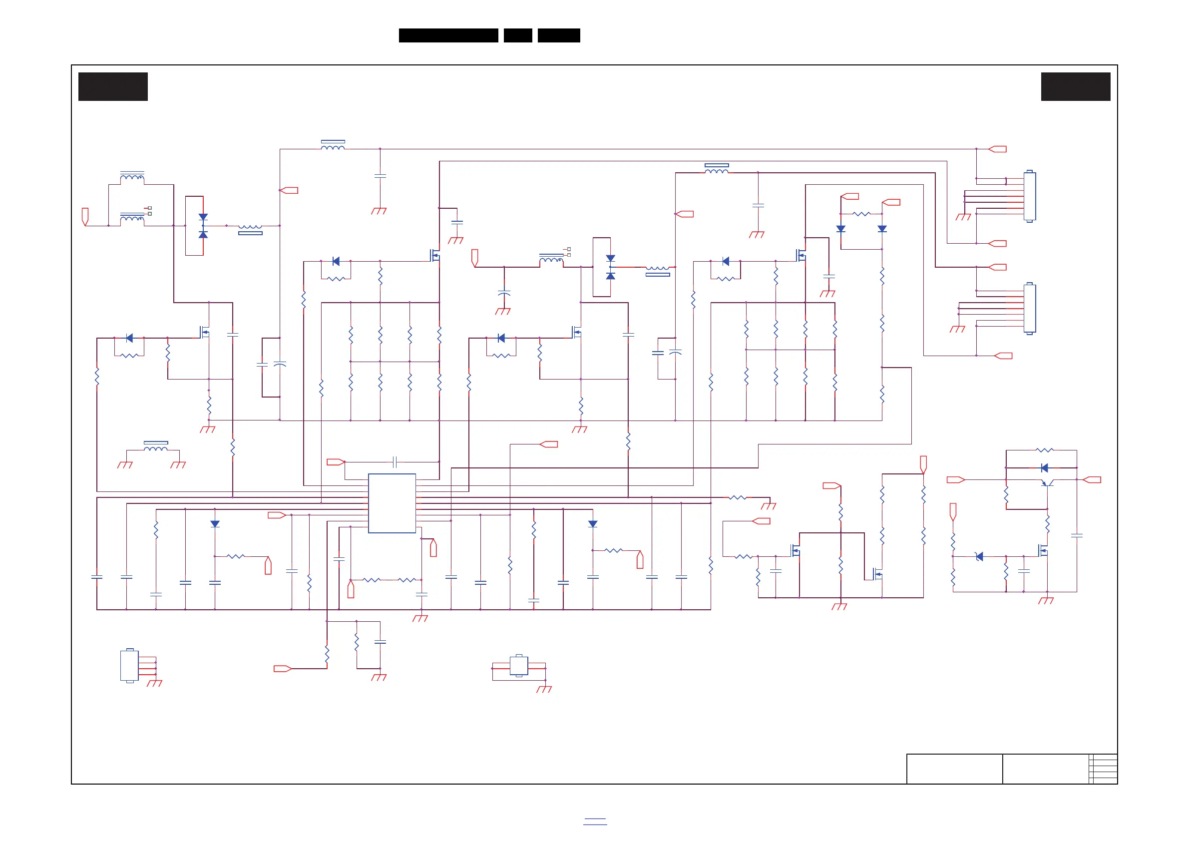
Circuit Diagrams and PWB Layouts
EN 85TPN15.1E LA 10.
2015-Oct-20
back to
div.table
10-6-5 Driver with Sanken BL0202B
19617_504.eps
Driver with Sanken BL0202B
A05 A05
2014-07-15
715G6743
Driver with Sanken BL0202B
Q8607
TK15A60U
FB8604
127R
1 2
C8630
1uF25V
FB8605
127R_NC
1 2
L8601
33uH_NC
8
1
4
6
L8602
33uH_NC
8
1
4
6
R8617
200K +-1% 1/4W
CN8601
CONN
1
2
3
4
5
6
7
R8638
3R9 1%
R8624
3R9 1%
R8654
2K7 1/8W 1%
R8630
3R9 1%
R8632
3R9 1%
HQ8607
HEAT SINK
1
2
3
4
HQ8608
HEAT SINK_NC
3
4
1
2
R8635
3R9 1%
R8626
3R9 1%
R8650
100KOHM +-5% 1/8W
R8649
100KOHM +-5% 1/8W
R8604
40K2 1/8W 1%
R8628
3R9 1%
R8633
3R9 1%
R8653
1K 1/8W 1%
C8625
470PF 50V
+60V
ZD8101
BZT52-B9V1_R1_00001
12
C8626
1NF 630V
CN8602
CONN_NC
1
2
3
4
5
6
7
IC8601
BL0202C
REG
1
OVP
2
PWM1
3
COMP1
4
IFB1
5
OC1
6
DRV1
7
SW1
8
GND
9
VCC
10
SW2
11
DRV2
12
OC2
13
IFB2
14
COMP2
15
PWM2
16
EN
17
VREF
18
R8664
1K OHM +-5% 1/8W
C8633
470pF 1KV
R8667
100KOHM +-5% 1/8W
R8662
0oHM
R8602
0.06R
L8603
33uH
2
1
VLED1S
VLED2S
R8655
13K 1/8W 1%
VLED1S
VLED2S
R8668
0R05 1/8W
R8663
0oHM
C8634
1NF 630V_NC
FB8607
BEAD
1 2
DIM
FB8608
BEAD_NC
1 2
REG
REG
Q8605
LMBT3906LT1G
1
2 3
C8627
1NF 630V_NC
C8628
1uF25V
FB8603
BEAD
12
R8605
9K1 1/8W 1%
R8644
100 OHM 1/8W_NC
R8612
470OHM +-5% 1/8W
R8645
1K5 +-1% 1/8W_NC
R8648
22K 1/4W
C8606
0.1uF 50V
R8665
100KOHM +-5% 1/8W
R8609
1K5 1/8W 5%_NC
R8657
100KOHM +-1% 1/8W
D8609
BAV21W_NC
D8610
1N4148W
Q8601
P0425AD
C8611
1nF 50V_NC
R8652
12K 1/8W 1%
R8637
4.7R 1%_NC
+
C8618
120UF 100V_NC
Q8608
P1825ATF_NC
R8614
10R 1/8W 5%_NC
R8619
200K +-1% 1/4W
C8607
10nF 50V
D8606
SS1060FL_NC
C8613
2.2nF 50V
C8621
1uF 50V
D8601
FMX-23S
1
2
3
R8629
4.7R 1%_NC
R8659
10K 1/8W
R8608
1K5 1/8W 5%
C8612
100PF 500V_NC
R8607
8.2K +-1% 1/8W
R8625
4.7R 1%_NC
R8643
100 OHM 1/4W
R8646
1K5 +-1% 1/8W
R8613
470OHM +-5% 1/8W_NC
R8601
0.1R_NC
C8614
2.2nF 50V_NC
R8616
10K OHM +-5% 1/8W
R8620
10K 1/8W_NC
D8604
SS1060FL
R8606
2K 1/8W 1%
D8602
FMX-23S_NC
1
2
3
C8619
470PF 50V_NC
R8622
10K OHM +-5% 1/8W_NC
D8603
1N4148W
C8616
47nF 50V_NC
R8618
10K 1/8W
C8615
47nF 50V
R8636
4.7R 1%_NC
+
C8603
100UF 250V
C8605 1uF 50V
R8611
82 OHM_NC
Q8604
2N7002K
R8634
4.7R 1%_NC
D8605
SS1060FL
C8620
470PF 50V
R8658
30K 1/8W 1%
C8622
100N 50V
Q8603
2N7002K
R8621
5K1 1/8W 1%
R8615
10 OHM 1/4W
D8607
SS1060FL_NC
R8660
100KOHM +-5% 1/8W
R8656
2K4 +/-1% 1/8W
R8647
22K 1/8W_NC
R8623
4.7R 1%_NC
R8631
4.7R 1%_NC
+
C8604
100UF 250V
C8608
1NF
C8631
1NF 630V
Q8602
New Parts_NC
C8624
NC/47PF
D8608
BAV21W
R8627
4.7R 1%_NC
C8610
100PF 50V
R8610
33 OHM
R8651
20K 1/8W 1%
R8603
NC/0 OHM +-5% 1/8W
-VLED1
+60V
+60V
Vdd
+12V
Vdd
Vdd
+VLED2
-VLED2
+VLED1
3D_ON
DIM
BL_ON/OFF
Vref
Vref
C8629
1uF25V
C8632
1NF 630V_NC
D8611
1N4148W
R8666
100KOHM +-5% 1/8W
REG
Q8606
2N7002K
C8623
100PF
C8609
2.2nF 50V
R8661
0oHM

Table of Contents

Other manuals for Philips 32PFH4100/88

Related product manuals