EasyManua.ls Logo

Philips 32PFK4100/12 - Led Driver

Philips 32PFK4100/12
150 pages
Print Icon
To Next Page IconTo Next Page
To Next Page IconTo Next Page
To Previous Page IconTo Previous Page
To Previous Page IconTo Previous Page
Loading...
EN 60TPN15.1E LA 10.
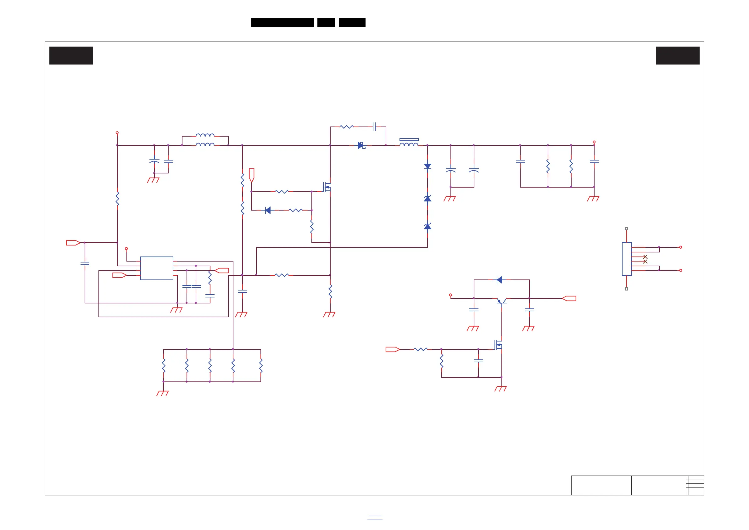
Circuit Diagrams and PWB Layouts
2015-Oct-20
back to
div.table
10-2-2 LED DRIVER
19597_501.eps
LED DRIVER
A02 A02
2014-06-14
715G6550
LED DRIVER
C8617
100PF 500V
ZD8601
BZT52-B18
1 2
R8603
33K 1/8W 5%
ZD8602
BZT52-B18
1 2
C8603
47N 50V
C8621
100N 50V
C8623
NC
R8605
1K OHM +-5% 1/8W
NC
R8606
330K 1/8W 5%
D8602
1N4148
+
C8601
330UF 35V
+18V
U8601
PF7708AS
LED
1
VCC
2
CS/OVP
3
OUT
4
GND
5
DIM
6
GM
7
FB
8
OUT
R8604
33R 1/8W 5%
R8608
4.7KOHM +-1% 1/8W
C8605
100N 50V
D8603
1N4148W
C8611
0.47UF 50V
+12V
Q8603
DTA144WN3/S
Q8602
2N7002K
D8604
1N4148W
C8609
100N 50V
C8604
0.47UF 50V
Vcc2
Vcc2
ON/OFF
R8602
NC
R8616
0 OHM +-5% 1/8W
R8617
62K 1/8W 1%
R8655
1oHM 1% 1/4W
L8603
33uH
D8601
SR510-22
1 2
R8656
1oHM 1% 1/4W
DIM
C8607
220P 50V
C8606
1NF
R8611
NC
R8612
100K
R8601
0R05
FB8605
BEAD
1 2
+
C8616
220uF 50V
C8610
22pF 50V
R8647
10K OHM +-5% 1/8W
CN8602
CONN
1
2
3
4
5
6
78
Q8601
SM1A23NSUC-TRG
OUT
+
C8612
220uF 50V
R8654
1oHM 1% 1/4W
C8602
220N 50V
R8609
10R 1/8W 5%
R8652
2.7 OHM +-1% 1/4W
R8653
1oHM 1% 1/4W
VLED+
VLED+LED-
LED-
L8602
R8615
22K 1/4W

Table of Contents

Related product manuals