EasyManua.ls Logo

Philips 32PFT5500/12 - Page 79

Philips 32PFT5500/12
145 pages
Print Icon
To Next Page IconTo Next Page
To Next Page IconTo Next Page
To Previous Page IconTo Previous Page
To Previous Page IconTo Previous Page
Loading...
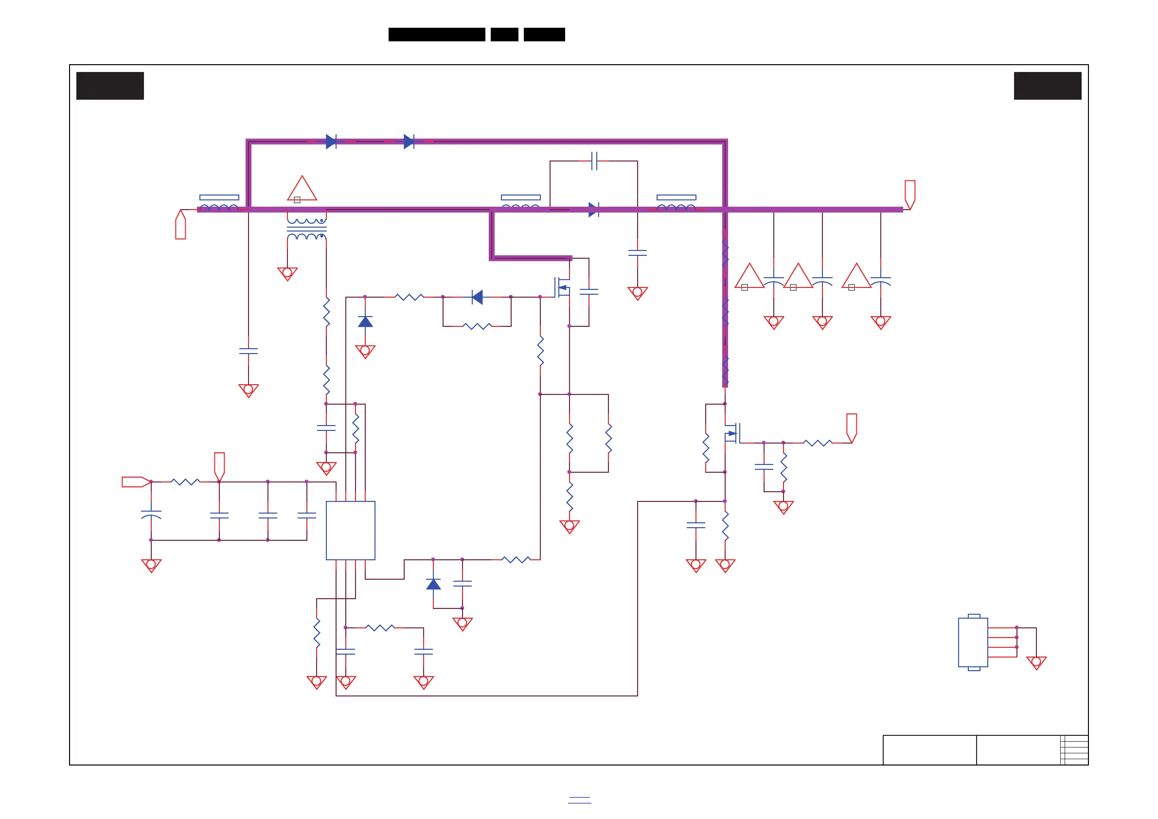
Circuit Diagrams and PWB Layouts
EN 79QM15.2E LA 10.
2015-Sep-30
back to
div.table
10-5-2 PFC with LD7591T
19881_501.eps
PFC with LD7591T
A02 A02
2015-03-06
715G6960
PFC with LD7591T
R9815
30K 1/ 8W 1%
R9819
0R05 1/4W
C9815
100N 50V
C9816
100N 50V
C9814
100P
+VCC2
R9816
100K 1/ 8W 1%
HVv cc
C9817
10PF
HVv cc
FB9804
BEAD
1 2
D9805
SS1060FL
D9806
SS1060FL
R9817
1K
R9818
0R05 1/4W_NC
C9813
0.47UF 50V
C9809
100N 50V
R9813
30KOH M +-1% 1/ 8W
C9812
47N 50V
C9802
NC
R9812
470R 1%
+
C9808
22UF 50V
C9806
1UF 450V
HS9801
HEAT SI NK
1
2
3
4
Q9801
TK31A60W
C9807
47P 50V
R9802
10 OH M 1/ 4W
+
C9803
68uF 450V
+
C9804
68uF 450V
R9814
10K 1/ 8W
D9804
SS1060FL
D9801
IN5408G-04
R9805
10K 1/ 8W
R9809
0.082R
C9801 47PF
D9803
FMNS-1106S
IC9801
LD7591T
INV
1
COMP
2
RAMP
3
CS
4
ZCD
5
GND
6
OUT
7
VCC
8
C9810
470PF 50V
R9808
0.082R
C9811
1NF
R9803
150 OH M 1/ 4W
R9804
1M 1% 1/ 4W
+
C9805
68uF 450V
R9811
19K1 +-1% 1/ 8W
R9801
0R05
FB9801
127R
1 2
R9807
1. 8KOHM +-1% 1/ 8W
L9801 170uH
1
4
3
6
FB9803
127R
1 2
R9806
1M 1% 1/ 4W
R9810
1M 1% 1/ 4W
D9802
IN5408G-04
For Q9801
Vsin
Vbus
R9800
0.024R
Q9802
2N7002
!!!
!

Table of Contents

Related product manuals