EasyManua.ls Logo

Philips 40PFT5500/12 - A 715 G6677 Psu

Philips 40PFT5500/12
145 pages
Print Icon
To Next Page IconTo Next Page
To Next Page IconTo Next Page
To Previous Page IconTo Previous Page
To Previous Page IconTo Previous Page
Loading...
EN 72QM15.2E LA 10.
Circuit Diagrams and PWB Layouts
2015-Sep-30
back to
div.table
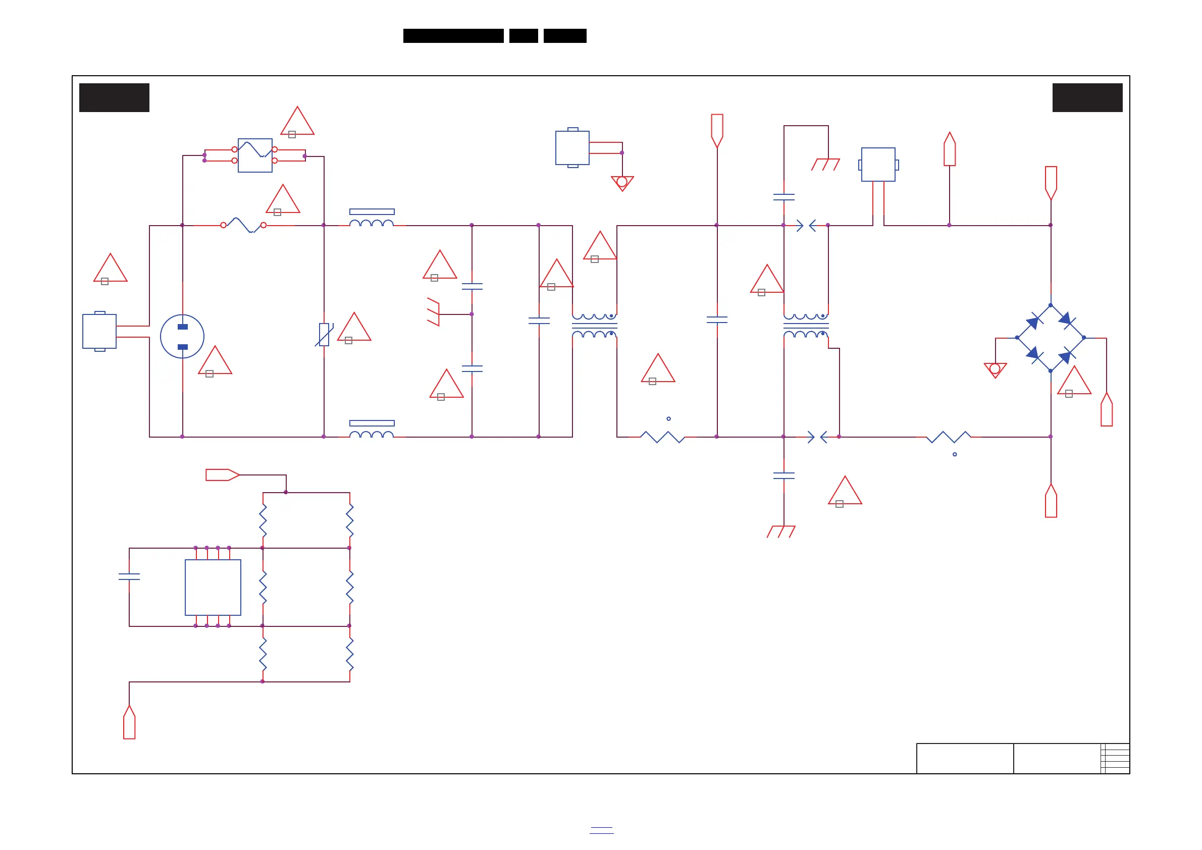
10.4 A 715G6677 PSU
10-4-1 AC input
19820_540.eps
AC input
A01 A01
2014-11-11
715G6677
AC input
L9901
12mH
1
2
4
3
L9902
12mH
1
2
4
3
U9901
NC/CAP004DG-TL
NC
1
D1
2
D1
3
NC
4
NC
5
D2
6
D2
7
NC
8
HS9901
HEAT SINK
1
2
SG9901
NC/DSPL-501N-A21F
t
NR9902
2.5R
1 2
VXB
CN9901
AC SOKET
12
R9907
510K 1/4W
R9905
510K 1/4W
R9908
510K 1/4W
R9906
510K 1/4W
R9903
510K 1/4W
R9904
510K 1/4W
BR
VXC
VXA
VXA
VXB
C9907
NC/47PF
F9901
FUSE
1 2
3 4
C9904
220PF 250V
C9903
220PF 250V
-
+
BD9901
TS10K80-02
2
1
3
4
CN9903
NC/CONN
L
1
N
2
C9901
NC/100PF 250V
C9905
470NF 275V
RV9901
680V
SG9902
NC/DSPL-501N-A21F
FB9901
BEAD
1 2
C9906
470NF 275V
CN9902
NC/CONN
1
2
C9902
NC/100PF 250V
Vsin
FB9902
BEAD
12
!
!
!
!
!
!
!
!
!
!
!
!
!
T5.0AH/250V
F9902
NC/250V
t
NR9901
2.5R
1 2

Table of Contents

Related product manuals