EasyManua.ls Logo

Philips 40PUT6400/12 - Page 127

Philips 40PUT6400/12
145 pages
Print Icon
To Next Page IconTo Next Page
To Next Page IconTo Next Page
To Previous Page IconTo Previous Page
To Previous Page IconTo Previous Page
Loading...
Circuit Diagrams and PWB Layouts
EN 127QM15.2E LA 10.
2015-Sep-30
back to
div.table
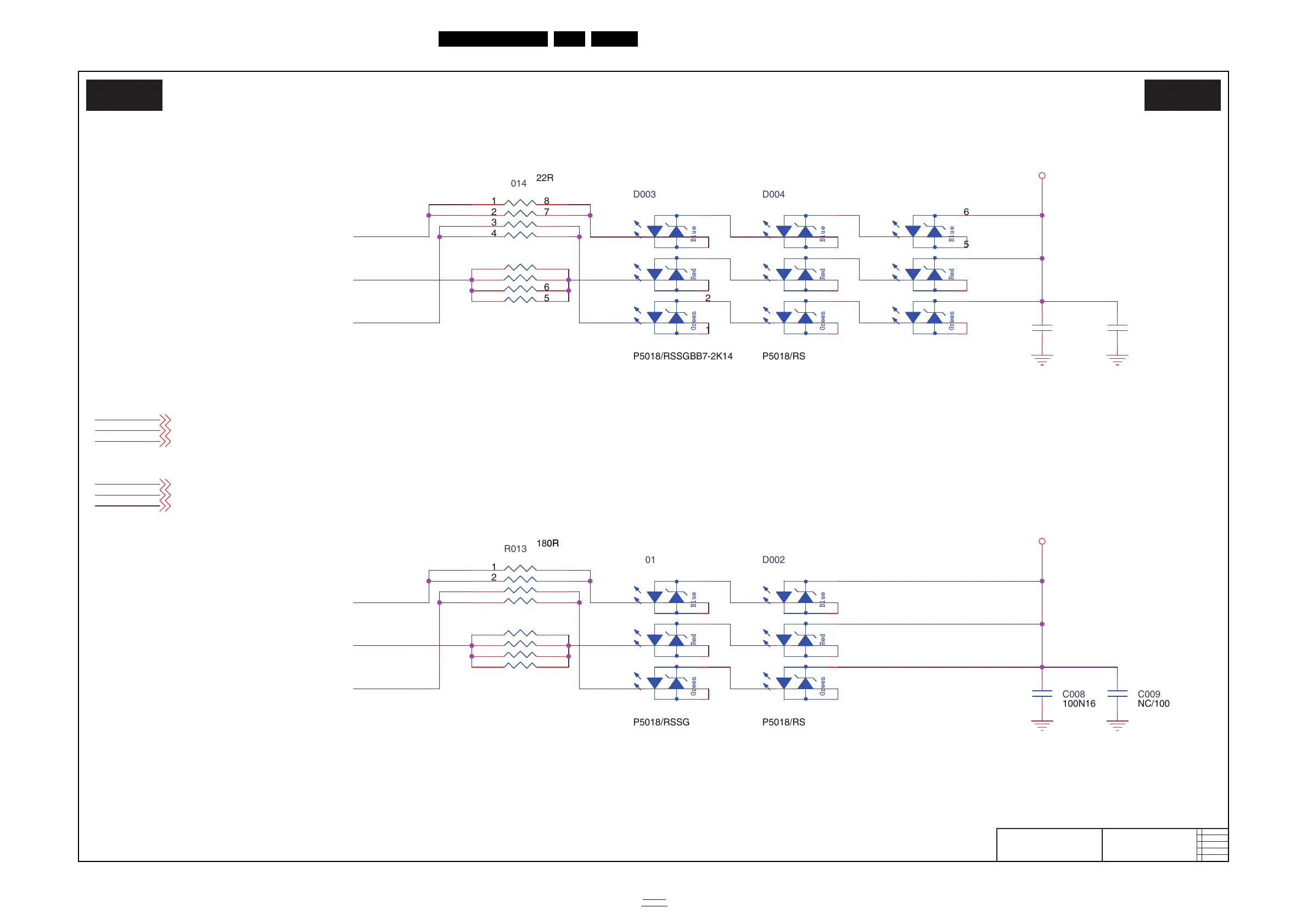
10-17-2 Ambilight 5-LED Master Clockwise
19884_501.eps
Ambilight 5-LED Master Clockwise
AL02 AL02
2014-05-08
715G7037
Ambilight 5-LED Master Clockwise
PWM2-R1
PWM2-B1
PWM2-G1
PWM2-R2
PWM2-B2
PWM2-G2
+12V
+12V
PWM2-B1 2
PWM2-G1 2
PWM2-R1 2
PWM2-B2 2
PWM2-G2 2
PWM2-R2 2
R015 560RR015 560R
1
2
3
4
8
7
6
5
Red BlueGreen
D003
P5018/RSSGBB7-2K14
Red BlueGreen
D003
P5018/RSSGBB7-2K14
1
2
3
4
5
6
Red BlueGreen
D001
P5018/RSSGBB7-2K14
Red BlueGreen
D001
P5018/RSSGBB7-2K14
1
2
3
4
5
6
R014
22R
R014
22R
1
2
3
4
8
7
6
5
C010
100N16V
C010
100N16V
C011
NC/100NF 50V
C011
NC/100NF 50V
Red BlueGreen
D005
P5018/RSSGBB7-2K14
Red BlueGreen
D005
P5018/RSSGBB7-2K14
1
2
3
4
5
6
C009
NC/100NF 50V
C009
NC/100NF 50V
Red BlueGreen
D002
P5018/RSSGBB7-2K14
Red BlueGreen
D002
P5018/RSSGBB7-2K14
1
2
3
4
5
6
Red BlueGreen
D004
P5018/RSSGBB7-2K14
Red BlueGreen
D004
P5018/RSSGBB7-2K14
1
2
3
4
5
6
R013
180R
R013
180R
1
2
3
4
8
7
6
5
R016 560RR016 560R
1
2
3
4
8
7
6
5
C008
100N16V
C008
100N16V

Table of Contents

Related product manuals