EasyManua.ls Logo

Philips 40PUT6400/12 - Page 57

Philips 40PUT6400/12
145 pages
Print Icon
To Next Page IconTo Next Page
To Next Page IconTo Next Page
To Previous Page IconTo Previous Page
To Previous Page IconTo Previous Page
Loading...
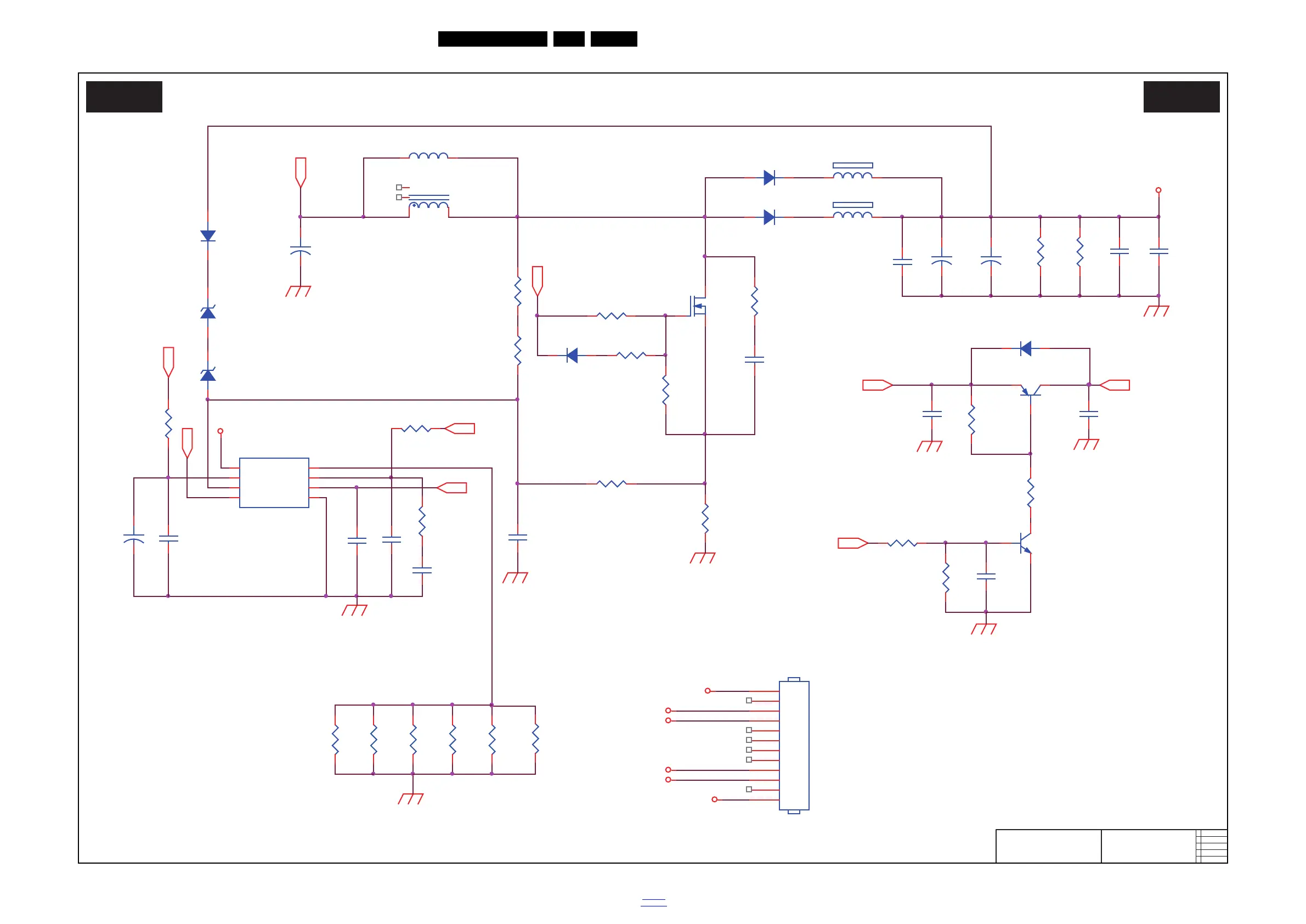
Circuit Diagrams and PWB Layouts
EN 57QM15.2E LA 10.
2015-Sep-30
back to
div.table
10-1-2 LED DRIVER
19597_508.eps
LED DRIVER
A02 A02
2014-06-05
715G6934
LED DRIVER
R8601
0.05R
+
C8603
220uF 50V
R8623
300K 1/8W 5%
R8605
10ohm +/-1% 1/8W
L8602
NC
R8615
1R2 1%
R8612
33K 1/8W 1%
C8605
100N 50V
R8613
1R2 1%
C8612
47N 50V
L8601
33uH
8
1
4
6
R8606
33K 1/8W 1%
R8617
1R2 1%
C8611
22pF 50V
R8603
100K
C8610
1NF 50V
+
C8604
220uF 50V
D8603
SS1060FL
C8609
220P 50V
R8619
10 OHM
C8607
1uF
C8608
220N 50V
R8604
NC
R8616
1R2 1%
R8608
10K 1/8W
R8607
5.1R 1/8W
+
C8601
220uF 50V
FB8601
BEAD
1 2
R8614
1R2 1%
C8606
1uF
R8609
10R 1/8W 5%
+22V
ON/OFF
OUT
DIM
OUT
VLED+
VLED-
R8618
1R2 1%
ZD8602
NC/BZT52-B22
1 2
FB8602
NC/BEAD
1 2
R8622
10K 1/8W 1%
C8615
100N 50V
Q8602
LMBT3906LT1G
R8620
2K2 1/8W
C8617
100N 50V
+
C8614
NC/22UF 50V
D8605
NC/1N4148
R8621
1K 1/8W 1%
+12V
R8602
NC/0R05 1/4W
CN8601
CONN
1
2
3
4
5
6
7
8
9
10
11
12
ON/OFF
VCC
C8613
100pF 50V
VCC
C8616
2.2UF 25V
Q8603
LMBT3904LT1G
VLED+
VLED-
VLED+
VLED-
VLED-
VLED-
D8604
SS1060FL
D8602
NC/SR506
D8601
SR506
R8610
4K3 1/8W 1%
R8611
33K 1/8W 1%
Q8601
CYS9240
U8601
PF7708AS
LED
1
VCC
2
CS/OVP
3
OUT
4
GND
5
DIM
6
GM
7
FB
8
ZD8601
NC/BZT52-B22
1 2

Table of Contents

Related product manuals