EasyManua.ls Logo

Philips 40PUT6400/12 - Page 61

Philips 40PUT6400/12
145 pages
Print Icon
To Next Page IconTo Next Page
To Next Page IconTo Next Page
To Previous Page IconTo Previous Page
To Previous Page IconTo Previous Page
Loading...
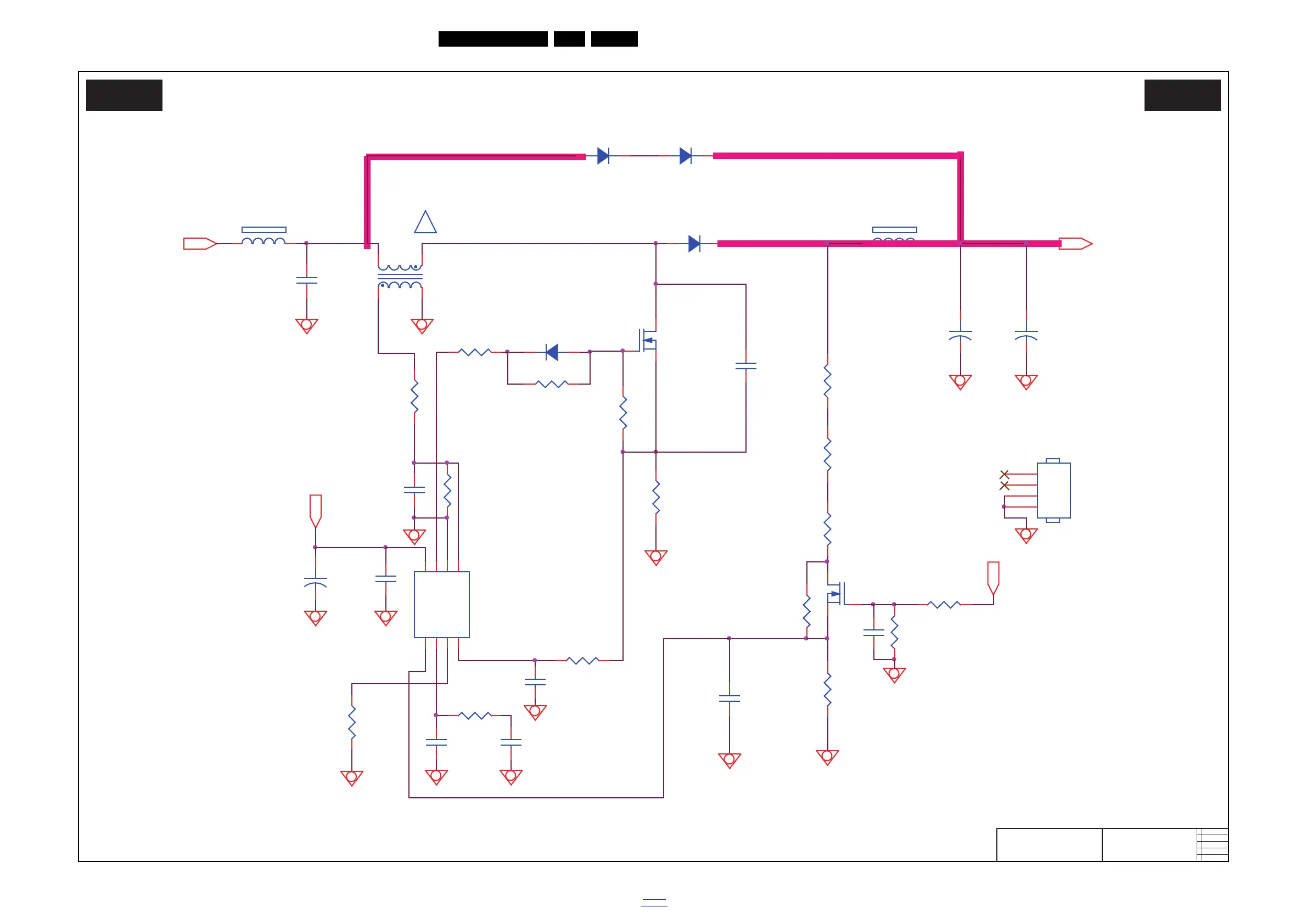
Circuit Diagrams and PWB Layouts
EN 61QM15.2E LA 10.
2015-Sep-30
back to
div.table
10-2-2 PFC
19880_501.eps
PFC
A02 A02
2015-02-10
715G6679
PFC
R9812
24K 1/ 8W 1%
+
C9802
68UF 450V
HS9801
HEAT SINK
1
2
3
4
+
C9801
68UF 450V
HV
Q9801
TK16A60W
C9810
100P 50V
D9802
S8KC
R9807
10R 1/8W 5%
R9806
2K4 +/-1% 1/ 8W
R9810
1K 1/ 4W
!
Vsin
R9809
10K 1/ 8W
C9805
47nF 50V
C9803
100N 50V
FB9801
BEAD
1 2
U9801
LD7591T
INV
1
COMP
2
RAMP
3
CS
4
ZCD
5
GND
6
OUT
7
VCC
8
VCC_ON
C9808
47PF
D9801
FMNS-1106S
R9808
33R 1/8W 5%
R9813
10K 1/ 8W
+
C9804
10UF 50V
R9805
20K 1/ 4W
R9801
0.1R
C9820
1UF 450V
C9807
220pF 50V
FB9802
BEAD
1 2
C9806
470NF 50V
C9811
47P 50V
R9802
1M 1% 1/ 4W
R9803
1M 1% 1/ 4W
R9817
1M 1% 1/ 4W
C9809
330PF 50V
VCC_ON
L9801
240uH
1
3 4
5
R9815
NC/1K OH M +-5% 1/ 8W
D9804
S8KC
R9804
19K1 +-1% 1/ 8W
R9814
NC
R9816
NC/10K OH M +-5% 1/ 8W
Q9802
AO3160
D9803
SS1060FL

Table of Contents

Related product manuals