EasyManua.ls Logo

Philips 40PUT6400/12 - Page 67

Philips 40PUT6400/12
145 pages
Print Icon
To Next Page IconTo Next Page
To Next Page IconTo Next Page
To Previous Page IconTo Previous Page
To Previous Page IconTo Previous Page
Loading...
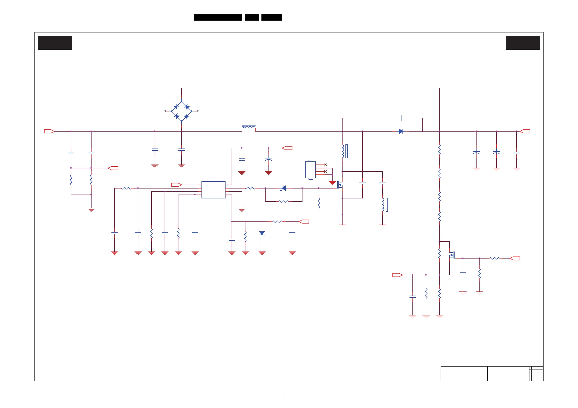
Circuit Diagrams and PWB Layouts
EN 67QM15.2E LA 10.
2015-Sep-30
back to
div.table
10-3-2 PFC
19820_545.eps
PFC
A02 A02
2014-12-08
715G6973
PFC
-
+
BD9801
KBP206G X0G
2
1
3
4
Q9801
TK18A60V
R9816
10K 1/ 8W 1%
C9815
47PF
D9802
SS1060
12
R9815
33R 1%
R9814
10R 1/8W 5%
R9818
100K 1/ 8W 1%
C9813
3.3nF 50V
R9813
NC / 24K 1/8W 1%
ZD9801
BZT52-B3V6
12
R9817
10K 1/ 8W 1%
R9812
47R 1%
C9812
47PF 50V
HS9801
HEAT SINK
1
2
3
4
R-
+VCC2
+
C9810
10UF 50V
C9811
100N 50V
C9805
1NF 50V
R9808
16K +-1% 1/8W
R9807
470K 1%
C9807
0.47uF 50V
R9809
27K 1/ 8W 1%
C9806
1uF
R9810
22K 1/ 8W 1%
C9808
10NF 50V
L9801
220uH
6
4
R9811
33K 1/ 8W 1%
C9809
10NF 50V
C9817
100N 50V
C9816
1NF
C9814
NC / 47PF
D9801
FMNS-1106S
+
C9801
68uF 450V
+
C9802
68uF 450V
Vbus
R9803
1MOHM +-1% 1/4W
R9805
680K OH M +-1% 1/4W
R9806
100K 1%
R9804
680K OH M +-1% 1/4W
FB_PFC
C9818
470PF
FB9904
BEAD
12
FB_PFC
+VCC2
U9801
SSC-2005S
FB
1
COMP
2
RT
3
RDLY
4
CS
5
GND
6
OUT
7
VCC
8
C9819
470PF
C9820
1NF
R9819
NC/0R05
Q9802
AO3160
FB9801
BEAD
12
Vsin
C9803
1UF 450V
C9804
1UF 450V
R-
R9801
0.07R 3W
R9802
0.07R 3W

Table of Contents

Related product manuals