EasyManua.ls Logo

Philips 43PUS6432/12 - Page 44

Philips 43PUS6432/12
111 pages
Print Icon
To Next Page IconTo Next Page
To Next Page IconTo Next Page
To Previous Page IconTo Previous Page
To Previous Page IconTo Previous Page
Loading...
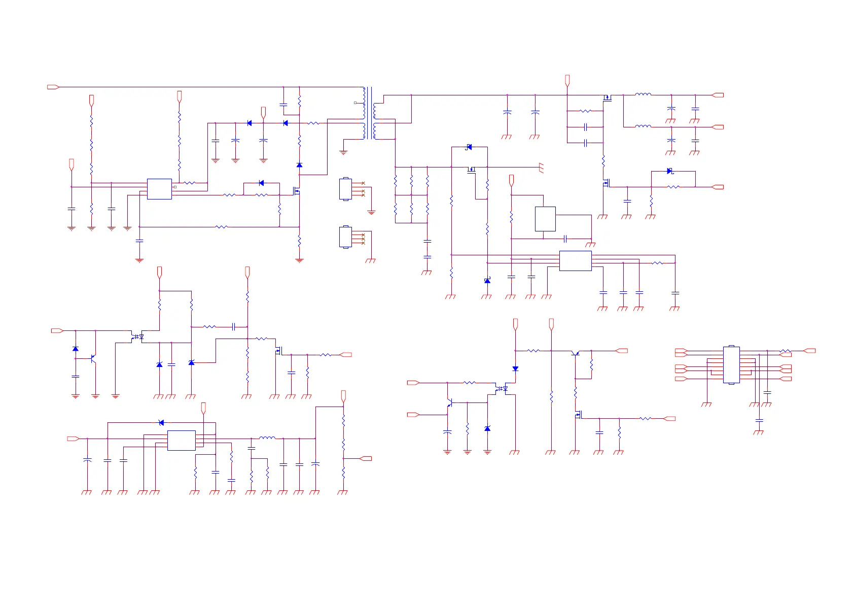
8-2-3 Main power
C9303
0.1uF 50V
R9122
1K5 +-1% 1/8W
R9109
10K 1/8W 1%
R9146
0R05
12VS
R9123
4.7K 1/8W
C9118
NC/1uF
U9103
AS431AN-E1
+VCC1
R9131
3K
D9108
1N4148
Q9106
BTC4672M3
C9304
1nF 50V
+
C9121
10UF 50V
R9301
3K 1/8W +/-1%
R9124
1K 1/8W 1%
+
C9132
10UF 50V
+3.5V
C9119
220N 50V
C9106
2.2NF
L9301
47uH
+VCC2
+12V
R9126
2K2 1/8W 1%
R9127
1K5 +-1% 1/8W
Q9109
NC/MMBT3906
12VS
R9132
100KOHM +-1% 1/4W
+12V_A
R9125
9K1 1/8W 1%
R9150
22R 5%
DV5
D9107
NC/1N4148W
12VS
R9128
6.2K 1%
Q9105
2N7002K
Q9102
AOTF298L
ZD9105
BZT52-B15
1 2
Vbus
C9120
0.1uF 50V
U9105
SP6018ES8RGB
Tim ing
1
Pred
2
VR
3
Adj
4
GND
5
MOSG-C
6
Vdd
7
SYNC
8
R9129
10K OHM +-5% 1/8W
R9130
330K 1/8W 5%
C9130
NC/4.7NF 50V
U9106
NC/AS78L12RTR-G1
IN
3
OUT
1
GND
2
D9104
SK810C
12
DV5
C9133
10N 50V
+
C9109
1500UF 35V
+
C9110
1500UF 35V
+
C9105
100UF 50V
R9111
82K 2W
R9302
20K 1/8W 1%
C9305
2.2nF 50V
FB_SB
C9306
2.2nF 50V
D9106
1N4148W
R9133
2K 1/8W 1%
R9303
30 OHM 1/4W
R9304
30 OHM 1/4W
R9134
10K 1/8W 1%
D9103
FR107G-A0
BO BO
Q9107
MMBT3906
R9135
10K 1/8W 1%
R9136
10K 1/8W 1%
R9118
100K 1/8W 1%
D9101
1N4148W
R9142
10ohm +/-1% 1/8W
Q9103
AOD4185
Q9108
2N7002K
R9106
82 OHM
T9101
POWER X'FMR
1
2
4
5
6
7
8
10
11
C9307
1uF
C9308
1uF
+
C9309
470UF 25V
C9122
0.1uF 50V
R9105
10ohm +/-1% 1/8W
C9112
NC/1uF
C9111
NC/1uF
R9137
100 OHM 1/4W
R9138
510K 1% 1/8W
PS_ON
R9101
0.2R
12VS
R9305
11K 1/8W 1%
DV5LED_OVP
R9306
0R051/8W
Q9104
2N7002K
R9107
1Kohm +-1% 1/4W
R9307
3K 1/8W +/-1%
R9119
100K 1/8W 1%
R9112
27 OHM
R9113
27 OHM
R9114
27 OHM
R9115
27 OHM
C9103
330P 50V
R9116
27 OHM
R9117
27 OHM
C9117
0.1uF 50V
C9104
0.1uF 50V
R9121
510K 1% 1/8W
U9301
AOZ3015AI
PGND
1
VIN
2
AGND
3
VCC
4
FB
5
COMP
6
LX
7
EN
8
R9120
100 OHM 1%
ZD9103
SS1060
1 2
+3.5V
C9107
2N2 50V
R9110
2R2 +-5% 1/4W
R9139
8.2K 1/4W
R9140
5K1 1/8W 1%
U9101
LD5532
BNO
1
COMP
2
CS
3
GND
4
OUT
5
VCC
6
NC
7
NC
8
+12V
HS9101
HEAT SINK
1
2
3
4
D9102
FR107G-A0
+12V_A
PS_ON
HS9102
HEAT SINK
1
2
3
4
+3.5V
C9114
1uF
C9116
1uF
Q9101
TK11A65D
FB_SB
DIMBL_ON/OFF
3D_ON
R9141
5K1 1/8W 1%
R9145
0R05 1/4W
CN9101
CONN
2
4
6
8
10
12
14
16
1
3
5
7
9
11
13
15
R9143
4R7 1/4W 5%
C9108
2N2 50V
L9101
3UH
L9102
3UH
C9124
1uF
C9123
1uF
+
C9113
470UF 25V
+
C9115
470UF 25V
U9102
EL817M(X)
1
23
4
C9102
1000pF 50V
D9105
SS1060
1 2
C9101
4N7 50V
C9125
47P 50V
12VS
FB_12V
FB_12V
C9126
0.1uF 50V
+
C9301
470uF 25V
C9127
100PF 50V
12VS
C9128
0.1uF 50V
R9144
47K +-1% 1/4W
+12V
+12V_A
R9104
100K 1/8W 1%
ZD9301
BZT52-B4V7
12
+VCC1
C9131
NC/100N 50V
U9104
EL817M(X)
1
23
4
C9302
1uF
C9129
1NF 500V
R9147
330K +-1% 1/4W
R9149
330K +-1% 1/4W
ZD9104
BZT52-B15
1 2
R9148
330K +-1% 1/4W
R9103
3.3M 1/4W
R9102
3.3M 1/4W
R9108
3.3M 1/4W

Related product manuals