EasyManua.ls Logo

Philips 65OLED804/78 - Page 32

Philips 65OLED804/78
75 pages
Print Icon
To Next Page IconTo Next Page
To Next Page IconTo Next Page
To Previous Page IconTo Previous Page
To Previous Page IconTo Previous Page
Loading...
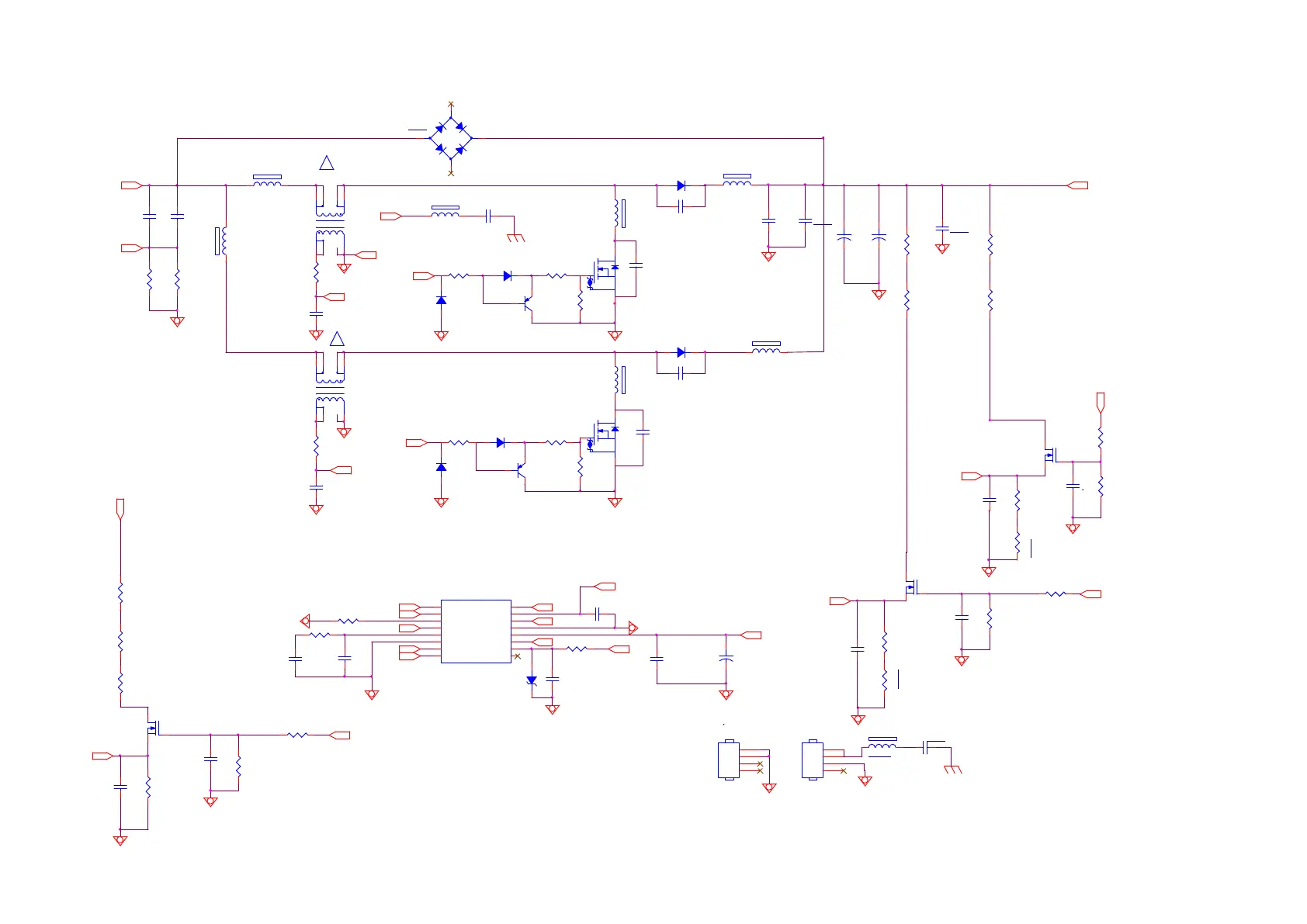
9-1-2 PFC stage
+
C9812
120uF 450V
setting OVP = 440V
-
+
D9802
KBP208G-C
2
1
3
4
R9842
11.5K OHM 1% 1/8W
!
!
R9843
1.5K OHM 1% 1/8W
C9810
10NF 1KV C9813
10NF 1KV
HS9802
HEAT SINK
1
2
3
4
(For D9805, D9808)
HS9801
HEAT SINK
1
2
3
4
(for Q9802, Q9804)
C9831
470PF 250V
FB9811
BEAD
12
VSIN
R9822
150K 1/8W
E
VBUS
R-
ZCDB ZCDA
GDA
ZCDA
GDB
GDA
VSENSE
VREF
VREF
ZCDB
R-
VSENSE
C9832
100PF 250V
FB9812
BEAD
12
E
Q9803
MMBT2907A
D9806
SS1060FL
GDB
R9811
22R 1/4W
D9807
SS1060FL
VSIN
C9806
NC/1000pF 2KV
+VCC2
+VCC2
D9803
SS1060FL
FB9801
BEAD
1 2
R9804
16mR
R9810
75 OHM 1% 1/8W
R9803
16mR
R9841
1K OHM +-5% 1/8W
Q9804
IPA60R360P7S
2
1
3
+
C9823
10UF 50V
setting Vout = 395V
R9824
3M 1%
R9825
3M 1%
FB9803
BEAD
12
FB9807
BEAD
12
FB9806
BEAD
1 2
L9801
200uH
7
8
1
2
6 11
12
FB9810
BEAD
1 2
HVSEN
R9831
10K 1/8W
HVSEN
C9809
100pF 2KV
R9840
10K 1/8W
VINAC
VINAC
Q9802
IPA60R360P7S
2
1
3
C9804
100pF 2KV
R9823
1K 1/4W
C9816
0.1uF 50V
R9813
2M 1%
C9818
1NF 50V
C9802
1UF 450V
R9809
20K 1/8W 1%
ZD9801
BZT52-B3V6
12
C9820
220NF 50V
Q9805
MTN127KN3
+
C9811
120uF 450V
R9832
1K OHM +-5% 1/8W
Q9807
MTN127KN3
R9820
1K
C9827
1NF 50V
C9807
100pF 50V
C9808
100pF 2KV
D9804
SS1060FL
R9833
3M 1%
R9814
2M 1%
C9803
100pF 50V
R9807
22R 1/4W
L9802
200uH
7
8
1
2
6 11
12
C9805
100pF 2KV
C9826
0.1uF 50V
C9828
0.1uF 50V
+VCC2
C9817
2.2uF 25V
+VCC2
R9821
9.53K 1% 1/4W
R9808
10K OHM
Q9801
MMBT2907A
Q9806
MTN127KN3
R9805
20K 1/8W 1%
C9821
0.1uF 50V
R9829
56K 1/8W +/-1%
C9801
1UF 450V
D9805
FMNS-1106S
R9817
91K OHM 1% 1/8W
R9819
10K 1/8W
C9815
1NF 50V
C9819
220PF 50V
FB9802
BEAD
12
C9825
1NF 50V
U9801
UCC28063DR
ZCDB
1
VSENSE
2
TSET
3
PHB
4
COMP
5
AGND
6
VINAC
7
HVSEN
8
PWMCNTL
9
CS
10
GDB
11
VCC
12
PGND
13
GDA
14
VREF
15
ZCDA
16
R9815
2M 1%
R9838
91K OHM 1% 1/8W
R9812
10K OHM
R9806
75 OHM 1% 1/4W
D9808
FMNS-1106S
R9834
3M 1%

Related product manuals