EasyManua.ls Logo

Philips 65OLED804/78 - Circuit Diagrams; 715 G9892 Psu

Philips 65OLED804/78
75 pages
Print Icon
To Next Page IconTo Next Page
To Next Page IconTo Next Page
To Previous Page IconTo Previous Page
To Previous Page IconTo Previous Page
Loading...
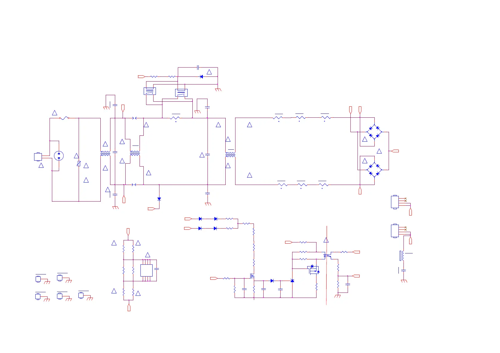
9.Circuit Diagrams
9.1 A 715G9892 PSU
9-1-1 AC Input
L9901
0.25mH
1
2
4
3
F9901
5A 250V
N
!
BR
C9921
NC/100N 50V
!
!
!
!
!
!
U9901
CAP004DG-TL
NC
1
D1
2
D1
3
NC
4
NC
5
D2
6
D2
7
NC
8
R9905
750K 1/4W
R9901
750K 1/4W
R9902
750K 1/4W
C9905
47pF 2KV
R9906
750K 1/4W
!
L
!
R9919
12.7K OHM 1% 1/8W
R9918
1K OHM 5% 1/8W
C9914
0.1uF 50V
C9908
470PF 250V
R-
t
NR9902
0.7R
1 2
t
NR9903
0.7R
12
t
NR9904
0.7R
12
t
NR9905
0.7R
12
t
NR9906
0.7R
12
-
+
BD9901
GBJ1008
2
1
3
4
t
NR9907
0.7R
12
!
(for BD9901)
A
D9905
PG4007
B
R9903
NC
R9904
NC
RV9901
680V
A
B
t
NR9901
0.7R
1 2
R9920
10K 1/8W 1%
ACD
SW9902
NC
4
3 1
2
+12VS
C9907
470PF 250V
!
!
!
!
!
!
!
!
!
!
!
!
!
R-
R-
65 inch: BD9901 & BD9902: 093G 50460935
55 inch: BD9901 & BD9902: 093G 50460 35
!
65OLED984 use CN9901
L
!
N
R9907
1M 1%
R9908
1M 1%
R9909
510K OHM 1% 1/4W
R9910
510K OHM 1% 1/4W
NC/GND2
GND
1
NC/GND3
GND
1
NC/GND1
GND
1
Q9901
MTN127KN3
NC/GND4
GND
1
VSIN
NC/GND5
GND
1
C9903
470NF 305V
C9904
470NF 305V
C9911
0.1uF 50V
R9911
1K 1/4W
R9912
10K 1/10W 1%
+VCC2
HS9901
HEAT SINK
1
2
3
4
R9913
51K OHM 1% 1/8W
!
!
L9903
8mH
1
2
4
3
HS9902
HEAT SINK
1
2
3
4
D9903
SS1060FL
C9912
2.2uF 25V
EU :U9901+C9905/47PF+R9901,R9902,R9905,R9906/750K
AP & CN :R9901~R9906/ 510K
C9913
0.1uF 50V
U9902
AS431AN-E1
C9910
220PF 250V
C9909
220PF 250V
L9902
8mH
1
2
4
3
R9914
1K 1/4W
FB9901
BEAD
1 2
R9915
2K 1% 1/8W
R9916
10K OHM 1% 1/8W
C9916
470PF 250V
Q9902
MTD170P06KN3
3
1
2
+VCC2
R9917
2K 1% 1/8W
-
+
BD9902
GBJ1008
2
1
3
4
SW9901
NC
4
3 1
2
D9904
NC/1N4148W
R9921
NC/1 OHM 1/4W
R9922
NC/1 OHM 1/4W
DV5
U9903
EL817M(X)
1
2 3
4
D9901
S2M
D9906
S2M
D9907
S2M
R9923
510K OHM 1% 1/4W
R9924
510K OHM 1% 1/4W
CN9901
NC/CONN
1
2
CN9902
AC SOCKET
12
D9902
S2M
!
SG9902
DSPL-501N-A21F
SG9901
DSPL-501N-A21F

Related product manuals