EasyManua.ls Logo

Philips 65OLED804/78 - Page 56

Philips 65OLED804/78
75 pages
Print Icon
To Next Page IconTo Next Page
To Next Page IconTo Next Page
To Previous Page IconTo Previous Page
To Previous Page IconTo Previous Page
Loading...
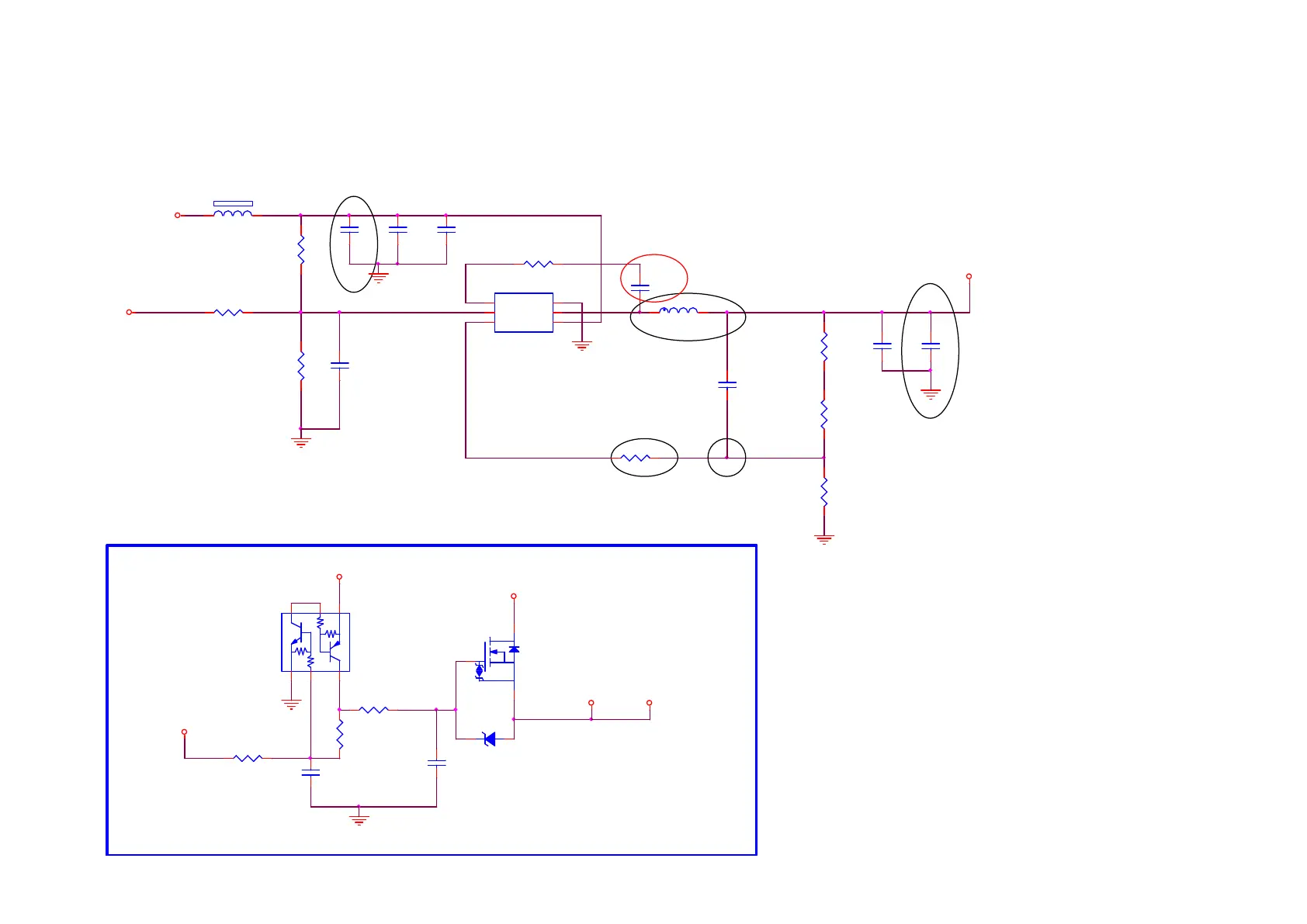
9-2-22 DCDCd_+2V5
Vout=0.8*(1+42.6/20) = 2.5
Updated on 2018/12/21
Updated on 2018/3/19
New 18AC : 373G253S383M00
Updated on 2018/12/21
Updated to C0603 on 2019/1/28
Updated on 2018/12/21
R4545
NC/100K 1/16W 5%
Q4505
LMUN5313DW1T1G
1
2
3 4
5
6
Q4504
AO3416
3
1
2
U4503
MP1471AGJ Z
GND
1
SW
2
IN
3
FB
4
EN
5
BST
6
L4503
3.3uH
C4539
NC/10uF 16V
R4537
10K 5%
R4543
10K 5%
R4544
3.6K 1%
R4539
20K 1%
C4540
NC/1NF
R4546
39K 1%
C4542
100NF 16V
C4547
100NF 16V
C4541
1uF 16V
R4561
10K 5%
C4544
22UF 6.3V
R4540100R 5%
R4538
220K OHM
C4543
NC/22UF 6.3V
R454110R 5%
FB4504
120R 3A
1 2
ZD4502
MM3Z5V6B
C4545
10uF 16V
R4542
100K 1%
C4546
100NF 16V
C4538
22PF 50V
FRC_2.5V
PQ_3.3V
+3V3-NT
+12V
+2V5-NT
PQ_2.5V
PQ_2.5V
+12V
+2V5

Related product manuals