EasyManua.ls Logo

Philips 65PUT6162 - Page 34

Philips 65PUT6162
75 pages
Print Icon
To Next Page IconTo Next Page
To Next Page IconTo Next Page
To Previous Page IconTo Previous Page
To Previous Page IconTo Previous Page
Loading...
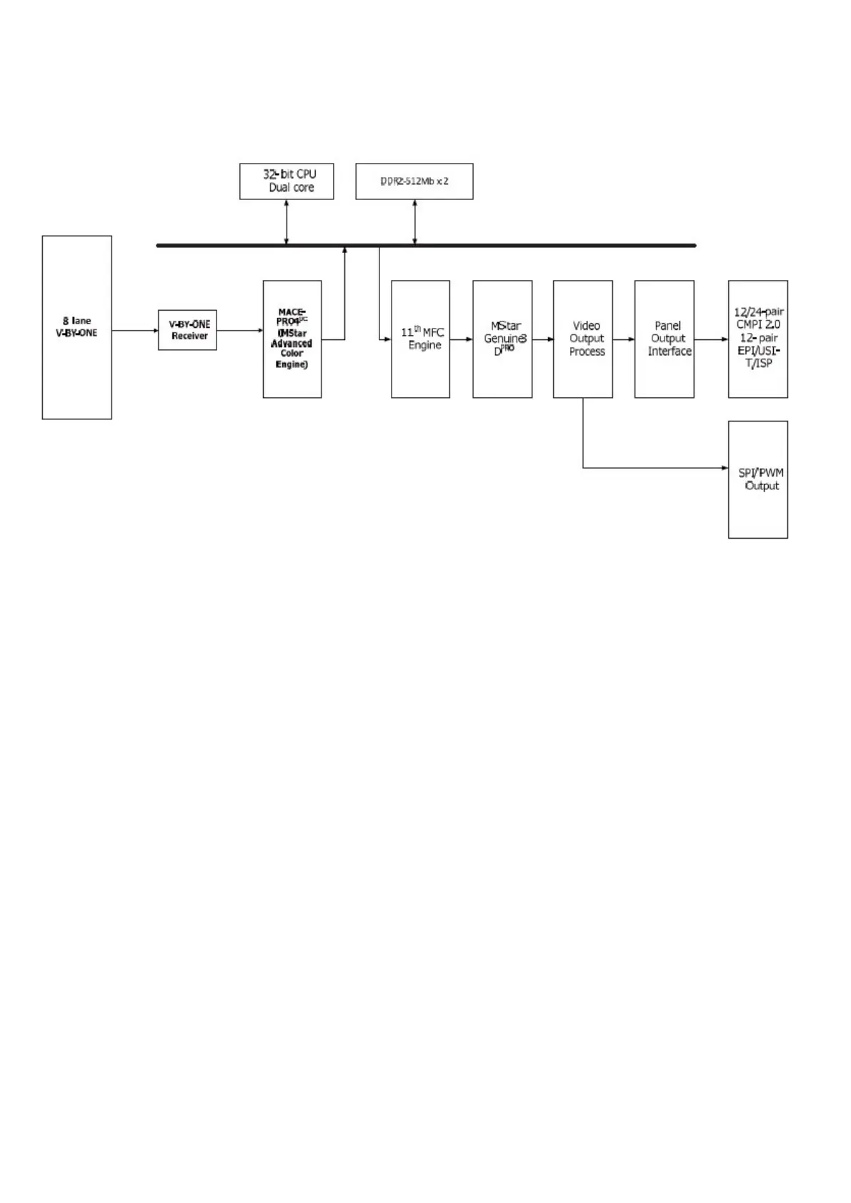
7.5 MST7484GC BGA (IC U801)

Other manuals for Philips 65PUT6162

Related product manuals