EasyManua.ls Logo

Philips 65PUT6162 - Page 36

Philips 65PUT6162
75 pages
Print Icon
To Next Page IconTo Next Page
To Next Page IconTo Next Page
To Previous Page IconTo Previous Page
To Previous Page IconTo Previous Page
Loading...
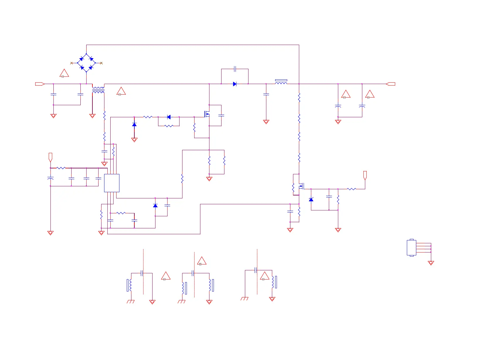
8-1-2 PFC LD7591T
R9817
10K OHM
R9807
2K 1/8W 1%
C9806
1uF
C9820
680PF 250V
!
Q9802
MTN127KN3
R9813
27K +-1% 1/8W
C9818
330PF 250V
!
FB9802
BEAD
12
HS9801
HEAT SINK
1
2
3
4
C9814
100N 50V
R9819
0R05 1/4W
R9815
15K 1/8W 1%
C9815
100N 50V
C9816
100N 50V
C9817
100PF
D9805
SS1060FL
D9806
SS1060FL
R9818
NC
C9813
0.47UF 50V
C9809
100N 50V
C9812
47N 50V
R9812
470R 1%
+
C9808
22UF 50V
C9807
47P 50V
R9802
33ohm 1/4W +/-5%
R9814
10K 1/8W 1%
Vsin
D9804
SS1060FL
R9805
10K 1/8W 1%
D9802
FMNS-1106S
C9801 47PF
U9801
LD7591T
INV
1
COMP
2
RAMP
3
CS
4
ZCD
5
GND
6
OUT
7
VCC
8
C9810
470PF 50V
C9811
1NF
R9803
56 OHM +-5% 1/4W
Vbus
R9811
19K1 +-1% 1/8W
R9801
15K 1/8W 1%
R9806
100K 1%
R9810
100K 1%
+VCC2
+VCC2
FB9805
BEAD
1 2
R9816
100K 1/8W 1%
FB9803
BEAD
12
R9808
0.15R
R9809
0.15R
C9821
100PF 250V
FB9804
BEAD
12
!
COLD HOT
R9804
2.7M 1%
R9820
100K 1%
!
+
C9803
68uF 450V
!
!
!
+
C9804
68uF 450V
Q9801
TK31A60W
C9802
10NF 1KV
-
+
BD9801
KBP208G-C
2
1
3
4
L9801
200uH
64
13
COLD HOT
ZD9802
NC
1 2
COLD
HOT
326mm*200mm*13.5mm
E
Fo r Q98 01 /D98 02
FB9801
127R
12
C9819
1uF

Other manuals for Philips 65PUT6162

Related product manuals