EasyManua.ls Logo

Philips 65PUT6162 - Page 40

Philips 65PUT6162
75 pages
Print Icon
To Next Page IconTo Next Page
To Next Page IconTo Next Page
To Previous Page IconTo Previous Page
To Previous Page IconTo Previous Page
Loading...
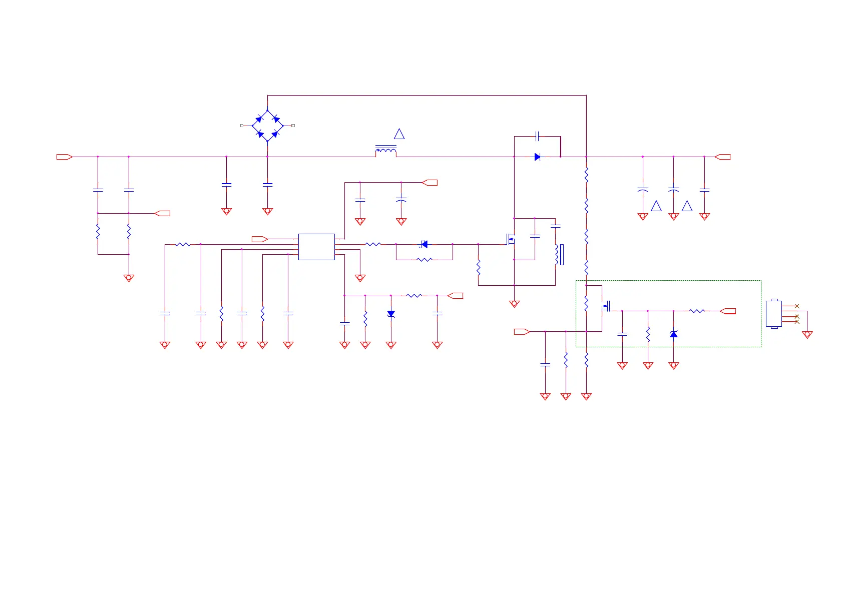
8-2-2 PFC
-
+
BD9801
KBP208G-C
2
1
3
4
Q9801
TK18A60V
R9816
10K 1/8W 1%
C9815
NC
D9802
SS1060
12
R9815
33R 1%
R9818
30K 1/8W 1%
C9813
3.3nF 50V
R9813
NC
ZD9801
BZT52-B3V6
12
R9817
10K 1/8W 1%
R9812
47R 1%
C9812
47PF 50V
HS9801
HEAT SINK
1
2
3
4
R-
+VCC2
+
C9810
10UF 50V
C9811
100N 50V
C9805
1NF 50V
D9803
SMF12A
1 2
R9808
16K +-1% 1/8W
R9807
470K 1%
C9807
0.47uF 50V
R9809
27K 1/8W 1%
C9806
1uF
R9810
22K 1/8W 1%
C9808
10N 50V
R9811
33K 1/8W 1%
C9809
10N 50V
!!
!
C9818
47PF
C9817
100N 50V
FB9904
BEAD
12
L9801
220uH
6
4
C9816
1NF
C9814
47PF
For Power Sav ing
D9801
FMNS-1106S
+
C9801
82uF 450V
+
C9802
82uF 450V
Vbus
R9803
1MOHM +-1% 1/4W
R9805
680K OHM +-1% 1/4W
R9806
100K 1%
R9804
680K OHM +-1% 1/4W
FB_PFC
FB_PFC
+VCC2
U9801
SSC-2005S
FB
1
COMP
2
RT
3
RDLY
4
CS
5
GND
6
OUT
7
VCC
8
C9819
470PF
C9820
1NF
R9819
NC
Q9802
BSS127
R9814
10 OHM 1/8W
Vsin
C9803
1UF 450V
C9804
1UF 450V
R-
R9801
0.1R 3W
R9802
0.1R 3W

Other manuals for Philips 65PUT6162

Related product manuals