EasyManua.ls Logo

Philips 65PUT6162 - Page 44

Philips 65PUT6162
75 pages
Print Icon
To Next Page IconTo Next Page
To Next Page IconTo Next Page
To Previous Page IconTo Previous Page
To Previous Page IconTo Previous Page
Loading...
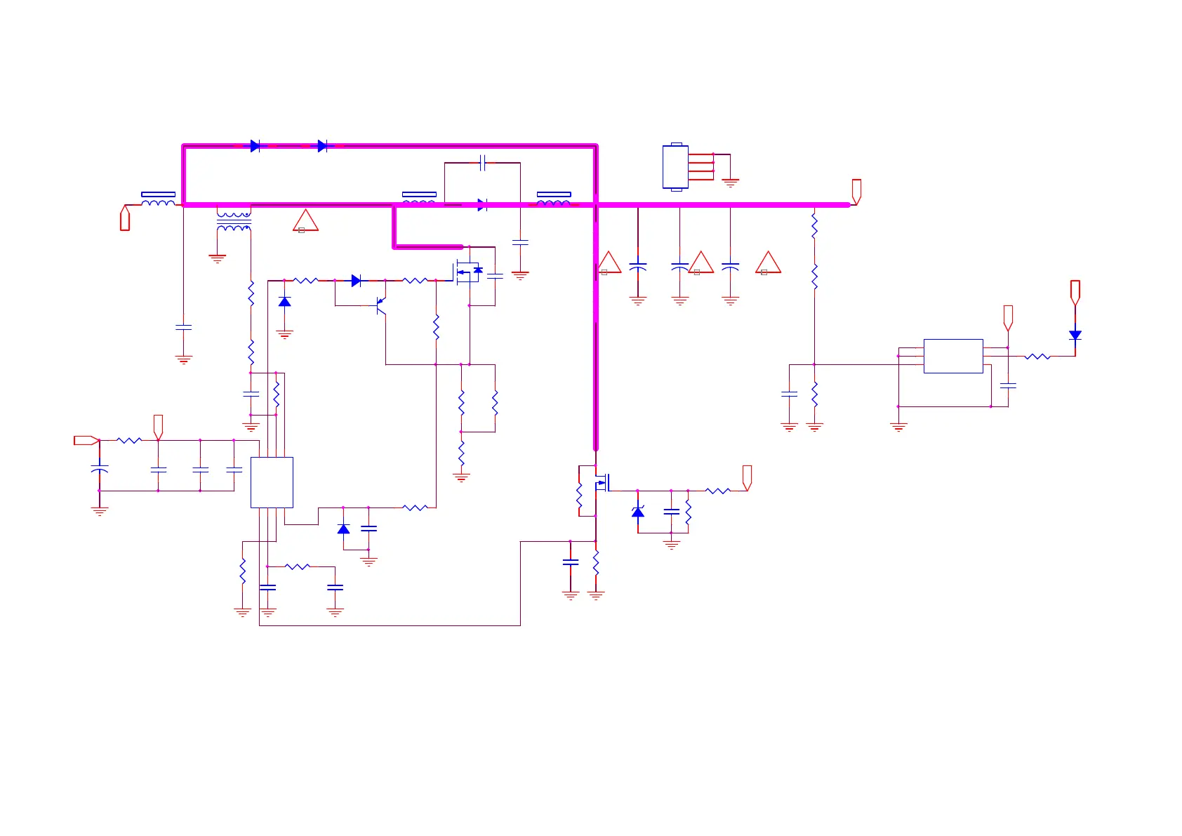
8-3-2 PFC with LD7591T
ZD9801
NC
1 2
FB9804
NC_BEAD
1 2
R9815
30K 1/8W 1%
R9819
0R05 1/4W
C9815
100N 50V
C9816
100N 50V
C9814
100P 50V
!
! !!
+VCC2
HVv cc
C9817
100PF
HVv cc
R9821
NC_1.5M 1%
R9824
NC_15K 1/8W 1%
R9822
NC_1.5M 1%
C9819
NC_470PF 50V
C9818
NC_100N 50V
D9810
NC_1N4148W
GND GNDGND
D9805
SS1060FL
D9806
SS1060FL
U9802
NC_LD8105GL
ISEN
1
GND
2
VSEN
3
IREF
4
OUT
5
VCC
6
GND
PFC_OVP
+VCC1
R9825
NC_510R 1%
R9817
10K OHM +-5% 1/8W
R9802
27 OHM
R9818
NC_0R05 1/4W
R9816
100K 1/8W
C9813
0.47uF 50V
C9809
100N 50V
R9813
30KOHM +-1% 1/8W C9812
47N 50V
C9802
NC
R9812
470R 1%
+
C9808
22UF 50V
C9806
1UF 450V
HS9801
HEAT SINK
1
2
3
4
C9807
47P 50V
+
C9803
68uF 450V
+
C9804
68uF 450V
R9814
10K 1/8W
D9804
SS1060FL
D9801
IN5408G-04
R9805
10K 1/8W
R9809
0.082R
C9801 47PF
D9803
FMNS-1106S
U9801
LD7591T
INV
1
COMP
2
RAMP
3
CS
4
ZCD
5
GND
6
OUT
7
VCC
8
C9810
470PF 50V
R9808
0.082R
Q9801
IPA60R190P6
2
1
3
C9811
1NF
R9803
75 OHM
R9804
1.5M 1%
+
C9805
68uF 450V
R9811
19K1 +-1% 1/8W
R9801
0R05
FB9801
BEAD
1 2
R9807
1.8KOHM +-1% 1/8W
L9801
170uH
1
6
3
4
FB9803
BEAD
1 2
D9802
IN5408G-04
GND
GND GND
GND GND
GND
GND
GND GND
GND
GND
GND
GND
GND
GND
GND
For Q9801
Q9802
MTN127KN3
Q9803
MMBT2907A
Vsin
Vbus
R9800
0.024R
R9820
1.5M 1%
GND

Other manuals for Philips 65PUT6162

Related product manuals