EasyManua.ls Logo

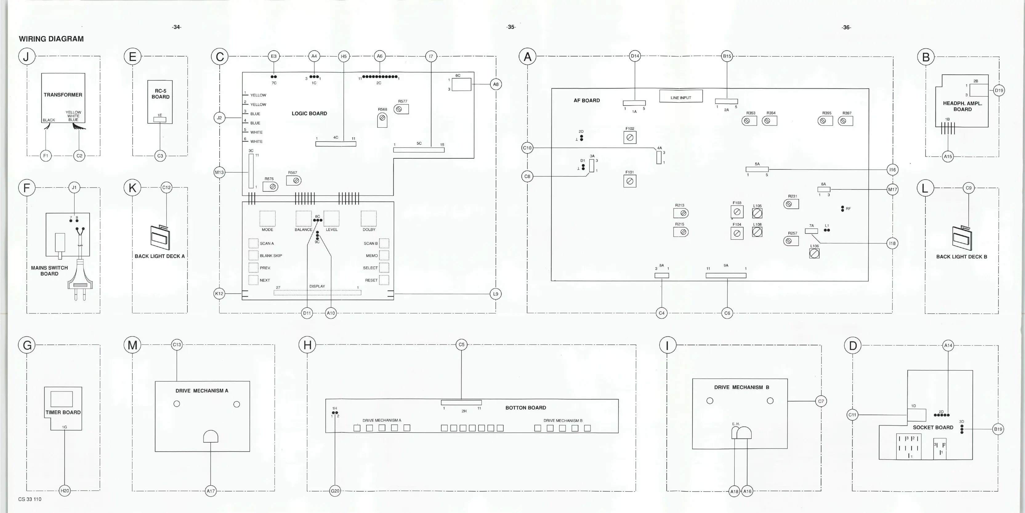
Philips 70FC940 - Wiring Diagram

Philips 70FC940
17 pages
Print Icon
To Next Page IconTo Next Page
To Next Page IconTo Next Page
To Previous Page IconTo Previous Page
To Previous Page IconTo Previous Page
Loading...
Jeanne van Woerkom electra
www.freeservicemanuals.info

Related product manuals